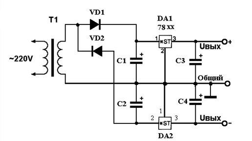
Простая схема двухполярного блока питания +15V /GND\ -15V
Как получить двухполярное напряжение питания из однополярного
Добрый день дорогие друзья Вопрос как получить двухполярное напряжение питания из однополярного, с периодичностью встает перед всеми практикующими радиолюбителями. Данная проблема делится на две большие части, первая как это сделать со вторичной обмотки трансформатора, и вторая часть от источника постоянного тока, например от аккумуляторной батареи или адаптера ноубука. Скажу сразу, что все описанные ниже способы получения двухполярное напряжение питания из однополярного в той или степени имеют недостатки, и не пригодны для нагрузки с большой мощностью...