Простое подключение двигателя от стиральной машины, плюс подключение регулятора оборотов с сохранением мощности двигателя
Два регулятора частоты вращения коллекторного двигателя со стабилизацией оборотов
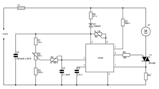
Большинство бытовых электроинструментов позволяют регулировать скорость вращения двигателя, но при увеличении нагрузки обороты существенно падают. Предлагаемые схемы регуляторов лишены этого недостатка и автоматически поддерживают выбранные обороты коллекторного электромотора при изменении нагрузки на его вал. На микросхеме U2010B Регулятор собран на специализированной микросхеме U2010B и относительно прост в повторении. В качестве управляющего ключа используется симистор Т1, метод регулирования оборотов – фазоимпульсный...
Простейший регулятор оборотов электродвигателя своими руками
Изготавливая различные самоделки, приходится сталкиваться с рядом проблем и поиском их решений. Так и в случае с различными приспособлениями, которые имеют в своей конструкции коллекторный электродвигатель...