настройки термостата KL-003 или блок управления вентиляторами 1U
Аналоговый термостат
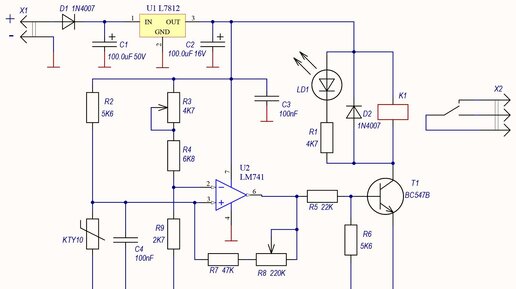
Всем здравствуйте. Предложена схема простого и эффективного термостата с релейным выходом, который срабатывает при превышении заданной температуры и возвращается в исходное состояние, когда температура падает ниже установленного порога. Он идеально подходит для множества устройств, в которых необходимо поддерживать температуру, приводя в действие системы охлаждения, либо нагрева. Представленная схема, является классической, которые вошли в историю электроники и остаются до сих пор востребованы, потому...