ремонт генератора Kia spectra.mp4
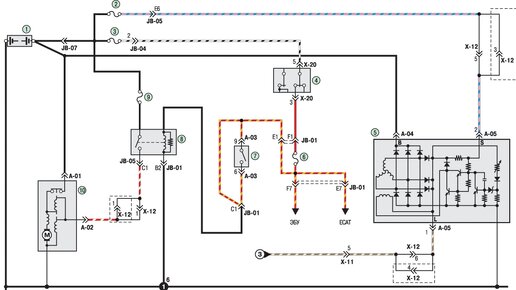
схема системы пуска и генераторной установки Kia Spectra 2000-2011
1 – аккумуляторная батарея; 2 – плавкая вставка HEAD (25 A); 3 – плавкая вставка IG2 (30 А); 4 – выключатель (замок) зажигания; 5 – генератор; 6 – предохранитель цепи стартера (10 А); 7 – выключатель...