Двигатель на воде для автомобиля!
Как защитить двигатель от работы холостого хода
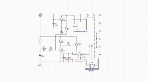
Рассмотрим пять простых схем как защитить двигатель от работы всухую, с определением недостаточного уровня воды в нижнем резервуаре, без использования датчиков внутри резервуара. Что исключает возможность работы двигателя всухую. Схемы также включают функции контроля перелива воды через верх. Принцип работы предлагаемого устройства защиты двигателя подземного водяного насоса от сухого хода можно понять, изучив следующие детали:
-Схема питается от адаптера переменного/постоянного тока 12 В.
-При...