732 читали · 1 год назад
Руководство для начинающих по диаграммам потоков данных
Спросите любого профессионального спортсмена или бизнесмена, как они добились успеха, и они ответят вам, что освоили процесс. Выяснив, какие привычки приводят к успеху, а какие нет, они повысили свою эффективность и продуктивность. Но внедрение процесса в бизнес, отдел или даже команду — это совсем другое дело, чем оттачивание личного процесса. С таким количеством движущихся частей, как вы отслеживаете и совершенствуете каждый аспект вашего бизнес-процесса? Диаграммы потоков данных — это простой...
1 месяц назад
Руководство диаграммы потоков данных: от основ до построения
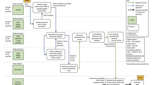
Полное руководство диаграммы потоков данных (Data Flow Diagram, DFD) представляет собой инструмент для визуального моделирования, который иллюстрирует, как информация перемещается через систему или процесс. DFD фокусируется на движении сведений: откуда они поступают, куда направляются, где сохраняются и какие операции над ними выполняются. В отличие от блок-схем, которые показывают логику управления (ветвления, циклы), диаграммы потоков данных концентрируются исключительно на информации, что делает...