06:44
1,0×
00:00/06:44
935,5 тыс смотрели · 4 года назад
407 читали · 3 года назад
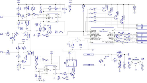
Универсальный тахометр на МК PIC16F628A
Предназначен для встраивания в панель автомобиля или использования в качестве автономного прибора для измерения количества оборотов в минуту. Схема тахометра была воссоздана и модифицирована по мотивам авторской схемы многорежимного тахометра - Вадима Корнелюка. В сети предостаточно перепечаток этой статьи и вот ссылка на одну из них: https://volt-index.ru/podelki-dlya-avto/tsifrovoy-tahometr-na-mikrokontrollere-pic16f628.html. К авторской схеме были добавлены входные узлы для согласования с различными...