Датчик импульсов IN-S10 для счетчиков газа RVG, TRZ, RABO, РВГ
Четырехканальный счетчик импульсов на stm32.
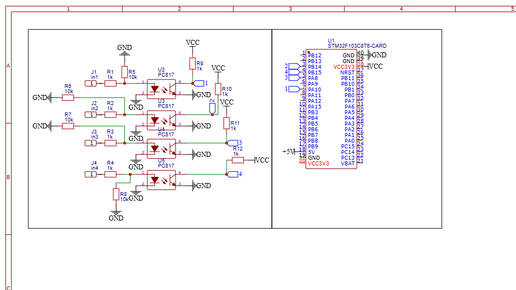
Всем привет! Сегодня хотел бы рассказать про устройство, разработка которого слегка затянулась. Это четырехканальный счетчик импульсов. Ранее схожее по функционалу устройство я использовал в намоточных станках серии РНС, для подсчета намотанных витков. Сейчас же я решил сделать отдельное устройство. В качестве микроконтроллера взял stm32f103, так как он стоит недорого и обладает хорошей производительностью. Подсчет импульсов сделан на прерываниях. Количество импульсов выводится на oled дисплей ssd1306...
Датчики (сенсоры) в устройствах АСУТП.
Привет всем читающим мои статьи! Сегодня хочу немного поговорить о сенсорах( датчиках, первичных преобразователях , как кому больше нравится). Существует их великое множество , но без них оборудование функционировать не сможет. Электроника без датчиков "слепа", управление вроде есть, но обратной связи, чтобы понять, что мы сделали тем или иным исполнительным механизмом, какое произвели воздействие на процесс, не получаем. Для преобразования физических величин в технологических процессах в электрические сигналы и существуют датчики. В зависимости от того, какую величину нам нужно превратить в...