Испытания блока управления вентилятором Борей АВ4 на УАЗ Патриот
Управление вентилятором в блоках питания
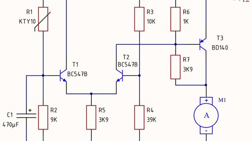
Всем здравствуйте. Для многих не секрет, что в блоках питания или других устройствах в охлаждении используются вентиляторы. В промышленных устройствах это уже предусмотрено схемотехническим решением. А как быть тем, кто сам делает для себя, вот такая простая схема приходит на помощь...