Добавить в корзинуПозвонить
Найти в Дзене
Максим Кульгин

Китайские модели жрут токены как не в себя

Остальные тоже стали очень прожорливыми, но китайцы особенно. Мне пишут: "вот только сегодня активной работы с 9 утра по 16:00. 50 млн. токенов улетело... предполагаю, что средняя стоимость на работу ИИ в месяц будет около 500 - 1000 $, никаких 100-200$". Ребята херачат код через ИИ как не в себя :) Прикиньте, сколько по миру сжигают токенов на вайб-кодинг? 🟪 MAX ❤ TG

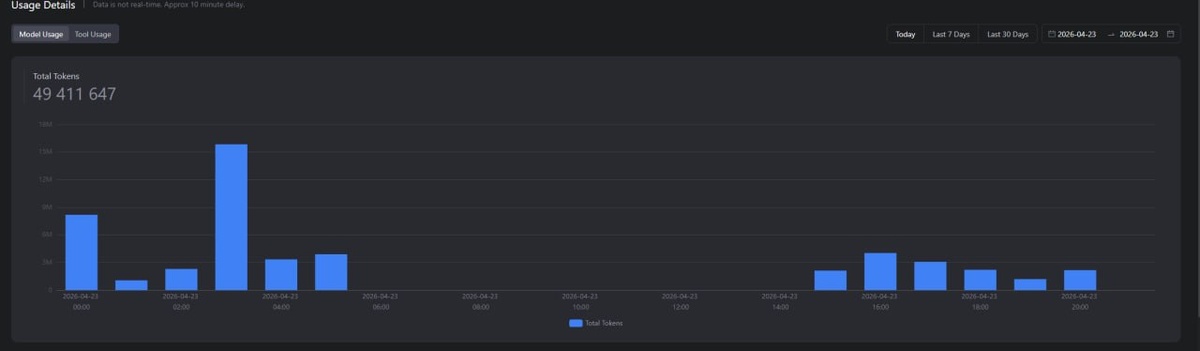
Китайские модели жрут токены как не в себя. Остальные тоже стали очень прожорливыми, но китайцы особенно. Мне пишут:

"вот только сегодня активной работы с 9 утра по 16:00. 50 млн. токенов улетело... предполагаю, что средняя стоимость на работу ИИ в месяц будет около 500 - 1000 $, никаких 100-200$".

Ребята херачат код через ИИ как не в себя :) Прикиньте, сколько по миру сжигают токенов на вайб-кодинг?

🟪 MAXTG