Добавить в корзинуПозвонить
Найти в Дзене
Бложик Partizan302

Расширитель бокового упора для QJmotor SVT 650

Тут будет кратко как изготовить расширитель подножки, т.к. стали часто спрашивать. Берем чертежи из СТАТЬИ(доступна только подписчикам канала) Далее есть 2 пути: 1. Отдаем чертежи на лазерную/плазменную резку Материал СТ3 - 3мм. 1.1 Забираем готовые детали 1.2 Нарезаем резьбы м5 в отверстиях пятки (винты 9 мм для бутерброда) 1.3 Красим 1.4 Устанавливаем и наслаждаемся. Не забываем фиксатор резьбы! 2. Путь самурая. 2.1 Печатаем чертежи в масштабе 1:1 Вырезаем шаблоны и размечаем на листе стали. 2.2 Берем дрель, болгарку, бормашинку, напильники, фантазию, средства индивидуальной защиты и прямые руки и творим колдунство! 2.3 В результате колдунства получаем изделие 2.4 Примеряем 2.5 Красим и устанавливаем Под заводскую площадку можно подложить тонкую резину(я от велокамеры вырезал) 2.5 Наслаждаемся.

Тут будет кратко как изготовить расширитель подножки, т.к. стали часто спрашивать.

Берем чертежи из СТАТЬИ(доступна только подписчикам канала)

-2

Далее есть 2 пути:

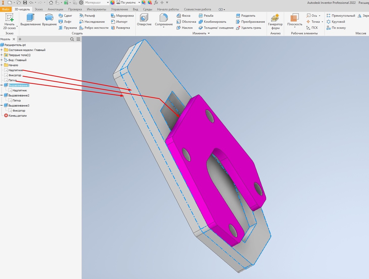
1. Отдаем чертежи на лазерную/плазменную резку

Материал СТ3 - 3мм.

1.1 Забираем готовые детали

1.2 Нарезаем резьбы м5 в отверстиях пятки (винты 9 мм для бутерброда)

1.3 Красим

1.4 Устанавливаем и наслаждаемся. Не забываем фиксатор резьбы!

2. Путь самурая.

2.1 Печатаем чертежи в масштабе 1:1

-4
-5

Вырезаем шаблоны и размечаем на листе стали.

2.2 Берем дрель, болгарку, бормашинку, напильники, фантазию, средства индивидуальной защиты и прямые руки и творим колдунство!

2.3 В результате колдунства получаем изделие

-6

2.4 Примеряем

2.5 Красим и устанавливаем

Под заводскую площадку можно подложить тонкую резину(я от велокамеры вырезал)

2.5 Наслаждаемся.