Добавить в корзинуПозвонить
Найти в Дзене
Сделай сам - своими руками

Стрелочный индикатор звука своими руками

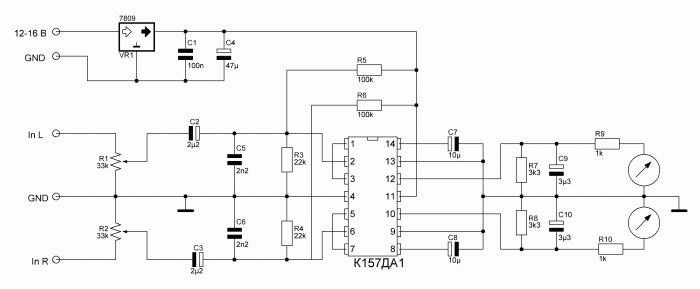
В прошлом многие аудиоустройства, такие как магнитофоны и усилители, имели стрелочный индикатор на передней панели. Стрелка этого индикатора двигалась в такт с музыкой, хотя это и не имело практической пользы, но выглядело эстетически привлекательно. Сегодня, когда приоритетом в аппаратуре является компактность и функциональность, стрелочные индикаторы звука стали редкостью. Однако, несмотря на это, стрелочные головки всё ещё доступны, что позволяет легко создать такой индикатор самостоятельно. Основой устройства служит советская микросхема К157ДА1. Она представляет собой двухканальный двухполупериодный выпрямитель, предназначенный для обработки сигналов среднего значения. Схема поддерживает широкий диапазон напряжений питания, от 12 до 16 вольт, благодаря встроенному стабилизатору на 9 вольт (обозначен как VR1 на схеме). Если использовать стабилизатор в корпусе ТО-220, можно подавать напряжение до 30 вольт. Регулировка уровня входного сигнала осуществляется с помощью подстроечных рези
Оглавление

В прошлом многие аудиоустройства, такие как магнитофоны и усилители, имели стрелочный индикатор на передней панели. Стрелка этого индикатора двигалась в такт с музыкой, хотя это и не имело практической пользы, но выглядело эстетически привлекательно. Сегодня, когда приоритетом в аппаратуре является компактность и функциональность, стрелочные индикаторы звука стали редкостью. Однако, несмотря на это, стрелочные головки всё ещё доступны, что позволяет легко создать такой индикатор самостоятельно.

Схема

-2

Основой устройства служит советская микросхема К157ДА1. Она представляет собой двухканальный двухполупериодный выпрямитель, предназначенный для обработки сигналов среднего значения. Схема поддерживает широкий диапазон напряжений питания, от 12 до 16 вольт, благодаря встроенному стабилизатору на 9 вольт (обозначен как VR1 на схеме). Если использовать стабилизатор в корпусе ТО-220, можно подавать напряжение до 30 вольт. Регулировка уровня входного сигнала осуществляется с помощью подстроечных резисторов R1 и R2. Конструкция схемы не предъявляет строгих требований к номиналам компонентов. Можно экспериментировать с ёмкостью конденсаторов С9 и С10, что влияет на плавность движения стрелки, а также с резисторами R7 и R8, контролирующими время обратного хода стрелки. Входы In L и In R подключаются к источнику звука, которым может служить любое устройство с линейным выходом, такое как компьютер, плеер или телефон.

Скачать плату: https://sdelaysam-svoimirukami.ru/4560-strelochnyj-indikator-zvuka.html

-3

Сборка схемы

Плата индикатора изготавливается с помощью метода ЛУТ на текстолитовой основе размером 30 х 50 мм. Рекомендуется установить микросхему в панельку, чтобы при необходимости её можно было легко заменить. После травления плату необходимо залудить, что придаст ей аккуратный вид и защитит медь от окисления. Сначала припаиваются мелкие компоненты: резисторы и керамические конденсаторы. Затем подключаются электролитические конденсаторы, подстроечные резисторы и микросхема. В завершение припаиваются все соединительные провода.

Плата рассчитана на два канала и предусматривает использование двух стрелочных головок — для правого и левого каналов. Однако можно обойтись одной стрелочной головкой, оставив контакты для второго канала незадействованными. После монтажа всех компонентов необходимо удалить остатки флюса и проверить плату на наличие замыканий между дорожками. Для подключения платы к источнику сигнала лучше всего использовать штекер jack 3,5. Если длина проводов превышает 15 см, рекомендуется использовать экранированный кабель.

-4
-5
-6
-7

Стрелочная головка

В наше время советские стрелочные головки доступны в продаже в широком ассортименте. Они различаются по форме, размеру и другим характеристикам. Я выбрал небольшую стрелочную головку М42008 за её компактность и привлекательный внешний вид. Для данной схемы подойдёт любая головка с током полного отклонения в диапазоне от 10 до 100 микроампер. Для большей наглядности можно заменить стандартную шкалу, градуированную в микроамперах, на специальную звуковую шкалу, отградуированную в децибелах. Однако подключение стрелочной головки к схеме следует осуществлять не напрямую, а через подстроечный резистор с номиналом 1-2 мегаома. Средний контакт резистора соединяется с одним из крайних контактов, который, в свою очередь, подключается к плате, тогда как оставшийся контакт подключается непосредственно к стрелочной головке. Это наглядно показано на фотографии ниже.

-8
-9

Настройка индикатора

Усилитель на германиевых транзисторах

После завершения сборки платы и подключения стрелочной головки можно приступать к её проверке. Сначала нужно подать питание на плату и убедиться, что напряжение на 11-м выводе микросхемы составляет 9 вольт. Если всё в порядке, можно подать звуковой сигнал на вход платы. Затем, используя резисторы R1 и R2, а также подстроечный резистор у стрелочной головки, необходимо настроить чувствительность таким образом, чтобы стрелка находилась в середине шкалы и не зашкаливала. После этого основная настройка завершена, и стрелка будет плавно двигаться в такт музыке. Если же требуется более резкое поведение стрелки, можно установить параллельно стрелочным головкам резисторы с сопротивлением 330–500 Ом. Такой индикатор будет отлично смотреться как в корпусе самодельного усилителя, так и в качестве самостоятельного устройства, особенно если подсветить его парой светодиодов. Удачи в сборке!

-10
-11
Индикатор разряда батареи
Индикатор уровня без транзисторов, без микросхем и без платы
Универсальный индикатор разряда аккумулятора
Антенна из кабеля для цифрового ТВ за 5 минут
Как сделать простой и мощный усилитель 500 Вт
Регулятор мощности 2 кВт своими руками для многих бытовых нужд
Усилитель на германиевых транзисторах
Собираем усилитель 500 Вт на транзисторах навесным монтажом