Добавить в корзину
Позвонить
Найти в Дзене
Войти
Black Rose
4 подписчика
Подписаться
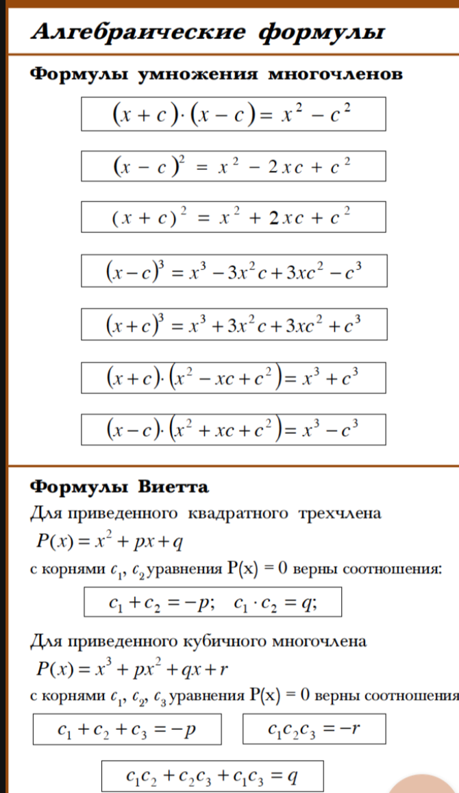
Сборник Алгеброических формул
20 апреля
20 апр
...
Читать далее
498174280.927.1777201020129.17923