Добавить в корзинуПозвонить
Найти в Дзене
Сделай сам - своими руками

Простой транзисторный усилитель класса «А»

В сети можно найти множество схем усилителей, основанных на микросхемах, особенно популярных серии TDA. Эти устройства отличаются хорошими характеристиками, высоким КПД и доступной ценой, что делает их востребованными. Тем не менее, транзисторные усилители, хоть и требуют более сложной настройки, остаются недооценёнными, хотя они также представляют значительный интерес. В данной статье мы разберём, как собрать уникальный усилитель, функционирующий в классе «А» и состоящий всего из четырёх транзисторов. Эта схема была создана ещё в 1969 году британским инженером Джоном Линсли Худом. Несмотря на свой возраст, она до сих пор пользуется популярностью. Транзисторные усилители, в отличие от тех, что построены на микросхемах, нуждаются в тщательной настройке и подборе транзисторов. Это касается и рассматриваемой схемы, несмотря на её кажущуюся простоту. Входной транзистор VT1 имеет структуру PNP. Можно экспериментировать с различными PNP-транзисторами малой мощности, включая германиевые, таки
Оглавление

В сети можно найти множество схем усилителей, основанных на микросхемах, особенно популярных серии TDA. Эти устройства отличаются хорошими характеристиками, высоким КПД и доступной ценой, что делает их востребованными. Тем не менее, транзисторные усилители, хоть и требуют более сложной настройки, остаются недооценёнными, хотя они также представляют значительный интерес.

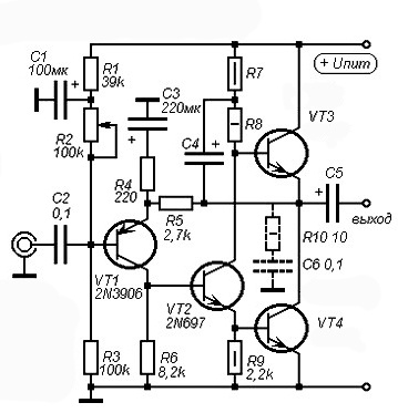
Схема усилителя

В данной статье мы разберём, как собрать уникальный усилитель, функционирующий в классе «А» и состоящий всего из четырёх транзисторов. Эта схема была создана ещё в 1969 году британским инженером Джоном Линсли Худом. Несмотря на свой возраст, она до сих пор пользуется популярностью.

-2

Транзисторные усилители, в отличие от тех, что построены на микросхемах, нуждаются в тщательной настройке и подборе транзисторов. Это касается и рассматриваемой схемы, несмотря на её кажущуюся простоту. Входной транзистор VT1 имеет структуру PNP. Можно экспериментировать с различными PNP-транзисторами малой мощности, включая германиевые, такие как МП42. В этой роли хорошо зарекомендовали себя 2N3906, BC212, BC546 и КТ361.

Транзистор VT2 имеет структуру NPN и должен быть средней или малой мощности. Подойдут КТ801, КТ630, КТ602, 2N697, BD139, 2SC5707 и 2SD2165. Особенно важно уделить внимание выходным транзисторам VT3 и VT4, особенно их коэффициенту усиления. Здесь подойдут КТ805, 2SC5200, 2N3055 и 2SC5198. Необходимо выбрать два одинаковых транзистора с максимально близким коэффициентом усиления, который должен быть более 120. Если коэффициент усиления выходных транзисторов меньше 120, то в драйверный каскад (VT2) следует установить транзистор с более высоким усилением (300 или выше).

Подбор номиналов усилителя

Некоторые номиналы на схеме подбираются исходя из напряжения питания схемы и сопротивления нагрузки, некоторые возможные варианты показаны в таблице:

-3

Не следует превышать напряжение питания 40 вольт, так как это может вывести из строя выходные транзисторы. Усилители класса А отличаются высоким током покоя, что приводит к значительному нагреву транзисторов. При напряжении питания 20 вольт и токе покоя 1,5 ампера усилитель потребляет 30 ватт, независимо от наличия сигнала на входе. На каждом выходном транзисторе рассеивается по 15 ватт тепла, что эквивалентно мощности небольшого паяльника. Поэтому транзисторы VT3 и VT4 необходимо установить на массивный радиатор с использованием термопасты.

Для предотвращения самовозбуждения на выходе усилителя устанавливается цепь Цобеля, состоящая из резистора 10 Ом и конденсатора 100 нФ, соединённых последовательно между землёй и общей точкой выходных транзисторов (на схеме эта цепь обозначена пунктиром).

При первом включении усилителя необходимо подключить амперметр в разрыв питающего провода для контроля тока покоя. Ток может колебаться до тех пор, пока транзисторы не достигнут рабочей температуры, что является нормальным явлением. Также следует измерить напряжение между общей точкой выходных транзисторов (коллектор VT4 и эмиттер VT3) и землёй. Оно должно составлять половину питающего напряжения. Если напряжение отклоняется в большую или меньшую сторону, необходимо отрегулировать подстроечный резистор R2.

Плата усилителя:

Простой транзисторный усилитель класса «А»

Плата изготовлена методом ЛУТ.

Собранный мной усилитель

-4
-5
-6
-7
-8

О конденсаторах, используемых во входном и выходном цепях. Ёмкость входного конденсатора на схеме указана как 0,1 мкФ, но этого недостаточно. Рекомендуется использовать плёночный конденсатор с ёмкостью 0,68 – 1 мкФ. Это предотвратит нежелательное срезание низких частот. Выходной конденсатор С5 должен выдерживать напряжение, равное или превышающее напряжение питания, и его ёмкость не следует уменьшать.

Преимущество данной схемы усилителя заключается в её безопасности для динамиков акустической системы. Динамик подключается через разделительный конденсатор (С5). Это означает, что в случае появления на выходе постоянного напряжения, например, при неисправности усилителя, динамик останется невредимым, так как конденсатор не пропускает постоянное напряжение.

Усилитель на микросхеме TEA2025b
Схема защиты акустических систем
Простой усилитель класса Д
Усилитель на STK402-020…STK402-120
Усилитель звука на транзисторах
Простой усилитель мощности 4x50 Вт
Как сделать простой и мощный усилитель 500 Вт
Собираем усилитель 500 Вт на транзисторах навесным монтажом
Усилитель на германиевых транзисторах