Добавить в корзинуПозвонить
Найти в Дзене
Сергей Гайдук

High Precision Signal Generator XR2206 DIY Kit. Часть 2.

Здравствуйте мои читатели! И особенно начинающие электронщики!!! Этот материал специально для начинающих. Продолжаем разбираться с генератором-конструктором на микросхеме XR2206. Очень интересная конструкция – «почти готовая»… «ПОЧТИ»!!! Готовая, но не совсем, а точнее совсем не готовая! Она «позволяет» потренироваться в сборке и пайке и об этом я уже написал в материале Генератор собран, работает, но есть много вопросов… Смотрим схему из комплекта, печать не яркая, всё видно, но «читается» плохо. Смотрим из других источников – такую же, но более качественную… Сигналы все есть, частота регулируется, диапазоны частот переключаются, амплитуда выходных сигналов синусоида и треугольник регулируется. Визуально (на экране осциллографа) и синусоида, и треугольник «выглядят нормально». Вот только визуально оценить «нормальность» по экрану осциллографа можно только приблизительно, синусоида практически не искажена в определённом интервале регулировки амплитуды. Смотрим сигнал прямоугольных импу

Здравствуйте мои читатели! И особенно начинающие электронщики!!!

Этот материал специально для начинающих.

Продолжаем разбираться с генератором-конструктором на микросхеме XR2206. Очень интересная конструкция – «почти готовая»… «ПОЧТИ»!!!

Готовая, но не совсем, а точнее совсем не готовая! Она «позволяет» потренироваться в сборке и пайке и об этом я уже написал в материале

Генератор собран, работает, но есть много вопросов…

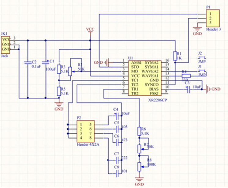
Смотрим схему из комплекта, печать не яркая, всё видно, но «читается» плохо. Смотрим из других источников – такую же, но более качественную…

-2

Сигналы все есть, частота регулируется, диапазоны частот переключаются, амплитуда выходных сигналов синусоида и треугольник регулируется. Визуально (на экране осциллографа) и синусоида, и треугольник «выглядят нормально». Вот только визуально оценить «нормальность» по экрану осциллографа можно только приблизительно, синусоида практически не искажена в определённом интервале регулировки амплитуды. Смотрим сигнал прямоугольных импульсов с резистора R1. Фронты очень крутые, а амплитуда по величине практически равна питающему напряжению. Хорошо это или плохо? Резистор подключен к плюсу питания и к 11-й ножке микросхемы. Там транзистор с открытым коллектором, следовательно, когда транзистор закрыт, на выходе присутствует напряжение питания, а когда открыт там практически ноль. А теперь рассчитаем энергетику этого выхода. Когда транзистор закрыт и на выходе напряжение питания, выходной каскад ток не потребляет, а когда транзистор открыт, ток по закону Ома равен 12 мА, при скважности «2» средний ток равен 6 мА. Много это или мало? При напряжении питания +12В – это 72 мВт! Очень много, особенно если учесть, что выход «работает» постоянно и применяете Вы этот сигнал или нет, 72 мВт микросхему «греют». Разработчики рекомендуют 10 кОм, а в одном из материалов предлагают 5,1 кОм. Существенное снижение тепла.

Выбор за читателями! Вот только сигнал по амплитуде не регулируется и об этом чуть позже… Но регулировать надо обязательно!

Переходим ко второму выходу «синус-треугольник».

И вот первый «подводный камень» именно в регулировке: потенциометр (он же реостат) работает «наоборот» - в левом крайнем положении сигнал максимальный, а в правом крайнем положении минимальный. Исправить это возможно, если при его установке в плату не впаивать крайние выводы, а их удлинить перемычками и запаять в плату крест-накрест. Получится не «красиво», но регулировка будет правильная. И здесь возникает вторая проблема – это цепь регулировки: два постоянных резистора, образующих делитель напряжения и сам потенциометр регулировки величины выходной амплитуды. Всё очень просто! Но это в самой схеме конструктора, которую производитель упростил до самого «возможно-невозможного» минимума. А что же пишут другие авторы про этот участок схемы? Пришлось «полистать» интернет…

В этой цепи регулировки добавляют блокировочный конденсатор. Смотрим схему куда его (или их) можно подключить

-3

Есть несколько вариантов:

Установлен конденсатор С2;

Установлены конденсаторы С1 и С2;

Установлен конденсатор С3 (предлагают его ёмкость 100 мкФ!!!);

Не устанавливать конденсаторы вообще, как это сделано в конструкторе!

Посмотрел осциллографом третий вывод микросхемы, напряжение на этом выводе равно половине напряжения питания и, видимо, все предложения по установке конденсатора связаны с возможными помехами на этом выводе. Китайские товарищи проверили и поняли, что они там не требуются и я с ними полностью согласен! Теперь отвлеку Ваше внимание на очень интересный вывод микросхемы – вывод 1. Он подключен к минусу питания в этом конструкторе и в рекомендациях для двухполярного питания микросхемы подключен к средней точке.

Что же это за такой интересный вывод?

Это вход для модулирующего сигнала! В конструкторе этот режим не применяется для упрощения конструкции…

Но радиолюбители всегда ищут что-то новое в составе сложных микросхем и вот, что написал автор (я у него подписчик), читаем материал очень подробно!!! Автор не просто написал, как применить этот режим, он очень подробно рассказал как «вклиниться» в монтаж платы, не нарушая её основную работу, и сделал это очень грамотно и красиво!!!

Автор очень подробно рассказал и показал, как он получил Амплитудную Модуляцию с помощью этого вывода. Очень интересно. Я ему признателен за принципиальную схему «укрытой» в самой микросхеме.

Почему эта микросхема меня заинтересовала? Большинство читателей думают, что данная микросхема – это RC-генератор и глубоко ошибаются! Смотрим схему

-4

К выводу 7 подключен переменный резистор, задающий частоту, а к выводам 5 и 6 подключается конденсатор, определяющий поддиапазон перестройки частоты. Почему в данной микросхеме применяется не RC-генератор, а такая сложная схема? Всё очень просто! Таким способом получают «три в одном» - прямоугольный сигнал, треугольный сигнал и из треугольного, получают синусоидальный сигнал. Обратите внимание! Слева, рядом с выводом 7 есть выводы 5 и 6, и в верхней части так же есть выводы 5 и 6. Внутри микросхемы они соединены, а на этой схеме показаны раздельно для наглядности.

Участок в левой части схемы обеспечивает заряд конденсатора стабильным током, он задаётся переменным резистором. Особо хочу отметить, что и разряд (или перезаряд) так же производится таким же током. За переключение «отвечают» верхние каскады – они вверху в центре и слева. За совпадение величин зарядного и разрядного тока «отвечают» транзисторы, подключенные к выводам 15 и 16. В данном конструкторе к этим выводам не подключен подстроечный резистор для точного симметрирования, но точности номиналов «родных» резисторов, стоящих в эмиттерах этих транзисторов хватает. А команда переключения направления заряда конденсатора и есть сигнал прямоугольных импульсов. Только не понятно применение электролитического полярного конденсатора в этой цепи, но это уже производителей конструктора мало волнует. Надо искать неполярный, такой же ёмкости!

И самый интересный вопрос: а для каких целей Вы, мои читатели, купили и собрали этот конструктор?

Если работать с усилителями звуковой частоты, то выходной сигнал слишком большого уровня. Даже на самом уровне это много, я не говорю про предварительные каскады, где требуются милливольты и даже десятые доли. Дополнительно придётся делать блок с аттенюатором и регулятором уровня. И надо помнить, что синусоидальный и треугольный сигналы имеют в своём составе постоянную составляющую равную половине напряжения питания. Следовательно, надо подумать о разделительном конденсаторе и, возможно, о нескольких…

А теперь коротко о моём интересе к данной микросхеме. Это возможность электронного управления частотой и получить простым способом Генератор Качающейся Частоты (ГКЧ). Вот только диапазон качания получается маленький, но надеюсь его решить именно для своего генератора…

В следующем материале хочу рассказать ещё об одной интересной микросхеме ICL8038 и конструкторе на её основе.

Надеюсь, чаще радовать моих читателей своими материалами! Не обижайтесь за долгое молчание!

Желаю Всем моим читателям здоровья, счастья и успехов!!!

Желаю Всем мира и чистого неба над головой!!!