Добавить в корзинуПозвонить
Найти в Дзене
Weekendly

Я открыл бесплатный доступ к моему торговому боту для всех.

Когда я начинал заниматься автоматизацией торговли, у меня была простая мысль: большинству людей нужен не “волшебный заработок”, а понятный инструмент, который помогает убрать ручной хаос, постоянное слежение за графиком и эмоциональные решения.
Именно так и появился мой бот для торговли монетой KASPA.
Сейчас я решил сделать следующий шаг и открыть бесплатный доступ для всех до сентября. Это значит, что любой желающий может зарегистрироваться, подключить бота и спокойно посмотреть, как всё устроено на практике.
Я понимаю, что вокруг торговых ботов у людей часто есть недоверие. Это нормальная реакция.
Поэтому я решил убрать главный барьер на входе:
до сентября ботом можно пользоваться бесплатно. Сначала можно просто разобраться, как всё устроено. Это Telegram-бот для автоматизированной торговли KASPA на бирже MEXC. Его задача — не угадывать рынок за человека и не обещать чудес, а автоматизировать повторяющийся торговый сценарий. Если говорить просто, логика выглядит так: То есть смыс
Оглавление

Когда я начинал заниматься автоматизацией торговли, у меня была простая мысль: большинству людей нужен не “волшебный заработок”, а понятный инструмент, который помогает убрать ручной хаос, постоянное слежение за графиком и эмоциональные решения.
Именно так и появился мой бот для торговли монетой KASPA.

Сейчас я решил сделать следующий шаг и открыть
бесплатный доступ для всех до сентября. Это значит, что любой желающий может зарегистрироваться, подключить бота и спокойно посмотреть, как всё устроено на практике.

Почему открыл бесплатный доступ


Я понимаю, что вокруг торговых ботов у людей часто есть недоверие.

  • Кто-то думает, что это слишком сложно.
  • Кто-то не понимает, как это подключается.
  • Кто-то боится, что без опыта не разберётся.
  • А кто-то просто не хочет платить за то, что ещё не увидел в работе.

Это нормальная реакция.

Поэтому я решил убрать главный барьер на входе:
до сентября ботом можно пользоваться бесплатно.

  • Без спешки.
  • Без давления.
  • Без необходимости сразу принимать решение “подходит мне это или нет”.

Сначала можно просто разобраться, как всё устроено.

Что это за бот

Это Telegram-бот для автоматизированной торговли KASPA на бирже MEXC.

Его задача — не угадывать рынок за человека и не обещать чудес, а автоматизировать повторяющийся торговый сценарий.

Если говорить просто, логика выглядит так:

  • пользователь подключает API-ключи от биржи.
  • запускает торговлю через Telegram.
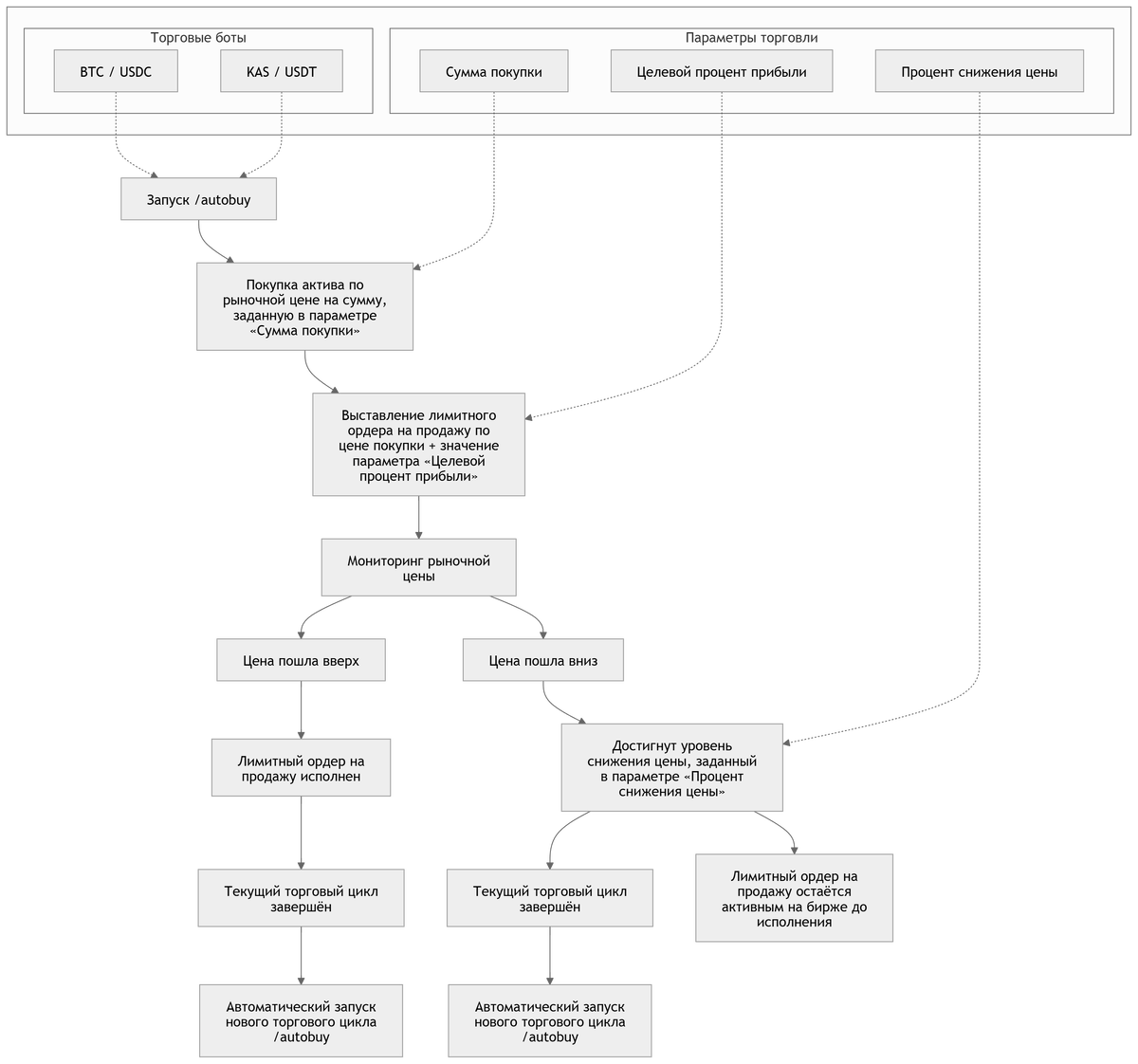
Блок-схема алгоритма торгового бота
Блок-схема алгоритма торгового бота

То есть смысл не в “магии”, а в системности, автоматизации и удобстве управления через Telegram.

Кому может подойти такой бот

Этот бот в первую очередь для тех, кто:

  • торгует или хочет торговать KASPA;
  • не хочет сидеть у графика весь день;
  • хочет видеть понятное управление, информацию о балансе и статистике;

Если человек ищет кнопку “сделай мне прибыль без риска”, такой подход ему, скорее всего, не подойдёт.

Если нужен рабочий инструмент с понятной логикой — тогда уже есть смысл смотреть глубже.

Что нужно, чтобы начать пользоваться ботом

Здесь всё довольно просто, но я распишу подробно.

1. Нужен аккаунт на бирже MEXC

Бот работает через биржу MEXC, поэтому первым делом нужен зарегистрированный аккаунт.

Если аккаунта ещё нет, сначала нужно:

  • зарегистрироваться на бирже;
  • пройти базовые шаги доступа, если они требуются биржей;
  • получить доступ к своему спотовому счёту.

2. Нужны средства на балансе

Чтобы бот мог работать, на бирже должны быть средства.

Поскольку речь идёт о торговле KASPA, нужно понимать логику пары, с которой работает бот. Для запуска торговли на счёте должен быть доступный баланс USDT, достаточный для работы по выбранным параметрам.

То есть бот не “создаёт” средства и не работает из пустоты.
Он использует тот баланс, который уже есть у пользователя на бирже.

3. Нужен Telegram

Управление ботом идёт через Telegram чат.

Именно там пользователь:

  • запускает бота;
  • подключает API-ключи;
  • задаёт параметры;
  • смотрит статус;
  • проверяет баланс;
  • получает уведомления;
  • управляет процессом торговли.

4. Нужны API-ключи от MEXC

Это один из самых важных шагов.

Чтобы бот мог взаимодействовать с вашим биржевым аккаунтом, нужно создать API Key и Secret Key на стороне MEXC.

Именно через них бот получает возможность:

  • видеть состояние аккаунта;
  • работать с торговыми действиями;
  • сопровождать торговый цикл;
  • отображать актуальную информацию в Telegram.

Обычно именно этот этап кажется самым сложным, но на практике он проходится один раз.

5. Нужна базовая готовность разобраться в параметрах

Хотя бот автоматизирует работу, пользователю всё равно важно понимать основные настройки.

Например:

  • на какую сумму запускать цикл;
  • какой процент целевой прибыли использовать;
  • какой шаг учитывать при падении цены;
  • как вообще устроена логика работы.

Это не значит, что нужно быть программистом или профессиональным трейдером. Но понимать базовые вещи желательно.

Как выглядит подключение по шагам

Вот как всё происходит на практике:

Шаг 1. Вы регистрируетесь

Сначала вы переходите к боту и начинаете регистрацию.

Шаг 2. Получаете инструкцию

Вы получаете подсказки по созданию API-ключей внутри моего бота.

Шаг 3. Подключаете API

Вводите ключи, и бот проверяет, что они работают корректно.

Шаг 4. Настраиваете параметры

После этого можно перейти к настройкам торговли.

Шаг 5. Запускаете бота

Дальше торговля запускается уже через Telegram.

Шаг 6. Следите за состоянием

Вы можете в любой момент посмотреть:

  • текущий статус;
  • баланс;
  • параметры;
  • статистику;
  • цену;
  • уведомления по торговым событиям.

Почему я считаю Telegram-формат удобным

Для меня это один из ключевых плюсов проекта.

Не нужно постоянно заходить в отдельные тяжёлые панели.
Не нужно всё время держать открытым терминал.
Не нужно каждый раз вручную перепроверять всё в разных местах.

Через Telegram удобно:

  • смотреть состояние;
  • получать уведомления;
  • быстро реагировать;
  • управлять параметрами;
  • держать всё под рукой.

Особенно это удобно для тех, кто не хочет превращать торговлю в постоянную работу у экрана.

Что вы получаете сейчас

На текущий момент мой оффер простой:

я открыл бесплатный доступ к Kaspa-боту для всех до сентября.

Это значит, что можно:

  • зарегистрироваться;
  • подключиться;
  • посмотреть, как всё устроено;
  • протестировать логику;
  • понять, подходит ли вам такой формат работы.

На мой взгляд, это самый честный способ познакомиться с инструментом.

Итог

Я сделал этого бота не для того, чтобы продавать людям сказку о лёгких деньгах.

Я делал его как рабочий инструмент для тех, кто хочет:

  • больше системности;
  • меньше ручной суеты;
  • понятное управление через Telegram;
  • контроль над параметрами, статусом и статистикой;
  • более удобный формат работы с торговым процессом.

Если вам близка тема KASPA, автоматизации и торговли через Telegram, сейчас как раз тот момент, когда можно спокойно посмотреть на всё своими глазами.

_____________________________________________________________________

Полезные ссылки:

Сайт: https://infotradebot.pro
Kaspa-бот:
https://t.me/trading_kaspa_bot
Bitcoin-бот: https://t.me/trading_bitcoin_bot
Чат пользователей: https://t.me/+-YWVfP0eWAE5YmFi

Сейчас регистрация бесплатная, а доступ к боту открыт до сентября.

Если будут вопросы по подключению, можно сразу написать в личные сообщения @Weekendly.