Добавить в корзинуПозвонить
Найти в Дзене

Усилитель Джона Л.Худа на операционном усилителе в классе А

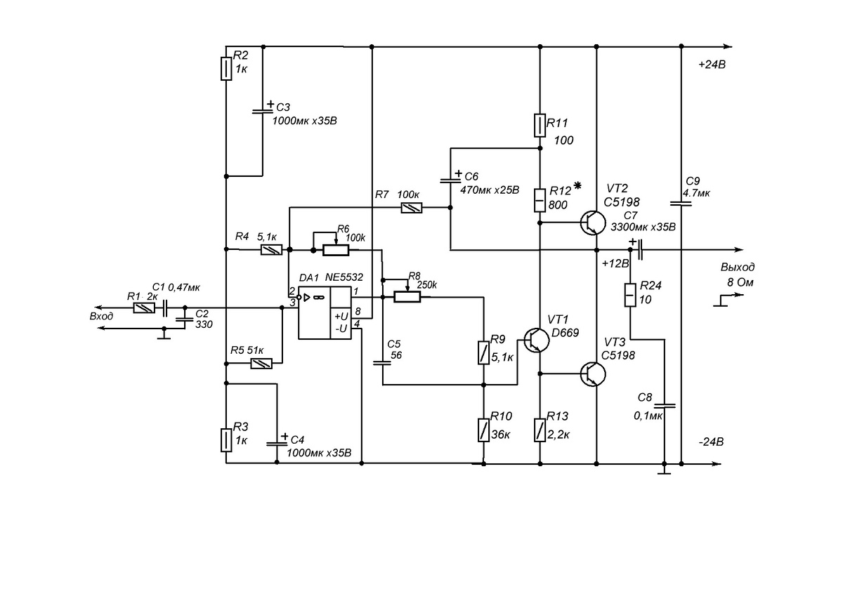
Более полувека известна эта схема и дошла до нас практически без изменений. Что то улучшить в ней, наверное, невозможно, но можно попытаться, что я и сделал и о чём сейчас расскажу. Идея была проста: заменить входной транзистор на операционный усилитель, ОУ далее по тексту. Мотивация следующая. ОУ более линеен, чем транзистор, можно реализовать более глубокую многопетлевую отрицательную обратную связь, ООС далее по тексту, которую удобно регулировать. Всё это должно привести к снижению гармонических искажений. Краткое описание схемы. Резисторы R2 и R3 формируют примитивную среднюю точку по питанию. Номиналы резисторов R4 и R7 в цепи ООС по переменному току выбраны лучшими экспериментально. Как оказалось, R6 определяет общее усиление и позволяет получать интересные звуковые эффекты. Я планирую в дальнейшем установить сдвоенный потенциометр. Резистором R8 выставляется половина напряжения питания на выходе, он может быть построечным. Резистор R12 определяет рабочий ток выходного ка

Более полувека известна эта схема и дошла до нас практически без изменений. Что то улучшить в ней, наверное, невозможно, но можно попытаться, что я и сделал и о чём сейчас расскажу.

Идея была проста: заменить входной транзистор на операционный усилитель, ОУ далее по тексту. Мотивация следующая. ОУ более линеен, чем транзистор, можно реализовать более глубокую многопетлевую отрицательную обратную связь, ООС далее по тексту, которую удобно регулировать. Всё это должно привести к снижению гармонических искажений.

Краткое описание схемы. Резисторы R2 и R3 формируют примитивную среднюю точку по питанию. Номиналы резисторов R4 и R7 в цепи ООС по переменному току выбраны лучшими экспериментально. Как оказалось, R6 определяет общее усиление и позволяет получать интересные звуковые эффекты. Я планирую в дальнейшем установить сдвоенный потенциометр. Резистором R8 выставляется половина напряжения питания на выходе, он может быть построечным. Резистор R12 определяет рабочий ток выходного каскада - 1 А.

-2
-3

Схема рабочая, однако тепловой дрейф выходного напряжения 1В, «холодный» потребляемый ток 0,8А. Если с последним можно мириться, прогрев как у ламп, то напряжение я привязал наглушняк к половине питания, использовав второй, оставшийся свободным ОУ.

-4

На осицилограмме жёлтый луч – выход УМЗЧ, голубой – выход ОУ.

Рискну применить импульсный питатель с дополнительной фильтрацией. Возможно добавлю регулируемую ООС по току. Но об этом я расскажу позже в следующей статье, почему – читайте далее.

В качестве лирического отступления. У меня сейчас два моих усилителя, было три, вся история моих деяний есть на канале. И будет снова три. Правда последний, А-печка, будет безкорпусным, уже есть проект. Красиво, в корпусе, по Китайски, сделать не позволяет мой бюджет. А акустика, которая представлена на фото, перестанет быть бесхозной. С усилителем ВЕГА 50у-122С она не звучит, темброблок не помогает.

-5

А вот с новым «изобретением» спелась без проблем. Напрямую с ЦАПа усилитель обеспечивает приемлемую громкость для небольшой комнаты. Про качество звука даже и нет смысла писать.

Постараюсь завершить проект до лета и опубликовать на канале. Однако солнышко пригревает, дачу надо приводить в порядок, а тут занудная механическая работа. Одна надежда – простимулируют в комментариях.