Добавить в корзинуПозвонить
Найти в Дзене

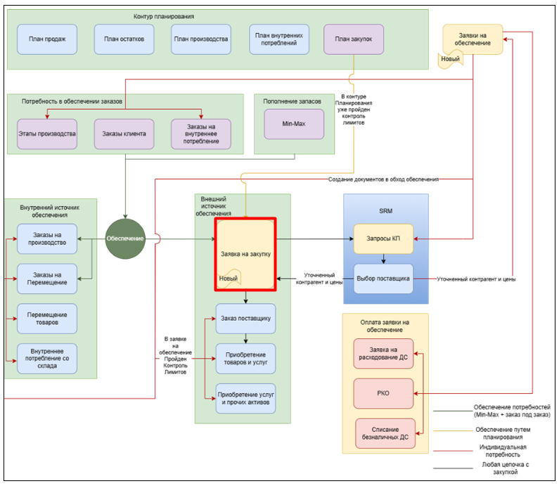
Новый документ "Заявка на закупку" в 1С:ERP

Для анализа использую конфигурацию 1С:ERP (2.5.26.96). В предыдущей статье рассмотрели новый документ "Заявка на обеспечение", который рекомендовано использовать если потребность не большая, т.е. строк номенклатуры не много и не трудозатратно внести вручную и когда каждая закупаемая позиция новая, либо точно неизвестна заявителю. Документ "Заявка на закупку" рекомендуется использовать когда номенклатура известна и номенклатуры много. В этом случае специалист по закупкам на основании планов или потребностей создает заявку на закупку. Общая схема документооборота представлена на Рисунке 1. Документ "Заявка на закупку" доступен при включенной функциональной опции НСИ и администрирование – Настройка НСИ и разделов – Закупки – Документы закупок - Заявки на закупку. Оформление заявок на закупку доступно при включенной опции Заказы поставщикам. Основные возможности документа: Документ "Заявка на закупку" можно создать несколькими способами: По содержанию документ достаточно понятный
Для анализа использую конфигурацию 1С:ERP (2.5.26.96).

В предыдущей статье рассмотрели новый документ "Заявка на обеспечение", который рекомендовано использовать если потребность не большая, т.е. строк номенклатуры не много и не трудозатратно внести вручную и когда каждая закупаемая позиция новая, либо точно неизвестна заявителю.

Документ "Заявка на закупку" рекомендуется использовать когда номенклатура известна и номенклатуры много. В этом случае специалист по закупкам на основании планов или потребностей создает заявку на закупку.

Общая схема документооборота представлена на Рисунке 1.

Рисунок 1. Схема документооборота
Рисунок 1. Схема документооборота
Документ "Заявка на закупку" доступен при включенной функциональной опции НСИ и администрирование – Настройка НСИ и разделов – Закупки – Документы закупок - Заявки на закупку. Оформление заявок на закупку доступно при включенной опции Заказы поставщикам.

Основные возможности документа:

  • Разделить функции специалистов по закупкам. Т.е. одна категория специалистов принимает решения о необходимости обеспечения с помощью закупки той или иной позиции, а другая категория специалистов отвечает за поставщиков, цены и другие условия закупок.
  • Регистрировать потребность в закупке когда поставщик неизвестен и нет точных цен.
  • На основании потребности в закупке формировать заказы поставщикам.
  • Разделять обработку потребностей между менеджерами и прочее.

Документ "Заявка на закупку" можно создать несколькими способами:

  • Из списка документов Заявки на закупку
  • С использованием рабочего места "Формирование заявок на закупку по потребностям".
  • С использованием рабочего места "Формирование заявок на закупку по плану".

По содержанию документ достаточно понятный. На закладке "Основное" указывается основная информация о том, на какой скла, в какое подразделение и в какую организацию планируется закупка (см. Рисунок 2).

Рисунок 2. Основное
Рисунок 2. Основное

На закладке "Товары" для заполнения доступна табличная часть с указанием товаров для закупки и раздел с условиями закупки, при это условия закупки для заявителя заполнять не обязательно, а вот после согласования заявки, исполнитель при наличии информации уже может внести эти данные или определить их при формировании заказов поставщикам (см. Рисунок 3)

Рисунок 3. Товары и условия закупки
Рисунок 3. Товары и условия закупки

Аналогично функционалу документа "Заявка на обеспечение" , с помощью статусной схемы, документ можно перенаправлять между разными исполнителями. Поддерживается вывод информации по перенаправлению документа, но отсутствует возможность распечатать такой протокол (см.Рисунок 4).

Рисунок 4. Протокол
Рисунок 4. Протокол

После согласования документа в заявке в статусе «На выполнении» становится доступна команда создания заказов поставщикам (см.Рисунок 5).

Рисунок 5. Создать заказ поставщику
Рисунок 5. Создать заказ поставщику

Важно учесть следующие особенности документа:

  • Для отслеживания состояния выполнения заявки предусмотрен отчет "Состояние выполнения".
  • Документ "Заявка на закупку" делает движение в РН "Запасы и потребности".
  • В заявке можно изменить товар на аналог.
  • Создание документа «Приобретение услуг и прочих активов» на основании документа "Заявки на закупку" не предусмотрено, поскольку в заявках на закупку ведется работа с потребностью, оформленной с использованием справочника «Номенклатура».

По прежнему проведение конкурсных процедур и выбор поставщика остаются за рамками системы, но данный документ будет очень полезен для подготовки к этой работе.