Добавить в корзинуПозвонить
Найти в Дзене
Старые схемы...

Таймер на микросхеме К155ЛА3.

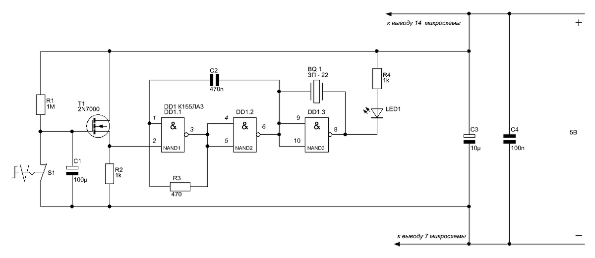
Если к микросхеме добавить MOSFET транзистор, то становится возможным собрать простейший таймер на этой микросхеме. В начальном состоянии контакты кнопки замкнуты, и устройство находится в отключенном состоянии. При нажатии на кнопку, ее контакты размыкаются, и начинается зарядка конденсатора. Напряжение на выводе 2 микросхемы увеличивается. Когда оно достигнет значения логической единицы, запустится звуковой генератор на микросхеме и загорится светодиод. При указанной емкости конденсатора C1, звуковой сигнал включается приблизительно через две минуты. Вместо микросхемы К155ЛА3 можно использовать аналоги: К555ЛА3, КР1533ЛА3, SN74ALS00AN. В устройстве используется кнопка с фиксацией с замкнутыми контактами. В собранном макете использовал кнопку типа: RWP – 104, PB22E09, KLS7 – P8,5х8,5 – 1. Кнопка содержит два переключателя.
Фото 1.
Фото 1.

Если к микросхеме добавить MOSFET транзистор, то становится возможным собрать простейший таймер на этой микросхеме.

Рисунок 1.
Рисунок 1.

В начальном состоянии контакты кнопки замкнуты, и устройство находится в отключенном состоянии. При нажатии на кнопку, ее контакты размыкаются, и начинается зарядка конденсатора. Напряжение на выводе 2 микросхемы увеличивается. Когда оно достигнет значения логической единицы, запустится звуковой генератор на микросхеме и загорится светодиод. При указанной емкости конденсатора C1, звуковой сигнал включается приблизительно через две минуты. Вместо микросхемы К155ЛА3 можно использовать аналоги: К555ЛА3, КР1533ЛА3, SN74ALS00AN.

Фото 2.
Фото 2.

В устройстве используется кнопка с фиксацией с замкнутыми контактами. В собранном макете использовал кнопку типа: RWP – 104, PB22E09, KLS7 – P8,5х8,5 – 1. Кнопка содержит два переключателя.