Добавить в корзинуПозвонить
Найти в Дзене
Старые схемы...

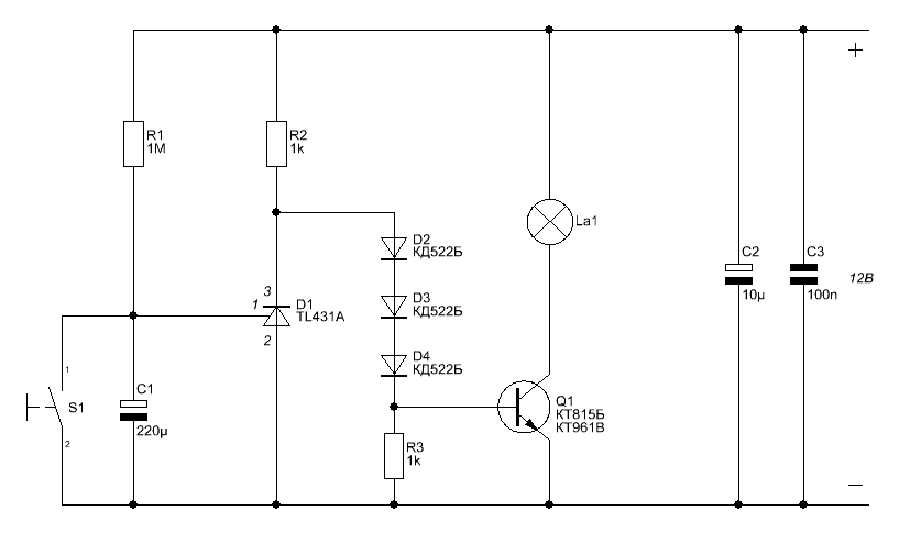
Таймер с перезапуском на TL431.

Микросхему TL431 можно использовать для изготовления простого таймера с перезапуском. Таймер с перезапуском позволяет увеличивать длительность работы таймера при повторном нажатии на кнопку, запускающую работу таймера. На рисунке изображена схема такого таймера. При нажатии на кнопку происходит разряд конденсатора C1. Открывается транзистор Q1 и загорается лампочка La1. После отпускания кнопки начинается заряд конденсатора, когда напряжение на конденсаторе достигнет 2,5В, упадет напряжение на выводе 3 микросхемы и транзистор закроется. Лампочка выключится. Цепочка из диодов D2, D3, D4 необходима для надежного закрытия транзистора Q1. Минимальное напряжение на выводе 3 микросхемы составляет около 2В. Диоды служат для понижения избыточного напряжения. При указанной емкости конденсатора C1 длительность свечения лампочки составляет около 1 минуты. При большой емкости конденсатора, желательно последовательно с кнопкой установить ограничительное сопротивление, для того, чтобы ограничить ток
Фото 1.
Фото 1.

Микросхему TL431 можно использовать для изготовления простого таймера с перезапуском. Таймер с перезапуском позволяет увеличивать длительность работы таймера при повторном нажатии на кнопку, запускающую работу таймера.

Рисунок 1.
Рисунок 1.

На рисунке изображена схема такого таймера. При нажатии на кнопку происходит разряд конденсатора C1. Открывается транзистор Q1 и загорается лампочка La1. После отпускания кнопки начинается заряд конденсатора, когда напряжение на конденсаторе достигнет 2,5В, упадет напряжение на выводе 3 микросхемы и транзистор закроется. Лампочка выключится. Цепочка из диодов D2, D3, D4 необходима для надежного закрытия транзистора Q1. Минимальное напряжение на выводе 3 микросхемы составляет около 2В. Диоды служат для понижения избыточного напряжения. При указанной емкости конденсатора C1 длительность свечения лампочки составляет около 1 минуты.

Рисунок 2.
Рисунок 2.

При большой емкости конденсатора, желательно последовательно с кнопкой установить ограничительное сопротивление, для того, чтобы ограничить ток разряда конденсатора, который может вызвать подгорание контактор кнопки. При указанной емкости конденсатора длительность свечения лампочки составляет около 2 минут.