Добавить в корзину
Позвонить
Найти в Дзене
Войти
ЕГЭ Студия
29 подписчиков
Подписаться
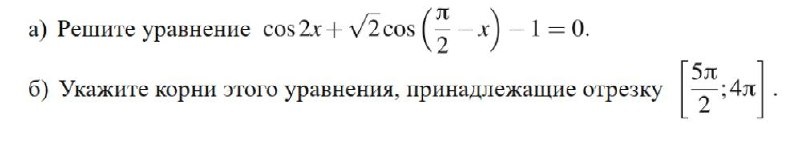
И сразу задачка
6 апреля
6 апр
:
:
...
Читать далее
И сразу задачка:
3752607079.916.1777289716499.28711