Найти в Дзене
Старые схемы...

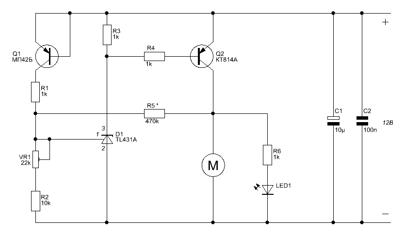
Управление вентилятором охлаждения на TL431A.

Вентилятор часто используют для уменьшения размеров радиатора. Постоянно работающий вентилятор шумит и собирает пыль. Поэтому желательно включать вентилятор только при нагреве радиатора. На рисунке показана схема, включающая вентилятор при нагреве, в качестве датчика температуры используется германиевый транзистор. Когда транзистор Q1 не нагрет через него течет небольшой ток, на выводе 1 микросхемы D1 напряжение ниже чем 2,5В, поэтому на выводе 3 микросхемы высокое напряжение и транзистор Q2 закрыт. При нагреве транзистора Q1, растет ток через этот транзистор и при достижении напряжения около 2,5В на выводе 1 микросхемы D1, напряжение на выводе 3 микросхемы падает приблизительно до значения 2В, транзистор Q2 открывается и вентилятор включается. Цепочка R6, LED1 служит для индикации включения вентилятора. Сопротивление R5 необходимо для того, чтобы схема работала как триггер. Использование этого сопротивления позволяет создать разницу температур включения и выключения. При указанном зна
Фото 1.
Фото 1.

Вентилятор часто используют для уменьшения размеров радиатора. Постоянно работающий вентилятор шумит и собирает пыль. Поэтому желательно включать вентилятор только при нагреве радиатора.

Рисунок 1.
Рисунок 1.

На рисунке показана схема, включающая вентилятор при нагреве, в качестве датчика температуры используется германиевый транзистор. Когда транзистор Q1 не нагрет через него течет небольшой ток, на выводе 1 микросхемы D1 напряжение ниже чем 2,5В, поэтому на выводе 3 микросхемы высокое напряжение и транзистор Q2 закрыт. При нагреве транзистора Q1, растет ток через этот транзистор и при достижении напряжения около 2,5В на выводе 1 микросхемы D1, напряжение на выводе 3 микросхемы падает приблизительно до значения 2В, транзистор Q2 открывается и вентилятор включается. Цепочка R6, LED1 служит для индикации включения вентилятора. Сопротивление R5 необходимо для того, чтобы схема работала как триггер. Использование этого сопротивления позволяет создать разницу температур включения и выключения. При указанном значении сопротивления разница температур составляет около 10 градусов. При желании можно изменить разницу температур, изменив номинал сопротивления. Чем больше разница между температурой включения и отключения, тем реже будет происходить включение и отключение вентилятора. Температура, при которой включается вентилятор, составляет 50 – 60 градусов. Более точно температура включения вентилятора устанавливается подстроечным резистором VR1. У микросхемы TL431A, есть аналоги: KA431AZ, AZ431AZ.

Схема испытывалась с вентилятором, имеющим ток потребления 0,15А.

Обычно в подобных схемах используется триггер, собранный на операционном усилителе, но использование микросхемы TL431A позволяет немного упростить схему.