Добавить в корзинуПозвонить
Найти в Дзене
Изучаю с НОЛЯ.

Как сделать зарядное устройство из компьютерного БП АТХ

Хотим представить зарядное устройство с током зарядки до 40 А. Прибор
был создан с использованием блока питания ATX от компьютера, с
небольшой переделкой схемы. Такой ток и напряжение прекрасно подойдут
для заряда автомобильных батарей или как выпрямитель стартера. ЗУ оснащено модулем контроля и регулировки тока и измерения
напряжения. Индикатор светодиодный цифровой (можете купить готовый с
Алиэкспресс). Один переключаемый режим (зеленый светодиод) — это
измерение напряжения, второй (красный светодиод) — это измерение тока.
Хотя если будете собирать конструкцию — ставьте сразу два. Это устройство состоит из двух преобразователей: главного и
вспомогательного, в котором есть 15 В для питания контроллера и
вентиляторов, а также 5 В для питания измерительного прибора.
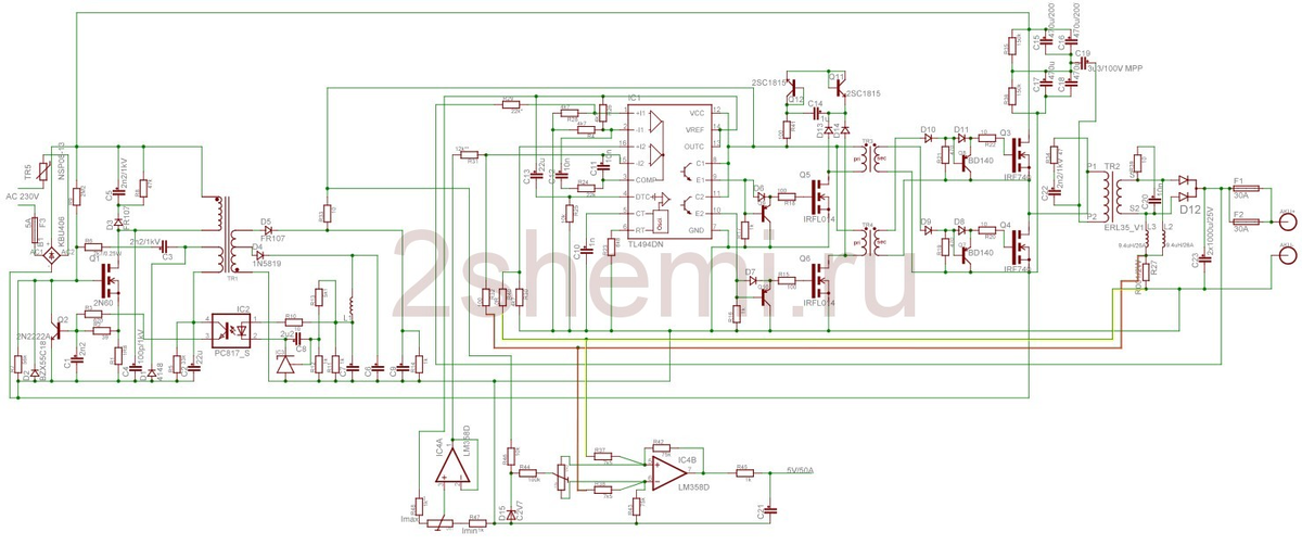
Преобразователь резервный (stand-by) как в блоке питания ATX. Силовой преобразователь на базе контроллера TL494 (KA7500).
Трансформатор на ферритовом сердечнике ERL35, первичная обмотка 45
витков намотана двумя п
Оглавление

Хотим представить зарядное устройство с током зарядки до 40 А. Прибор
был создан с использованием блока питания ATX от компьютера, с
небольшой переделкой схемы. Такой ток и напряжение прекрасно подойдут
для заряда автомобильных батарей или как выпрямитель стартера.

Схема принципиальная зарядки 12В 40А

-2

ЗУ оснащено модулем контроля и регулировки тока и измерения
напряжения. Индикатор светодиодный цифровой (можете купить готовый с
Алиэкспресс). Один переключаемый режим (зеленый светодиод) — это
измерение напряжения, второй (красный светодиод) — это измерение тока.
Хотя если будете собирать конструкцию — ставьте сразу два.

  • Диапазон регулировки тока 1.9 до 42 А, напряжение зарядки выставлено на 15 В.

Это устройство состоит из двух преобразователей: главного и
вспомогательного, в котором есть 15 В для питания контроллера и
вентиляторов, а также 5 В для питания измерительного прибора.
Преобразователь резервный (stand-by) как в блоке питания ATX.

Моточные данные трансформаторов

-3

Силовой преобразователь на базе контроллера TL494 (KA7500).
Трансформатор на ферритовом сердечнике ERL35, первичная обмотка 45
витков намотана двумя проводами 0.6 мм в три слоя, а вторичная обмотка —
12 витков медной лентой 0.25 x 8 мм в два слоя. Одна половина вторичной
обмотки расположена между первым и вторым слоем первичной обмотки, а
вторая половина между вторым и третьим.

Силовые транзисторы применены IRF740. Каждый из транзисторов имеет
отдельный трансформатор управления, выполненный на ферритовом сердечнике EE16, эти трансформаторы имеют коэффициент 1:1 и намотаны проволокой 0.25 мм по 40 витков каждая обмотка.

Выпрямитель выходной изготовлен с использованием диодов MBR4060 и
двух дросселей. Намотаны дроссели проволокой 0.5 мм по 10 витков каждый.

В системе регулировки тока использовался измерительный резистор 1
миллиом 2 Вт, который также служит в качестве шунта для прибора.
Напряжение на измерительном резисторе отрицательно относительно массы,
поэтому использовал простой преобразователь, построенный из усилителя
измерения, который дает на выходе сигнал напряжения 0-5 В с 1V/10А.
Сильнотоковые дорожки усилены проводом медным 2.5 мм2 и залитыми
припоем. Выходные кабели сечением 6 мм2 с крокодилами на концах.

Корпус переделанного ЗУ

Корпус естественно не переделывался и остался от родного блока
питания ATX, только для лучшего охлаждения поставили рядом второй
вентилятор. Плата (как видно по фото) была спаяна с нуля, но можете
взять за основу готовую.

-4

Конечно для стартера авто 40 А — это мало. Примерно 200 А нужно, чтобы,
например, дизель заводить. Но если аккумулятор уже слабый, то эти 40
Ампер неплохо его поддержат.
Скачать схему в хорошем качестве можно по ссылке.

🔔 Поделитесь мнением после просмотра!👍

Поставьте лайк и поделитесь с друзьями – это будет огромной поддержкой!
Ваша активность помогает каналу развиваться. Это несложно для вас, но приятно для меня! 💪

💌 По вопросам сотрудничества и рекламы: Fetch74@mail.ru

🎥 Не забывайте подписаться на канал: @Gerich174 – тут много интересного! 📲

💰 Если хотите поддержать развитие канала:

💳 Донат: https://yoomoney.ru/to/4100117056657007
🔧 Ваш вклад помогает улучшать контент!

👨‍👧‍👦 Канал для своих и для тех, кто в теме!

Подписывайтесь и становитесь частью моей маленькой, но дружной аудитории! 😎