Добавить в корзинуПозвонить
Найти в Дзене
Постолбатник

«Вы думаете, "Титаник" — худшее кораблекрушение? Взгляните на пароход "Султан" (1865 год)»

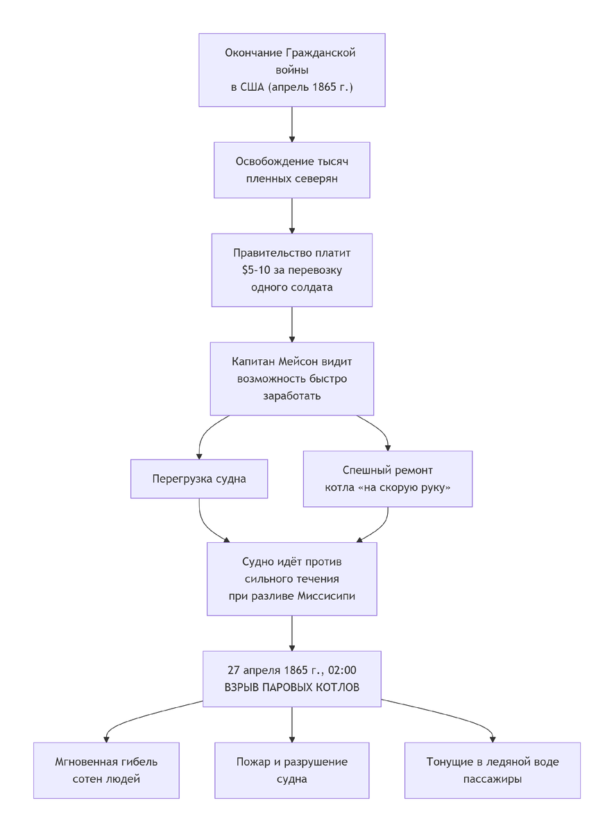
Когда речь заходит о крупнейших морских катастрофах, в памяти всплывает «Титаник». Однако мало кто знает, что за 47 лет до гибели знаменитого лайнера на реке Миссисипи произошла трагедия, унёсшая ещё больше жизней. 27 апреля 1865 года пароход «Султан» (также известный как «Султанша») взлетел на воздух в нескольких милях от Мемфиса, штат Теннесси. Число жертв этой катастрофы до сих пор остаётся самым высоким в истории судоходства США. «Султан» был деревянным колёсным пароходом, построенным в 1863 году на верфи в Цинциннати. Судно водоизмещением 1719 тонн достигало 79 метров в длину и могло перевозить до 376 пассажиров и членов экипажа. Два года пароход курсировал по маршруту Сент-Луис – Новый Орлеан, перевозя хлопок, а иногда и войска. Однако весной 1865 года его история приняла роковой поворот. Ключевые факторы, приведшие к катастрофе, можно представить в виде схемы: 9 апреля 1865 года, после капитуляции генерала Роберта Ли, Гражданская война в США фактически завершилась. Правительство
Оглавление

Когда речь заходит о крупнейших морских катастрофах, в памяти всплывает «Титаник». Однако мало кто знает, что за 47 лет до гибели знаменитого лайнера на реке Миссисипи произошла трагедия, унёсшая ещё больше жизней. 27 апреля 1865 года пароход «Султан» (также известный как «Султанша») взлетел на воздух в нескольких милях от Мемфиса, штат Теннесси. Число жертв этой катастрофы до сих пор остаётся самым высоким в истории судоходства США.

⚙️ Судно, пережившее войну

«Султан» был деревянным колёсным пароходом, построенным в 1863 году на верфи в Цинциннати. Судно водоизмещением 1719 тонн достигало 79 метров в длину и могло перевозить до 376 пассажиров и членов экипажа. Два года пароход курсировал по маршруту Сент-Луис – Новый Орлеан, перевозя хлопок, а иногда и войска. Однако весной 1865 года его история приняла роковой поворот.

⛓️ Цепь трагических обстоятельств

Ключевые факторы, приведшие к катастрофе, можно представить в виде схемы:

-2

💸 Погоня за наживой

9 апреля 1865 года, после капитуляции генерала Роберта Ли, Гражданская война в США фактически завершилась. Правительство Северных штатов столкнулось с необходимостью вернуть домой десятки тысяч солдат, включая освобождённых из южных лагерей военнопленных. Для перевозки было решено привлечь частные пароходы, предложив щедрое вознаграждение: 5 долларов за каждого рядового и 10 — за офицера.

Капитан «Султана» Джеймс Касс Мейсон, также являвшийся совладельцем судна, увидел в этом шанс быстро разбогатеть. Он убедил военных чиновников погрузить на его пароход всех пленных, находившихся в порту Виксбург, хотя там были и другие суда.

📋 Техническое состояние и перегрузка

Перед роковым рейсом на одном из четырёх котлов «Султана» была обнаружена серьёзная неисправность. Бригада механиков во главе с инженером Р.Г. Тейлором рекомендовала заменить два повреждённых листа котла, на что потребовалось бы несколько дней. Однако капитан Мейсон, опасаясь потерять выгодный контракт, приказал ограничиться быстрой заплаткой. Работы были выполнены с грубейшими нарушениями: заплатку установили из тонкого металла, а её края оставили незакреплёнными.

При официальной вместимости в 376 человек на борт «Султана» приняли более 2100 пассажиров. Точные цифры разнятся, но, по разным оценкам, на судне находилось от 2137 до 2400 человек. Большинство из них — бывшие военнопленные, пережившие ужасы лагерей Кахаба и Андерсонвилл. Они были истощены, многие болели и весили не более 45–50 кг. Помимо людей, пароход был загружен сахаром и домашним скотом. Один из выживших солдат, Честер Берри, вспоминал:

«Когда мы зашли на пароход, на палубах все веселились, как на свадьбе. Я никогда не видел таких радостных лиц, как у этих голодных ребят. Большинство из них долгое время находились в плену. Некоторые по два года. Многие были ранены. Они лежали вплотную друг к другу. Но не обращали внимания на эту тесноту, потому что думали только о том, что совсем скоро будут дома».

Другой пассажир описывал путешествие так: «Нас было напичкано, как сельдей в бочке. Спали стоя, так как лечь было некуда».

💥 «Отчёт, превзошедший любую артиллерию»

Путешествие на север оказалось тяжёлым. Весной 1865 года Миссисипи вышла из берегов из-за сильных паводков, и «Султану» приходилось идти против мощного течения. Давление в и без того ослабленных котлах пришлось поднять до предела. Пароход сделал короткую остановку в Мемфисе около полуночи 27 апреля, после чего продолжил путь.

Около двух часов ночи, когда судно находилось в семи милях к северу от города, произошёл взрыв. Один из котлов разорвало на куски, за ним последовали два других. Очевидец, переживший битву при Геттисберге, сравнил этот грохот с залпом «превосходившим любую артиллерию, которую мне доводилось слышать». Взрывная волна уничтожила капитанский мостик, разворотила палубы и вырвала часть обшивки. Раскалённый пар и обломки мгновенно убили сотни людей, многие из которых спали. Высокие дымовые трубы рухнули, пробив верхнюю палубу и превратив трюм в огненную ловушку. Пламя быстро охватило деревянное судно.

🆘 «Нас было двое, а спасательный круг — один»

Паника охватила выживших. Шлюпки и спасательные средства были уничтожены взрывом. Люди хватались за обломки и прыгали в ледяную воду, не осознавая, что берег находится на расстоянии нескольких миль. Многие из них, ослабленные долгим пленом, не могли плыть и тонули на глазах у товарищей.

Крики о помощи привлекли внимание экипажа парохода «Bostonia No. 2», который прибыл на место трагедии через полтора часа. Вскоре подошли и другие суда, включая броненосец «Эссекс». Спасатели вылавливали из воды мёртвых и живых, но многих, кто ещё дышал, не удалось спасти из-за переохлаждения. В общей сложности были спасены 741 человек (по другим данным — около 760).

⚖️ Итоги: жертвы, расследование и забвение

Точное число погибших так и не было установлено. Оценки разнятся от 1168 до 1900 человек. Большинство источников сходятся на цифре около 1653–1800 погибших, что превышает количество жертв «Титаника» (1517 человек). Капитан Джеймс Касс Мейсон также погиб во время взрыва.

Официальное расследование, проведённое военными властями, признало причиной катастрофы низкий уровень воды в котлах и «крен» судна, вызванный перегрузкой. Однако комиссия, по сути, проигнорировала роль человеческой жадности и коррупции, и никто не был привлечён к ответственности. В американской истории эта трагедия осталась в тени двух событий: убийства президента Авраама Линкольна (14 апреля 1865 года) и окончания Гражданской войны, которые полностью завладели вниманием прессы.

🕯️ Память

Долгое время о катастрофе «Султана» почти не вспоминали. В 1880-х годах выжившие создали ассоциацию, которая ежегодно проводила встречи. В 2015 году в городе Марион, штат Арканзас, открылся Музей катастрофы «Султана». А в 2019 году Генеральная ассамблея Арканзаса объявила 27 апреля Днём памяти «Султаны