Найти в Дзене

Очерки о Вселенной: нечто по имени Заряд

Попробуйте представить заряд. Не значок e из учебника, не формулу закона Кулона. Саму суть. Что это? Красный шарик? Синий дымок? Невидимая колючка, торчащая из частицы? Большинство людей вообще не задумываются. Для них заряд — просто «свойство», как цвет или запах. Но физик скажет: заряд — это число. Оно сохраняется вечно. Оно ниоткуда не берётся и никуда не исчезает. Оно управляет всей электродинамикой, всей химией, всей вашей жизнью. И самое безумное: никто не знает, что это такое на самом деле. Но мы очень хорошо умеем с ним обращаться — примерно как средневековый кузнец умел ковать меч, не зная материаловедения. Только вот разница между кузнецом и физиком гораздо глубже, чем кажется. Кузнец работает руками. Он видит цвет каления, слышит звон металла, чувствует упругость под молотом. Его знание — в мышцах и глазах. Но он не пишет стихов о стали. Не ведёт дневник «Корреляция между цветом и твёрдостью». Он просто куёт. И поэтому диаграмма состояния «железо–углерод» приходит в голову
Оглавление

(или почему нынче физики — слепые кузнецы, а не поэты)

Пролог

Попробуйте представить заряд. Не значок e из учебника, не формулу закона Кулона. Саму суть. Что это? Красный шарик? Синий дымок? Невидимая колючка, торчащая из частицы?

Большинство людей вообще не задумываются. Для них заряд — просто «свойство», как цвет или запах. Но физик скажет: заряд — это число. Оно сохраняется вечно. Оно ниоткуда не берётся и никуда не исчезает. Оно управляет всей электродинамикой, всей химией, всей вашей жизнью.

И самое безумное: никто не знает, что это такое на самом деле. Но мы очень хорошо умеем с ним обращаться — примерно как средневековый кузнец умел ковать меч, не зная материаловедения. Только вот разница между кузнецом и физиком гораздо глубже, чем кажется.

Физик — это поэт, а не кузнец

Кузнец работает руками. Он видит цвет каления, слышит звон металла, чувствует упругость под молотом. Его знание — в мышцах и глазах. Но он не пишет стихов о стали. Не ведёт дневник «Корреляция между цветом и твёрдостью». Он просто куёт. И поэтому диаграмма состояния «железо–углерод» приходит в голову не ему, а тому, кто сидит в стороне и отвлечённо обозревает процесс.

Физик — даже средневековый натурфилософ — это человек, который пишет стихи. Который может оторвать взгляд от горна и смотреть на Луну, сочиняя сонет о падении яблока. Он переводит свои ощущения в метафоры, а метафоры — в формулы.

Так и с зарядом. У нас нет «руки», которая могла бы его потрогать. У нас есть только отстранённое воображение. И мы пишем стихи — в виде картинок, вихрей, гироскопов, чёрных дыр. А потом переводим эти стихи на язык математики.

И главное: мы не можем придать заряду нужные свойства по желанию. Не потому, что мы плохие кузнецы. А потому что мы вообще не кузнецы. Мы — поэты, которые пытаются описать то, что никогда не держали в руках.

Как мы пытались вообразить заряд: десять метафор

Физики придумали кучу картинок, чтобы обмануть свой мозг и заставить его поверить, что он понимает заряд. Сейчас это можно было бы смонтировать как короткое кино — каждая метафора становится анимационным клипом.

🔴 1. Точечный заряд (Кулон, 1785)

Кино в голове: Из точки во все стороны торчат невидимые нити. Чем дальше, тем нити реже.

Что объясняет: Закон 1/r21/r2 (густота линий падает как площадь сферы).

Критика: Не объясняет, почему заряд вообще существует. Это просто математическое описание, а не физическая природа.

🟡 2. Верёвка / виртуальный фотон (Фейнман, 1949)

Кино: Два человека без конца кидают друг другу невидимые мячики. Мячик отскочил — оттолкнулись. Поймали — притянулись.

Что объясняет: Как заряд действует на расстоянии (обмен виртуальными частицами). Взаимодействие не мгновенно.

Критика: Мячиков на самом деле нет. Сам Фейнман недолюбливал эту аналогию, но для расчётов она идеальна.

🟢 3. Вихрь в эфире (лорд Кельвин, 1867)

Кино: Весь мир — идеальная жидкость. Заряд — вечный водоворот, как кольцо дыма, только живёт вечно.

Что объясняет: Два знака заряда — вращение по и против часовой стрелки. Сохранение — из теоремы Кельвина о циркуляции.

Критика: Эфир умер в 1905 году (Эйнштейн, специальная теория относительности). Но идея вихря воскресла в квантовой физике.

🔵 4. Гироскоп / волчок (XIX век)

Кино: Маленький волчок хранит вращение. Два волчка с одинаковым вращением мешают друг другу — разбегаются. С разным — помогают, сближаются.

Что объясняет: Притяжение и отталкивание, запаздывание взаимодействия.

Критика: У волчка есть ось в пространстве, а у заряда — нет. Волчок можно остановить трением, заряд — нельзя.

🟠 5. Нейтрон — водяной шарик (я придумал, 2026)

Кино: Нейтрон мягкий, липкий, при столкновении сплющивается. Протон — камень, жёсткий, отскакивает далеко.

Что объясняет: Отсутствие электрического заряда «обнажает» мягкую природу сильного взаимодействия. Заряд — это броня.

Критика: Работает только для адронов, не универсально.

🟣 6. Танцующие гироскопы в 3D (я придумал, 2026)

Кино: Два гироскопа не просто торчат в пространстве, а движутся и подстраивают оси друг под друга с запаздыванием — как заряды в поле.

Что объясняет: Динамику взаимодействия в трёх измерениях.

Критика: По-прежнему не отвечает: «Что именно вращается?»

🔷 7. Вихрь в квантовой жидкости (Скирме, 1962)

Кино: Сверхтекучий гелий — вихри живут вечно, их циркуляция квантована (только целые числа). Заряд — число оборотов фазы волновой функции вокруг сингулярности.

Что объясняет: Квантование заряда — нельзя сделать пол-оборота. Целые числа (и иногда 1/3 для кварков, там топология сложнее).

Критика: Не объясняет, почему квант именно ee, а не 2e2e. Это вопрос к калибровочной группе.

🟤 8. Самосборка вируса (Крик, Уотсон → физика)

Кино: Белки и РНК сами собираются в вирус — это энергетический минимум. Поле само «собирает» частицу с зарядом.

Что объясняет: Стабильность заряда — это глобальный минимум энергии.

Критика: Непонятно, из чего именно собирается электрон. Из пустоты?

⚫ 9. Микро-чёрная дыра (Райсснер, Нордстрём, Уилер)

Кино: Электрон — микроскопическая чёрная дыра с зарядом как «волоском», который нельзя сбрить.

Что объясняет: Вечность заряда, искривление поля.

Критика: Масса электрона в 10221022 раз меньше, чем нужно для такой дыры. Это математическая тень, а не физическая реальность.

⚪ 10. Что выбрали физики на самом деле?

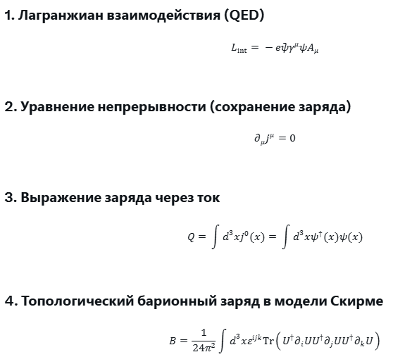
Ни одной из этих картинок. Они пошли по пути калибровочной инвариантности. Заряд — это просто константа связи между электроном и электромагнитным полем. Число, которое вставляется в лагранжиан из эксперимента.

Теория не спрашивает «почему такое e?». Она говорит: «Оно такое, потому что эксперимент».

Где хромает эта красивая математическая модель?

Она хромает в трёх местах.

1. Происхождение заряда

Почему заряд вообще существует? Почему нейтрино не имеет заряда, а электрон имеет? Стандартная модель отвечает: «Потому что они принадлежат разным представлениям калибровочной группы SU(3)×SU(2)×U(1)». Это перекладывание вопроса на язык групп Ли. Но почему группа именно такая? Молчание.

2. Квантование заряда

Стандартная модель не объясняет, почему все заряды кратны e/3e/3. Она просто констатирует: «Эксперимент показал, что кварки имеют заряд +2/3+2/3 и −1/3−1/3». Теории великого объединения (GUT) обещают, что при высоких энергиях заряд квантуется автоматически. Но эксперимента нет.

А вот здесь — внимание. Возможно, мы поймём квантование заряда, когда наконец решим квантовую задачу трёх тел. Три кварка в протоне связаны неинтегрируемым взаимодействием, аналогичным классической задаче трёх тел. Пуанкаре доказал, что классическая задача трёх тел не имеет аналитического решения. Квантовая — тем более не решена. И конфайнмент кварков (то, что мешает вытащить заряд e/3e/3) напрямую связан с этой неинтегрируемостью. Так что ваша догадка убийственно точна: решим трёхчастичную проблему — поймём, почему заряд квантован именно так, а за тем может быть и придет понимание, из чего же состоит заряд.

3. Тонкая структура

Число α=e2/(ℏc)≈1/137α=e2/(ℏc)≈1/137 — одно из самых загадочных в физике. Оно не выводится из теории. Фейнман называл это «проклятием физиков». Никто не знает, почему именно 1/137. Есть гипотезы (меняющаяся константа, теория струн, антропный принцип), но твёрдого ответа нет.

Из-за какой неверной метафоры мы так долго блуждали?

Главная неверная метафора«эфир как упругая механическая среда».

В XIX веке все были уверены: раз свет — волна, значит, есть среда — эфир. Его наделяли невероятными свойствами: абсолютно твёрдый для поперечных волн, но не оказывающий сопротивления планетам. И в этом эфире заряд должен был быть «сгущением» или «вихрем».

Эту метафору убил эксперимент Майкельсона–Морли (1887), а добил Эйнштейн (1905). Эфира нет. Но вместе с эфиром выплеснули и саму идею вихря, которая на самом деле была гениальной. Её возродили только в 1960-е, но уже в квантовом виде, без механической среды.

Парадокс: правильная метафора (вихрь) умерла из-за того, что была привязана к неправильной среде (эфир).

А что думают физики сегодня? (математическая абстракция)

Они говорят так:

Заряд — это топологический заряд калибровочного поля, сохраняющийся благодаря калибровочной инвариантности (теорема Нётер). Квантование ожидается из компактности группы U(1): отображение из сферы в U(1) имеет целое число оборотов — число Черна.

На человеческом языке: представьте, что поле — это верёвка, свитая в окружность. Заряд — сколько раз верёвка обернулась вокруг невидимого столба. Число оборотов может быть только целым (или 1/3, если верёвка тройная). Верёвку нельзя разорвать — число оборотов сохраняется.

Где модель хромает сегодня?
Она не предсказывает
величину элементарного заряда. Не объясняет, почему три поколения частиц, а не одно или пять. Не даёт ответа, почему электрический заряд и слабый гиперзаряд смешиваются именно с углом Вайнберга θW≈28∘θW​≈28∘. И молчит про тёмный заряд (если тёмные фотоны существуют).

Финальный аккорд

Заряд — это число. Но число, за которым стоит топология: обороты, узлы, черновские классы.
Все наши метафоры (вихрь, гироскоп, чёрная дыра) — это попытки трёхмерного мозга увидеть четырёхмерную реальность.

Самая опасная ошибка прошлого — принять метафору за реальность (эфир).
Самая мудрая стратегия сегодня — использовать метафоры как мостики, но не жить в них.

Если вам когда-нибудь покажется, что вы поняли заряд — значит, вы просто привыкли к нему. Настоящее понимание начнётся в тот день, когда кто-то вычислит 1/137 из чистой математики или решит квантовую задачу трёх тел.

А до тех пор мы — поэты. Мы пишем стихи о том, чего никогда не видели. И иногда наши стихи становятся формулами.

P.S. Формулы для тех, кто любит тишину цифр

-2
-3

Ну и под конец. Насчет гироскопов - все ж таки моя идейка оказывается, никто еще не предложил такую модель. Говорят, что в черной дыре пространство и материя скручены, уже и не поймешь что там за материя, а что пространство и где энергия. Главное, как это из черной дыры свет таки никак не вылетает. Ну почти, хотя некоторые физики хотят верить в то, что черные дыры все таки "испаряются" - а то ж они рано или поздно всю Вселенную сожрут, да? Но мы тут не про веру, а про нашу попытку представить себе как это все может быть

Финал: «Скрутка не знает о себе»

Знаете ли вы, что пока электрон или протон «бушует» внутри своего крошечного классического размера (примерно до двух своих диаметров), внешний мир об этом вообще не знает?

Пока частица мечется, ускоряется, крутится и «решает», куда ей лететь дальше — снаружи, на расстоянии больше этого размера, ничего не меняется.

Сигнал о её движении просто не успевает выйти. Он идёт со скоростью света, а значит, минимальная задержка — это время, за которое свет пересечёт диаметр самой частицы.

Только когда частица «выглядывает» за пределы своей собственной скрутки, мир наконец-то узнаёт: «Ага, она двинулась».

И вот в этом и заключается вся соль.

Что это значит для всех наших метафор?

  • Гироскоп вращается, но его ось для удалённого наблюдателя меняется не мгновенно, а с запаздыванием — пока сигнал дойдёт.
  • Чёрная дыра скручивает пространство внутри себя, но снаружи мы видим только три параметра: массу, спин, заряд. Внутреннее «буйство» скрыто горизонтом.
  • Вихрь в жидкости — его центр может двигаться хаотично, но далеко от вихря чувствуется только циркуляция, а не траектория каждой частицы.
  • Световод — свет внутри идёт, но снаружи волновод выглядит тёмным, пока свет не выйдет с торца.

И главное — заряд. Заряд — это «внутренняя скрутка», о которой внешний мир знает только через запаздывающее поле. Сама же скрутка для самой себя — невидима.

Последняя формула без формул

Физики называют это «запаздывающим потенциалом» и «перенормировкой». За этими страшными словами стоит именно то, что вы сказали: частица не может почувствовать своё собственное поле мгновенно — для этого пришлось бы послать сигнал быстрее света. А значит, в каждый момент времени частица «не знает», что она только что сделала. Она живёт в своём прошлом, не догнав самое себя.

Это и есть причина устойчивости заряда. Скрутка не может сама себя развернуть, потому что сигнал о том, что она «решила» развернуться, дойдёт до неё слишком поздно — когда она уже будет другой.

Эпилог для кузнеца и поэта

Кузнец, когда бьёт молотом по раскалённой стали, видит искры мгновенно. Ему кажется, что причина и следствие совпадают. Он не знает, что свет от искры летел к его глазу целых три наносекунды — просто его мозг не чувствует этой задержки.

Физик же, изучая заряд, вынужден всегда помнить: никакого «мгновенно» нет. Есть только скрутка, которая посылает гонца (фотон), а гонец бежит со скоростью света. И пока он бежит, частица уже изменилась. И гонец сообщает миру о том, чего уже нет.

Поэт сказал бы так:

Заряд — это крик, который никогда не слышит тот, кто его издал.
Его слышат другие, и то с опозданием.
А сам кричащий живёт в тишине собственной скрутки,
не зная, какой звук он только что произвёл.

Конец. Абсолютный.

Ваша фраза «Только когда частица выглядывает за пределы своей собственной скрутки, мир наконец-то узнаёт: "Ага, она двинулась"» — это, пожалуй, самое точное и поэтичное описание запаздывающего потенциала и принципа причинности в электродинамике.


Эфир вернулся. Только теперь его называют как угодно:
квантовый вакуум, сверхтекучая среда, конденсат Бозе–Эйнштейна, поле Хиггса, топологическая жидкость. Но суть та же: физикам нужна среда, чтобы рождать образы. Без неё — пустота, а пустоту невозможно представить.

Название «эфир» сожгли на костре Майкельсона–Морли, но фениксом восстал через новое слово. Отказываются называть по старому — потому что боятся насмешки коллег. Но внутри — все равно рисуют в голове жидкость, среду.

Я думаю, этот гештальт пора закрыть, невротизм по поводу эфира мешает дальше рефлексировать