Добавить в корзинуПозвонить
Найти в Дзене
Старый Регенератор

Доработка модуля microSD HW-125

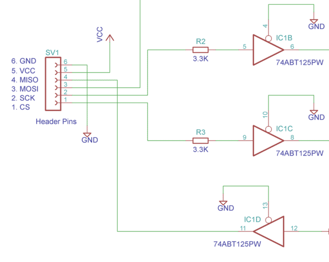
Модуль HW-125 очень просто использовать с различными проектами Arduino. Он без проблем работает с картами объемом как минимум 32 Gb (с большим объемом пока не проверял), отформатированным в системах FAT16, FAT32. Однако у этого модуля есть проблема, которая не позволяет использовать его совместно с другими устройствами на шине SPI.
Дело в том, что буферная микросхема 74XX125, имеющая три

Модуль HW-125 очень просто использовать с различными проектами Arduino. Он без проблем работает с картами объемом как минимум 32 Gb (с большим объемом пока не проверял), отформатированным в системах FAT16, FAT32. Однако у этого модуля есть проблема, которая не позволяет использовать его совместно с другими устройствами на шине SPI.

Рис. 1.
Рис. 1.

Дело в том, что буферная микросхема 74XX125, имеющая три состояния на выходах, используется просто как повторитель (см. рис. 1) — все ее 4 управляющих входа закорочены на землю. Причем, если для входных сигналов это особой роли не играет, то для выхода MISO отсутствие 3-го состояния может оказаться критичным, т. к. активный выход модуля будет подключен параллельно с выходом другого устройства.

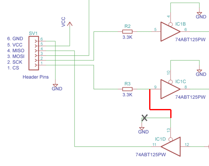
Рис. 2.
Рис. 2.

Самый простой способ решить эту проблему состоит в том, чтобы отключить 13-ю ножку микросхемы от земли и подключить ее к сигналу CS, т. е. к 9-й ножке микросхемы (см. рис. 2). Для этого надо осторожно, используя паяльник с тонким жалом, поднять 13-ю ножку микросхемы и отрезком тонкого провода подпаять ее к контакту резистора, подключенного к 9-й ножке.

Рис. 3.
Рис. 3.

Практическое исполнение приведено на рис. 3. После такой доработки модуль без проблем работает с другими устройствами, подключенными по шине SPI, например, с MP3 модулем VS1003.