Добавить в корзинуПозвонить
Найти в Дзене

Как создавалась экипировка для любителей лыжного спорта?

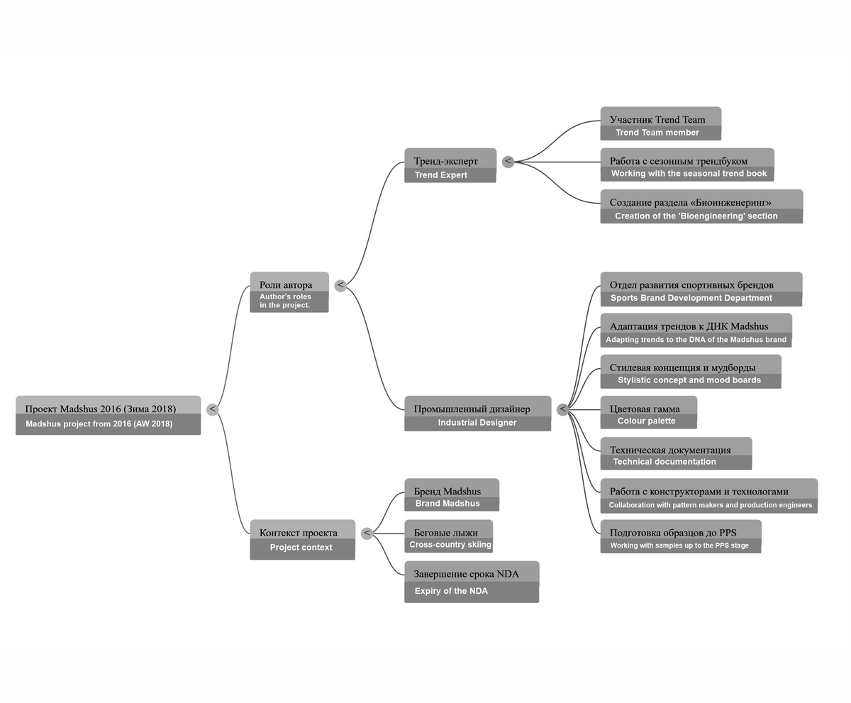
Меня зовут Таня Иванова . И я промышленный дизайнер. И сегодня я с радостью публикую проект 2016 года. Я работала над коллекцией для зимы 2018 года для бренда, который обожают страстные поклонники беговых лыж — Madshus. Почему только сейчас? Потому что срок NDA (соглашения о неразглашении конфиденциальной информации) официально истёк. Итак, позвольте мне обозначить мои позиции в рамках этого проекта. Я занимала две роли: Тренд-эксперт / участник Trend Team, а также Промышленный дизайнер, работающий в Отделе развития спортивных брендов. Задачи: Работа с сезонным трендбуком в составе Trend Team. Создание раздела «Биоинженеринг» трендбука. Промышленный дизайнер Задачи: Адаптация сезонных трендов к ДНК бренда Madshus. Разработка стилевой концепции, мудбордов и цветовой гаммы. Составление пакета технической документации. Совместная работа с конструкторами и технологами над образцами вплоть до стадии PPS. Примечание: «PPS» в данном контексте обычно означает Pre-Productio

Как создавалась экипировка для любителей лыжного спорта?
Как создавалась экипировка для любителей лыжного спорта?

Меня зовут Таня Иванова . И я промышленный дизайнер. И сегодня я с радостью публикую проект 2016 года.

Я работала над коллекцией для зимы 2018 года для бренда, который обожают страстные поклонники беговых лыж — Madshus.

Почему только сейчас? Потому что срок NDA (соглашения о неразглашении конфиденциальной информации) официально истёк.

#LeBureaubyTanyaIvanova #ЛёбюроТани Ивановой
#LeBureaubyTanyaIvanova #ЛёбюроТани Ивановой
Это страница брендрука ориентированного на спортивный сегмент индустрии моды. Здесь молжно видеть ключевые направления в графике и принтах.
Это страница брендрука ориентированного на спортивный сегмент индустрии моды. Здесь молжно видеть ключевые направления в графике и принтах.

Итак, позвольте мне обозначить мои позиции в рамках этого проекта. Я занимала две роли: Тренд-эксперт / участник Trend Team, а также Промышленный дизайнер, работающий в Отделе развития спортивных брендов.

  • Тренд-эксперт
Задачи:
Работа с сезонным трендбуком в составе Trend Team.
Создание раздела «Биоинженеринг» трендбука.

Это страница брендрука ориентированного на спортивный сегмент индустрии моды. Я была редактором раздела "Биоинженеринг".
Это страница брендрука ориентированного на спортивный сегмент индустрии моды. Я была редактором раздела "Биоинженеринг".
Я создала адаптация трендов к ДНК бренда Madshus.
Я создала адаптация трендов к ДНК бренда Madshus.
-6

Промышленный дизайнер

Задачи:

Адаптация сезонных трендов к ДНК бренда Madshus.
Разработка стилевой концепции, мудбордов и цветовой гаммы.
Составление пакета технической документации.
Совместная работа с конструкторами и технологами
над образцами вплоть до стадии PPS.

Примечание: «PPS» в данном контексте обычно означает Pre-Production Sample — предсерийный образец, финальная стадия перед запуском полномасштабного производства.

-7