Добавить в корзинуПозвонить
Найти в Дзене

Вырез выдавливанием в КОМПАС-3D: основы и тонкости

Операция «Вырез выдавливанием» (или вытянутый вырез) — это инструмент, который удаляет материал из твердого тела, выдавливая 2D-эскиз через модель.
1. Как начать работу Для начала выбери грань детали и создай на ней эскиз. Сама кнопка операции находится на панели инструментов слева. 2. Основные способы выреза Ты можешь выбрать, как именно программа будет прорезать материал: 3. Настройка геометрии выреза Инструмент позволяет гибко менять форму отверстия: 4. Режимы взаимодействия (Результат операции) В верхней части панели параметров можно выбрать тип взаимодействия с телом: Важные технические нюансы Хочешь быстрее освоить КОМПАС-3D и разобраться во всех тонкостях? Переходи по ссылкам ниже — там я делюсь полезными файлами для новичков и отвечаю на вопросы. Подписывайся, чтобы не пропустить новые разборы! 💬Мой Telegram-канал: https://t.me/kompas_level 💬Я в MAX: https://max.ru/join/IJZG4R1KWnST34JfrOFSqYKbeVKlM0hGRJiuOgt1DaI

Операция «Вырез выдавливанием» (или вытянутый вырез) — это инструмент, который удаляет материал из твердого тела, выдавливая 2D-эскиз через модель.

1. Как начать работу

Для начала выбери грань детали и создай на ней эскиз. Сама кнопка операции находится на панели инструментов слева.

2. Основные способы выреза

Ты можешь выбрать, как именно программа будет прорезать материал:

  • На расстояние: введи конкретное значение (например, 200 мм), и программа создаст вырез именно этой глубины.
  • Через всё: эскиз пройдет сквозь всю твою деталь.
  • До объекта: ты сам указываешь плоскость или грань, на которой вырез должен остановиться.
  • До ближайшей поверхности: КОМПАС автоматически определит первую поверхность на пути эскиза и сделает вырез до неё.
-2

3. Настройка геометрии выреза

Инструмент позволяет гибко менять форму отверстия:

  • Угол: можно сделать вырез под наклоном (например, под углом 10°), чтобы получить сужение или расширение.
  • Симметричность: вырезает материал в обе стороны от плоскости эскиза.
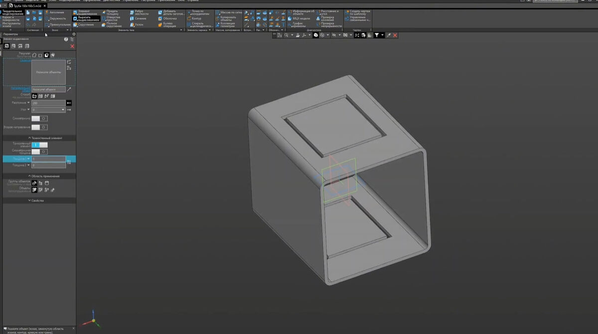
  • Тонкостенный элемент: удаляет не весь объем эскиза, а только его контур заданной толщины (например, 5 мм), создавая оболочку. Толщину можно направлять вовнутрь, наружу или симметрично относительно линии эскиза.

4. Режимы взаимодействия (Результат операции)

В верхней части панели параметров можно выбрать тип взаимодействия с телом:

  • Вычитание: классический режим, который просто удаляет лишний материал.
  • Пересечение: программа оставит только те части детали, которые попадают в зону действия твоего эскиза, а всё остальное удалит.
  • Объединение / Новое тело: в этих режимах операция сработает как обычное выдавливание, добавляя новый объем к существующей детали или создавая отдельный объект.
-3

Важные технические нюансы

  • Замкнутость: эскиз должен быть замкнут. Если линия будет разорвана, КОМПАС по умолчанию создаст тонкостенную оболочку.
  • Сложные формы: в одном эскизе можно использовать сразу несколько замкнутых контуров для создания отверстий сложной формы.
  • Направление: вырез можно делать не только строго перпендикулярно плоскости, но и вдоль любого выбранного вектора.
-4

Хочешь быстрее освоить КОМПАС-3D и разобраться во всех тонкостях?

Переходи по ссылкам ниже — там я делюсь полезными файлами для новичков и отвечаю на вопросы. Подписывайся, чтобы не пропустить новые разборы!

💬Мой Telegram-канал: https://t.me/kompas_level

💬Я в MAX: https://max.ru/join/IJZG4R1KWnST34JfrOFSqYKbeVKlM0hGRJiuOgt1DaI