Добавить в корзинуПозвонить
Найти в Дзене
Andrey774mag

Усилитель на Mosfet

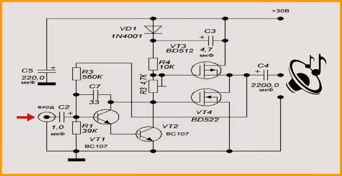
На рисунке представлена схема 10-ваттного усилителя низкой частоты с выходным каскадом, реализованным на полевых MOSFET-транзисторах. Устройство питается от однополярного источника питания +30 В.
VT1, VT2 (BC107) - биполярные транзисторы, работающие в режиме предусилителя. Пара Дарлингтона позволяет достичь высокого коэффициента усиления по току. VT3 (BD512), VT4 (BD522) - мощные полевые
Оглавление

На рисунке представлена схема 10-ваттного усилителя низкой частоты с выходным каскадом, реализованным на полевых MOSFET-транзисторах. Устройство питается от однополярного источника питания +30 В.

  1. Входной каскад (предусилитель) - на транзисторах VT1 (BC107) и VT2 (BC107), соединённых в пару Дарлингтона. Этот каскад усиливает слабый входной сигнал до уровня, достаточного для работы выходного каскада.
  2. Выходной каскад - реализован на MOSFET-транзисторах VT3 (BD512) и VT4 (BD522). Именно этот этап обеспечивает основную мощность, подаваемую на нагрузку (динамик).
  3. Цепи фильтрации и обратной связи - конденсаторы (C2, C3, C4, C5) и резисторы (R1, R3, R4) обеспечивают стабильность работы, фильтрацию питания и коррекцию частотных характеристик.
  4. Диод VD1 (1N4001) - защищает схему от переполюсовки и импульсных помех.

VT1, VT2 (BC107) - биполярные транзисторы, работающие в режиме предусилителя. Пара Дарлингтона позволяет достичь высокого коэффициента усиления по току. VT3 (BD512), VT4 (BD522) - мощные полевые транзисторы, формирующие выходной каскад. Они обеспечивают передачу значительной мощности на нагрузку с минимальными искажениями. R1 (39K), R3 (560K), R4 (10K) - резисторы, задающие режимы работы транзисторов (ток покоя, усиление, обратная связь). C2 (1.0 мкФ) - входной конденсатор, отделяющий постоянную составляющую сигнала. C3 (4.7 мкФ) - конденсатор в цепи обратной связи, влияющий на частотные характеристики усилителя. C4 (2200.0 мкФ) - выходной конденсатор, фильтрующий высокочастотные помехи перед подачей сигнала на динамик. C5 (220.0 мкФ) - фильтрующий конденсатор в цепи питания, сглаживающий пульсации источника питания. VD1 (1N4001) - защитный диод, предотвращающий повреждение схемы при неправильном подключении питания или импульсных помехах.

Принцип работы

  1. Входной сигнал поступает на конденсатор C2, который отделяет постоянную составляющую.
  2. Предусилитель (VT1, VT2) усиливает сигнал до необходимого уровня. Резистор R1 задаёт ток базы VT1, а R3 определяет режим работы пары Дарлингтона.
  3. Усиленный сигнал поступает на выходной каскад (VT3, VT4), где происходит окончательное усиление по мощности.
  4. Обратная связь через конденсатор C3 стабилизирует работу усилителя, снижая искажения.
  5. Выходной сигнал через конденсатор C4 подаётся на нагрузку (динамик 8 Ом, 15 Вт).
  6. Питание сглаживается конденсатором C5, что обеспечивает стабильную работу усилителя.

Особенности схемы

  1. Использование MOSFET-транзисторов в выходном каскаде позволяет достичь высокого КПД и низких искажений за счёт малого сопротивления открытого канала.
  2. Однополярное питание +30 В. упрощает схему источника питания по сравнению с двухполярными усилителями.
  3. Пара Дарлингтона в предусилителе обеспечивает высокое усиление по току с минимальными дополнительными компонентами.
  4. Фильтрация питания и сигнала (конденсаторы C2, C3, C4, C5) снижает уровень шумов и помех.

Рекомендации по сборке и настройке

Выбор компонентов:

  • Транзисторы VT3 и VT4 (BD512, BD522) можно заменить на современные аналоги (например, IRF510/IRF9510 или IRF530/IRF9530) для повышения надёжности и снижения нагрева.
  • Конденсаторы должны быть рассчитаны на рабочее напряжение не менее 50 В.
  • Резисторы - с мощностью не менее 0.25 Вт.

Монтаж:

  • Выходные транзисторы (VT3, VT4) необходимо установить на радиаторы для отвода тепла.
  • Печатная плата должна иметь достаточную толщину меди для прохождения больших токов.

Настройка:

  • Проверить ток покоя выходных транзисторов (должен быть в пределах 50–100 мА).
  • Отрегулировать обратную связь (резистор R4) для достижения оптимального уровня искажений.
  • Убедиться в отсутствии самовозбуждения (при необходимости скорректировать ёмкость C3).

Возможные проблемы и их решение

  • Перегрев выходных транзисторов: проверить правильность установки на радиатор, уменьшить ток покоя.
  • Высокие искажения: скорректировать обратную связь (R4), проверить качество фильтрации питания (C5).
  • Шумы на выходе: заменить конденсаторы C2, C3, C4 на качественные плёночные, проверить заземление.

Данный усилитель подходит для:

питания бытовых акустических систем (колонки, портативные колонки);
использования в самодельных радиоприёмниках и магнитолах;
экспериментов с аудиотехникой в образовательных целях.

Схема 10-ваттного усилителя на MOSFET-транзисторах представляет собой оптимальное сочетание простоты, надёжности и качества звучания. Она отлично подойдёт как для начинающих радиолюбителей, так и для опытных энтузиастов, желающих собрать компактный и эффективный УНЧ. При правильной сборке и настройке устройство обеспечит чистое и мощное звучание на нагрузке 8 Ом.