Найти в Дзене

ExpoElectronica-2026. Полунатурное моделирование систем связи на базе эмулятора радиоканала

Полунатурное моделирование становится всё более востребованным подходом, позволяющим воспроизводить сценарии, максимально приближённые к практической эксплуатации, но при этом сохранять управляемость, повторяемость и удобство лабораторной настройки. На выставке ExpoElectronica-2026, которая пройдет с 14 по 16 апреля, ГК «Научное оборудование» на своем стенде D7103 представит эмулятор радиоканала CORETEX CTO2B, который демонстрирует именно такой подход. При разработке современных систем связи особенно важно как можно раньше проверить работу оборудования в условиях, близких к реальной эксплуатации. Обычных лабораторных испытаний часто недостаточно: они позволяют убедиться в базовой работоспособности устройства, но не всегда дают понимание, как система поведёт себя в составе реального радиотракта. Именно поэтому всё более востребованным становится полунатурное моделирование – подход, при котором в единый испытательный контур объединяются реальные аппаратные средства и оборудование, имитир
Оглавление

Полунатурное моделирование становится всё более востребованным подходом, позволяющим воспроизводить сценарии, максимально приближённые к практической эксплуатации, но при этом сохранять управляемость, повторяемость и удобство лабораторной настройки.

На выставке ExpoElectronica-2026, которая пройдет с 14 по 16 апреля, ГК «Научное оборудование» на своем стенде D7103 представит эмулятор радиоканала CORETEX CTO2B, который демонстрирует именно такой подход.

Полунатурное моделирование систем связи на базе эмулятора радиоканала

При разработке современных систем связи особенно важно как можно раньше проверить работу оборудования в условиях, близких к реальной эксплуатации. Обычных лабораторных испытаний часто недостаточно: они позволяют убедиться в базовой работоспособности устройства, но не всегда дают понимание, как система поведёт себя в составе реального радиотракта.

Именно поэтому всё более востребованным становится полунатурное моделирование – подход, при котором в единый испытательный контур объединяются реальные аппаратные средства и оборудование, имитирующее условия распространения сигнала. Такой формат позволяет воспроизводить сценарии, максимально приближённые к практической эксплуатации, но при этом сохранять управляемость, повторяемость и удобство лабораторной настройки.

Наш выставочный стенд демонстрирует именно такой подход. Он предназначен для тестирования приёмопередающих устройств на базе эмулятора радиоканала и позволяет наглядно показать, как может быть организована полноценная проверка аппаратуры связи в составе реального тракта передачи и приёма.

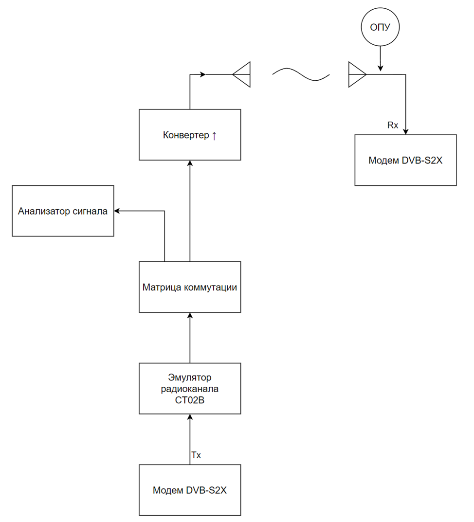
Архитектура стенда

-2

В демонстрационной конфигурации сигнал, сформированный передающим модемом DVB-S2X, подаётся на эмулятор радиоканала. После чего он заходит в матрицу коммутации, позволяющую коммутировать сигнал между анализатором для отслеживания качества передаваемого сигнала, и дальнейшим трактом. Далее он проходит через повышающий конвертер, поступает на передающую антенну и передаётся по радиоканалу на приёмную сторону. Приёмная антенна в составе стенда установлена на опорно-поворотном устройстве. После чего сигнал поступает на приёмный модем DVB-S2X.

Эмулятор радиоканала представляет собой устройство, формирующее в лабораторных условиях среду распространения сигнала по заданной модели. В данном стенде в качестве эмулятора канала выступает прибор CT02B производителя Coretex.

Эмулятор беспроводного канала CT02B
Эмулятор беспроводного канала CT02B

Такая схема позволяет не просто показать прохождение сигнала от передатчика к приёмнику, а собрать полноценный испытательный контур, в котором можно оценивать влияние параметров канала на качество связи, контролировать состояние сигнала на разных участках тракта и гибко конфигурировать режимы работы оборудования.

Полунатурный стенд как инструмент разработки и испытаний

Основной задачей подобного комплекса является упрощение и ускорение тестирования приёмопередающих устройств на этапе разработки. Вместо того чтобы ждать полноценных натурных испытаний, инженерная команда получает возможность отрабатывать ключевые сценарии в лабораторных условиях: проверять устойчивость канала, анализировать работу модема, исследовать влияние затухания и других факторов, а также контролировать параметры сигнала в повторяемой среде.

Это особенно важно в тех случаях, когда необходимо быстро сравнивать разные режимы, проверять внесённые изменения в аппаратную часть или программное обеспечение, а также подтверждать работоспособность системы до выхода на полигонные испытания. Полунатурный стенд делает этот процесс более предсказуемым, экономичным и технологичным.

Отечественная приборная база как важная часть решения

Отдельный акцент в данном стенде сделан на использовании отечественных приборов. Это принципиально важная особенность комплекса, поскольку на практике заказчикам и разработчикам требуется не только функциональный испытательный стенд, но и решение, которое может быть построено на доступной и контролируемой приборной базе.

В составе стенда отечественными являются следующие элементы:

· Конвертеры частоты, позволяющие переносить сигнал с рабочей частоты эмулятора канала в область работы тестируемых устройств. Применение конвертеров частоты позволяют проводить тестирование устройств, работающих в таких диапазонах, как X, Ku и т.д;

-4

· Матрица коммутации, позволяющая гибко маршрутизировать сигнал между элементами стенда и формировать различные сценарии испытаний;

-5

· Опорно-поворотное устройство, на котором размещена приёмная антенна и которое позволяет реализовать более сложные демонстрационные и испытательные режимы;

· Кабельные сборки, являющиеся важной частью высокочастотного тракта и влияющие на общую надёжность и повторяемость работы стенда.

-6

Практическая ценность стенда

Подобный комплекс может использоваться как для демонстрации технологий, так и для решения прикладных инженерных задач. Он подходит для отладки новых изделий, проверки совместимости компонентов, анализа устойчивости канала, настройки режимов работы модемов и верификации характеристик тракта передачи и приёма.

При этом важным преимуществом является сочетание двух факторов: с одной стороны, стенд воспроизводит реальную физическую цепочку прохождения сигнала, а с другой – позволяет собирать её на базе оборудования, в составе которого существенную роль играют отечественные приборы. Это делает решение особенно актуальным для тех организаций, которым важно опираться на российскую компонентную и приборную базу при создании испытательных комплексов.

Перспективы расширения стенда

Демонстрационный стенд описывает пример тестирования приёмо-передающих устройств для линии связи «вниз» спутниковой системы связи стандарта DVB-S2X. Однако использование эмулятора канала в связке с описанными приборами позволяет сформировать стенд для тестирования любых видов связи, от наземных до спутниковых.

Эмулятор канала может иметь до 64 независимых каналов в одном устройстве. Это свойство позволяет проводить тестирование нескольких приёмо-передающих устройств.

Проприетарное для эмулятора ПО упрощает процесс формирования сценариев тестирования как для спутниковых систем, так и для систем связи MIMO.

-7

ГК «Научное оборудование» оснащает предприятия высокотехнологичным оборудованием и занимается разработкой комплексных решений для различных отраслей науки и промышленности.

Сайт
Группа во «Вконтакте»
Телеграм-канал
MAX