Добавить в корзинуПозвонить
Найти в Дзене
Старые схемы...

Аналог динистора на транзисторах. Защита от повышенного входного напряжения.

Для просмотра работы аналога динистора на транзисторах можно собрать простую схему. Конденсатор C1 служит для защиты от случайного срабатывания. Если постепенно поднимать входное напряжение на входе схемы, то при достижении на аналоге динистора напряжения, близкого к напряжению стабилизации стабилитрона, оба транзистора откроются. Напряжение на аналоге динистора упадет приблизительно до 1,3В. На рисунке показана схема, отключающая нагрузку при повышении входного напряжения более 13В. Напряжение стабилизации стабилитрона 12В. После того как питание нагрузки отключилось, необходимо отключить питание схемы, а затем его снова включить.
Фото 1.
Фото 1.

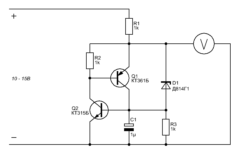
Для просмотра работы аналога динистора на транзисторах можно собрать простую схему.

Рисунок 1.
Рисунок 1.

Конденсатор C1 служит для защиты от случайного срабатывания. Если постепенно поднимать входное напряжение на входе схемы, то при достижении на аналоге динистора напряжения, близкого к напряжению стабилизации стабилитрона, оба транзистора откроются. Напряжение на аналоге динистора упадет приблизительно до 1,3В.

Рисунок 2.
Рисунок 2.

На рисунке показана схема, отключающая нагрузку при повышении входного напряжения более 13В. Напряжение стабилизации стабилитрона 12В.

После того как питание нагрузки отключилось, необходимо отключить питание схемы, а затем его снова включить.