Добавить в корзинуПозвонить
Найти в Дзене

Питание от суперконденсаторов

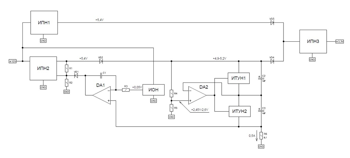
Сегодня использование суперконденсаторов (ионисторов) - обычная история. Если емкость суперконденсатора невысокая и потребление тока от него, при пропадании питания, небольшое, то можно просто подключить его через диод и резистор к шине питания. Все меняется, когда нужна большая емкость. Такой суперконденсатор нужно зарядить, ограничив ток. Притом, если ток заряда будет слишком маленьким, то заряжаться он будет долго. Часто суперконденсаторы большой емкости выпускаются на маленькое напряжение, из-за чего их приходится соединять последовательно. В таком случае требуется балансировка напряжения заряда на них. Для решения всех этих задач выпускаются специализированные микросхемы, но что делать, если нет возможности их приобрести? В этой статье будет описана структурная схема питания от суперконденсаторов без применения специализированных микросхем. Начнем сразу, собственно, со схемы. Питается схема от 12В. ИПН2 формирует напряжение заряда суперконденсаторов C2 и C3. Резисторы R1 и R2 обра

Сегодня использование суперконденсаторов (ионисторов) - обычная история. Если емкость суперконденсатора невысокая и потребление тока от него, при пропадании питания, небольшое, то можно просто подключить его через диод и резистор к шине питания. Все меняется, когда нужна большая емкость. Такой суперконденсатор нужно зарядить, ограничив ток. Притом, если ток заряда будет слишком маленьким, то заряжаться он будет долго. Часто суперконденсаторы большой емкости выпускаются на маленькое напряжение, из-за чего их приходится соединять последовательно. В таком случае требуется балансировка напряжения заряда на них. Для решения всех этих задач выпускаются специализированные микросхемы, но что делать, если нет возможности их приобрести?

В этой статье будет описана структурная схема питания от суперконденсаторов без применения специализированных микросхем. Начнем сразу, собственно, со схемы.

-2
  • ИПН1 и ИПН2 - понижающие импульсные преобразователи напряжения.
  • ИПН3 - Buck-boost импульсный преобразователь напряжения.
  • ИОН - источник опорного напряжения.
  • ИТУН1 и ИТУН2 - источники тока, управляемые напряжением.
  • DA1 и DA2 - операционные усилители.

Питается схема от 12В. ИПН2 формирует напряжение заряда суперконденсаторов C2 и C3. Резисторы R1 и R2 образуют делитель обратной связи ИПН2. В его цепь включен интегратор на ОУ DA1 работающий, как компаратор, который сравнивает опорное напряжение ИОН с падением напряжения на резисторе R6. Тем самым достигается плавный рост тока заряда суперконденсаторов, величина которого определяется величиной опорного напряжения и сопротивлением резистора R6. Диод VD2 предотвращает разряд суперконденсаторов через делитель R1 и R2. На ОУ DA2 сделана схема балансировки напряжения. Номиналы резисторов R4 и R5 равны и выбираются большими по величине, чтобы предотвратить преждевременный разряд суперконденсаторов. ОУ DA2 - со сверхмалым током потребления, т.к. питается от напряжения на суперконденсаторах. ИТУНы - это, по сути, электронные ключи с функцией ограничения тока. ИПН1 - формирует напряжение основного питания из входного напряжения. Когда пропадает входное напряжение, диод VD3 закрывается, а VD4 открывается, подключая суперконденсаторы к ИПН3. Применение в качестве ИПН3 Buck-boost-преобразователя позволяет получать питание от суперконденсаторов вплоть до их почти полного разряда. Диоды VD2-VD4 должны быть с барьером Шоттки и иметь падение напряжения 0,2-0,5В при, как можно меньшем, обратном токе утечки. Недостатком схемы можно считать, как раз таки, применение диодов, т.к. на них выделяется мощность при протекании тока и они нагреваются. При этом падение напряжения на диоде и обратный ток утечки зависят от температуры. В частности, с ростом температуры обратный ток утечки возрастает. При больших токах потребления можно предложить использовать вместо VD2-VD4 микросхемы идеальных диодов.