Найти в Дзене

Нестабилизированный LC ZCS резонансный блок питания на базе микросхемы IR2153 и не только.

Всем привет! В данном обзоре, статье или как там ее назвать, расскажу о методике расчета нестабилизированного резонансного LC-блока питания, (по мотивам блоков усилителей Park Audio и SDY Power) Блок работает в области ZCS (те, ниже частоты резонанса и с переключение силовых ключей при нулевом токе). Одой из положительных качеств данных блоков является способность ограничивать максимальную выходную мощность на заданном уровне. Теоретически отсутствует необходимость в софтстарте (для начальной зарядки выходных емкостей БП) и защите от короткого замыкания и перегрузок на выходе блока питания. Также блок имеет относительно высокий КПД и способен работать с "тяжелыми" ключами, в том числе и IGBT, благодаря большому дедтайму, порождаемому разнесением рабочей частоты блока питания и резонансной частоты LC контура, образуемого емкостью разделительного конденсатора, индуктивностью рассеяния трансформатора и (при необходимости) индуктивностью добавочного дросселя. Подробней об этом чуть поз
Оглавление

-2

Всем привет! В данном обзоре, статье или как там ее назвать, расскажу о методике расчета нестабилизированного резонансного LC-блока питания, (по мотивам блоков усилителей Park Audio и SDY Power) Блок работает в области ZCS (те, ниже частоты резонанса и с переключение силовых ключей при нулевом токе). Одой из положительных качеств данных блоков является способность ограничивать максимальную выходную мощность на заданном уровне. Теоретически отсутствует необходимость в софтстарте (для начальной зарядки выходных емкостей БП) и защите от короткого замыкания и перегрузок на выходе блока питания. Также блок имеет относительно высокий КПД и способен работать с "тяжелыми" ключами, в том числе и IGBT, благодаря большому дедтайму, порождаемому разнесением рабочей частоты блока питания и резонансной частоты LC контура, образуемого емкостью разделительного конденсатора, индуктивностью рассеяния трансформатора и (при необходимости) индуктивностью добавочного дросселя. Подробней об этом чуть позже.

Вообще, данный блок — это очень частный случай импульсных блоков питания, и если проводить аналогию, к примеру, с транспортом, то можно выстроить довольно большую иерархию. Скажем, машина — грузовая/легковая. Если легковая, то седан/универсал/кабриолет/купе/лифтбек и т. д., затем дизель/бензин/электро и т. д. И у каждой есть какое-то своё предназначение. Так и у данного блока иерархия примерно такая: импульсный, нестабилизированный, полумостовой, LC, работающий в области ZCS, с ограничением мощности без дополнительной "системы слива" и сохранением режима ZCS в широком диапазоне нагрузок благодаря обратной связи по току через напряжение на разделительном конденсаторе.

И по совокупности качеств, на мой взгляд (и, похоже, не только мой), у этого решения есть идеальное применение, и это — блок питания усилителя мощности. Причём, если точнее, блок питания для компактного УМЗЧ большой мощности, предназначенного для коммерческого использования, то есть, простыми словами, идеальный вариант для построения "активного модуля", встраиваемого в акустическую систему. По соотношению размер/вес/мощность/себестоимость/надёжность.

Блоки, построенные по данному принципу, имеют компактный размер, относительно просты, надёжны, способны отдавать большую пиковую мощность, выдерживать высокие динамические нагрузки, связанные со скачками потребления по выходу и возможными перепадами входного напряжения. Благодаря работе в ZCS режиме имеют хороший КПД и относительно низкий уровень помех. Режим ограничения мощности позволяет не закладывать большой запас мощности для крайних случаев, когда пик-фактор какого-то конкретного музыкального сигнала (или не музыкального) вкупе с импедансом нагрузки окажется выше расчётного. При применении такого блока в момент перегрузки по максимальной пиковой мощности выходное напряжение просто просядет. Да, в усилителе в этот момент пролетит клип, но лимитер его отработает, и на этом всё. А в противном случае, с классическим вариантом, когда защита просто отключит блок и тишина, картинка будет печальней.

То есть, простыми словами: особенность блока в том, что можно выжимать из него максимум, не сильно переживая о крайних случаях, когда теоретически могут сойтись все звёзды и мощности не хватит (своего рода импульсный аналог обычного сетевого 50 Гц трансформатора, с которым, если мощности не хватает, проседает напряжение). Кроме вопросов пик-фактора и импеданса. Один из важных моментов — запасание энергии в выходных ёмкостях. Данный блок позволяет делать это относительно мягко и без больших стрессов для себя, входных/выходных конденсаторов, диодов и сети 220.

На случай каких-то возможных пиков потребляемой мощности можно ставить ёмкости больших номиналов для запасания энергии. Кто-то (из тех двух-трёх человек, которые это прочитают) может возразить: «И в обычном можно!» Да, можно организовать софтстарт, относительно плавно зарядить, но потом лафа кончается, и эти ёмкости больше мешают, чем помогают.

Например, в случае перепадов входного напряжения блоку приходится восполнять разницу между входным и выходным напряжением, и в этот момент он «шарашит» по полной (большие пиковые токи), от которых может происходить срабатывание защиты по току либо бабах. Да, можно ставить ключи с запасом, а на выходе дроссели и растягивать процесс заряда, спасая и конденсаторы, и выходные ключи от избыточных пиковых токов, двигаясь в сторону свойств обычного сетевого 50 Гц трансформатора. Ну и в общем-то круг замкнулся. А с учетом специфики работы коммерческих систем, при не всегда идеальных условиях сети, через длинные удлинители по которым в моменте пролетают киловатты мощности (так как работает несколько систем одновременно) проблема нестабильности входного напряжения существенна.

Теперь что касается характеристик подобных решений.

К примеру, компания SDY Power выпускает (или выпускала) активный модуль с номинальной мощностью 1200 Вт RMS (которую реально отдаёт в виде синуса на резистор) и заявленной пиковой 1500 Вт (как я понимаю, пиковая — за счёт накопления в выходных ёмкостях). При этом сам блок питания размещён на печатной плате примерно 10х10 см, а в качестве силового трансформатора используется сердечник ETD44. Разумеется, всё это с активным охлаждением (в виде пропеллера, который прогоняет воздух через модуль), но всё же, согласитесь, результат впечатляет.

Теперь к расчёту и объяснению принципов.

Главными переменными при расчете являются рабочая частота преобразователя, ёмкость разделительного конденсатора, мощность и величина индуктивности рассеяния трансформатора + добавочного дросселя (если он необходим). (Частота, ёмкость, индуктивность, мощность.) Все эти четыре параметра взаимосвязаны в одной системе. Всё это теоретически можно высчитывать на пальцах, но, к счастью, существует приложение, разработанное человеком под ником "Starichok", за что ему большое спасибо. Данное приложение подозрительно точно считает практически всё, что необходимо знать, несмотря на то, что было создано для каких-то иных задач. Вот так оно выглядит:

-3

Скачать прогу можно с форума Схем.нет ссылка тему немного ниже, но придется зарегистрироваться. (это не сложно) (где-то среди первых 30ти страниц обсуждения есть ссылка для скачивания программы )


Теперь о том, что нужно знать, зачем/почему и от чего стоит отталкиваться.

В данном блоке не предусмотрены элементы для реализации "мягкого" ограничения мощности при коротких замыканиях и старте. В режиме короткого замыкания на транзисторах рассеивается примерно в два раза больше мощности, чем в области расчётной максимальной нагрузки. Но благодаря особенностям амплитуда протекающего тока остаётся близка к максимальной расчётной. То есть, несмотря на необходимость рассеивать в два раза больше мощности относительно режима работы при максимальной расчётной мощности, серьёзных стрессов, выходящих за область безопасной работы, силовые ключи не испытывают. Чем лучше организовано охлаждение, тем дольше может продолжаться КЗ. Но, к примеру, в блоках SDY Power и в моём варианте предусмотрена дополнительная защита от КЗ, которая срабатывает через некоторое время после превышения порога максимальной мощности и КЗ (В моём случае – порядка 0,5-1 с.) В связи с этим обеспечивать какое-то дополнительное избыточное охлаждение для случаев КЗ нет необходимости. А момент старта и зарядки выходных электролитов, что по сути тоже является режимом, близким к КЗ, длится совсем непродолжительное время, за которое транзисторы даже без радиаторов не успевают хоть сколько-то ощутимо разогреться. Поэтому теоретически софтстарт не обязателен, но тем не менее софтстарт всё равно обычно предусмотрен.

В боках SDY power и Park Audio режим старта происходит на повышенной частоте, а в моём варианте старт происходит на пониженной частоте, что тоже ограничивает моментальную мощность при старте примерно на уровне в полтора раза меньше расчетного максимального значения.

Теперь к расчёту в программе.

При проектировании нужно учитывать так называемый ДТ (dead time) — не дедтайм контроллера, а "мертвое время", которое возникает в результате разнесения частоты резонанса LC-контура и рабочей частоты преобразователя. В дальнейшем именно его зову ДТ, и именно его считает программа. на осциллограмме выглядит так.

-4

полка при нуле тока. (ограничена линиями)

При вводе рабочей частоты контроллера в первом окне и времени ДТ в мкс во втором программа автоматически рассчитает необходимую частоту резонанса контура подчеркнуто ниже.

-5

Если не углубляться в нюансы, лучше всего выбирать соотношение рабочей частоты и частоты резонанса в диапазоне от 1,3 до 1,8 Меньше — не желательно и даже может быть опасно, больше — расточительно с точки зрения КПД. То есть, в программе указывайте рабочую частоту, а затем, задавая какое-то произвольное значение ДТ (в диапазоне примерно от 1 до 5 мкс), подбирайте так, чтобы итоговое значение резонанса контура было примерно в полтора раза выше, чем рабочая частота. Скажем, если у вас рабочая частота 100 кГц, тогда резонанс должен быть примерно 150 кГц. Если рабочая частота 50 кГц, значит, резонансная — 75кГц. Думаю, понятно.

Вот цитата автора усилителей SDY Power с объяснением одной из причин, для чего это нужно, и как при желании высчитать точнее с учётом ДТ-контроллера:

"Для получения ZCS (мягкой коммутации) необходимо, чтобы ток в контуре закончился раньше, чем закроется ключ. Возьмем, к примеру, 100 кГц работы ИИП на IR2153. Один такт (полпериода) — 5 мкс. ДТ у 2153 — 1,2 мкс. Следовательно, ключ открыт 5 - 1,2 = 3,8 мкс. Такая длительность соответствует частоте в 130 кГц. То есть, отношение частот — 1,3."
Дык я и рекомендую, с учетом погрешностей номиналов резонанса контура и флуктуаций частоты генерации контроллера, выбирать разброс частот не менее 1,4, а лучше 1,5-1,8."

Далее в программе пишем напряжение питания на выходе полумоста. Сетевое переменное напряжение у нас 220 В. После выпрямления получаем 220 * 1,41 = 310,2 В. Это общее напряжение на полумосте. Нам нужна его половина: 310,2 / 2 = 155,1 В. Но с учетом просадок и т.д. можно указать 150 В.

В следующем окне указывается необходимое выходное напряжение. Если блок двуполярный, пишем общее напряжение. К примеру, блок +-60 В, значит, пишем 120 В.

если хотим не +-60 а к к примеру просто 6в. пишем 6.

Далее пишем необходимый ток, к примеру, 120 А.

Напряжение умножаем на ток, получаем мощность: 120А * 6В = 720Вт. Это максимальная расчетная мощность, после которой должно происходить ограничение.

Ну и, собственно, программа выдаст всё, что нам нужно для изготовления:

-6

емкость конденсатора контура, индуктивность и амплитуду тока для расчета дросселя, если он внешний, а не является индуктивностью рассеяния трансформатора. Собственно все. расчет номиналов контура готов.

минутка рекомендаций.

Следует учитывать, что номиналов конденсаторов не так много, а именно номинал конденсатора и частота работы преобразователя определяют максимальную мощность (реактивное сопротивление). Поэтому логично плясать от конденсатора и частоты работы блока, подгоняя требуемую максимальную мощность под доступные конденсаторы, а потом дедтаймом подгонять так, чтобы частота резонанса была примерно в 1,5 раза выше рабочей (о чём писал выше). Всё это делается в программе, просто потыкайте разные варианты и поймёте, что на что влияет.

При выборе рабочей частоты и использовании предложенной выше схемы не стоит задирать рабочую частоту выше 50 кГц из-за фиксированного DT-контроллера в 1,2 мкс и тугодумности ключей. (впрочем вопрос избыточности собственного дт ir2153 открыт. По одним данным в данной топологии он не влияет на просадку напряжения под нагрузкой. (но эт не точно) по крайней мере

Если промоделировать разные варианты, станет очевидно, что у «уравнения с четырьмя неизвестными» есть область красивых решений, и находятся они в диапазоне мощностей от ~700 до 2000 Вт и частотах порядка 70–90 кГц. В этих диапазонах мощностей и частот номинал индуктивностей требуется совсем небольшой и вполне может хватить только индуктивности рассеяния трансформатора, причём без значительных побочных явлений (в виде дополнительного тепла). Само собой, для этого потребуется использовать литцендрат, более шустрые ключи и контроллер с регулируемым ДТ.

Почему я выбрал иной подход.

Не бывает некрасивых решений -бывает мало водки.

Идти проторенной короткой дорогой логично и разумно, но скучно. Поэтому такой вариант оставил на потом. Потыкав пальцем в обычный калькулятор, калькулятор реактивного сопротивления LC-контура и в программу расчёта резонанса, пришёл к выводу, что вариант работы на частотах в 40-50кГц с использованием дайвера IR2153 + медленные IGBT и, соответственно, старт с пониженной частотой тоже вполне себе. Из плюсов — литцендрат не обязателен, из минусов — внешний дроссель, но это решаемо. И в внешний дроссель не только минус но и плюс. В случае серийного производства, когда можно один раз потратить время и средства на отладку какого-то конкретного блока меняя номиналы и перематывая трансформатор добиваясь идеального результата, а потом действовать по полученному шаблону. Все оправдано. но в случае штучного производства, вариант - стандартный трансформатор+ дроссель, индуктивность которого изменяется значительно менее трудозатратно, вполне себе. Таким путем я и пошел.

При этом в данном случае получаю блок с примерно 300 Вт постоянной мощности и 600 Вт пиковой (непродолжительное время). Всего этого с запасом хватает для совместной работы с двумя каналами D-класса по 250–300 Вт. на реальном музыкальном сигнале. Постоянная мощность в моем конкретном случае ограничивается дросселем, греется, собака. Если мотать его скруткой тонких проводом, дело будет лучше, но «можно/зачем» актуально и в данном случае. (для реальной работы хватает.)

Ну и ещё одна причина, почему старт с низкой частоты. В случае старта с высокой и работы блока в области ZCS, во-первых, необходимо серьёзно завышать частоту старта, минимум в три и более раз выше рабочей частоты. (В блоках Park Audio старт происходит на максимально возможной для IR2156 частоте 200+ кГц.) На таких частотах даже шустрые IGBT не успевают полноценно переключаться, не говоря об обычных. И работают близко к линейному режиму. Да всё это уверенно стартует, но в случае относительно продолжительного КЗ на выходе при старте, может и бахнуть. (понятное дело, что продолжительное КЗ при старте — не штатный случай, и старт длится доли секунды, но всё же.) И вторая причина. При старте на высокой частоте из области ниже резонанса неизбежен переход обратно в рабочую область через область резонанса. В этот момент порождается множество помех и прочих неприятных явлений. Да за короткое время ничего губительного не происходит, но все же.

Трансформатор.

Если использовать внешний дроссель и не начинать хитрить, рассчитывается как самый обычный трансформатор для полумостового преобразователя. под необходимую рабочую частоту. Мотать лучше в первую очередь всю первичку, потом изоляция и вторичку — сразу оба плеча (а не по отдельности: сначала одно плечо, потом изоляция и второе). Если мотать сразу оба, индуктивность рассеяния при замыкании плечей по отдельности будет одинаковая, и общая при замыкании сразу обоих — примерно такая же. Если мотать по очереди, работать будет, но индуктивности рассеяния будут отличаться. Намотка всей сразу первички дает примерно 7-10 мкГн индуктивности рассеяния. Соответственно, необходимая индуктивность дросселя становится меньше на эту величину, при этом побочного сильного нагрева трансформатора не наблюдаю.

Несмотря на то что буквально несколько строк назад я написал: "Рассчитывается как самый обычный трансформатор для полумостового преобразователя под необходимую рабочую частоту", всё же рекомендую рассчитывать трансформатор с завышением числа витков, полученном при расчёте, в 1.2 раза, и первичку, и вторичку. Это приведёт к снижению тока намагничивания и, соответственно, снижению тока ХХ трансформатора. Такая рекомендация связана с особенностью блока, при которой ток холостого хода трансформатора приводит к небольшому завышению выходного напряжения на ХХ и под малой нагрузкой. Для минимизации данного эффекта и предлагаю рассчитывать блок с завышением числа витков. Ну и нагрев сердечника снизится. Рассчитывать трансформатор лучше всего в программе "Старичка", он же Владимир Денисенко, под названием "Excellent IT". В ней же можно посмотреть ток намагничивания конкретного сердечника в зависимости от максимальной амплитуды индукции и частоты.

Следовать рекомендации или нет, решайте сами, но для справки - Трансформаторы Park Audio и SDY имеют завышенное относительно "расчёта в лоб" количество витков.

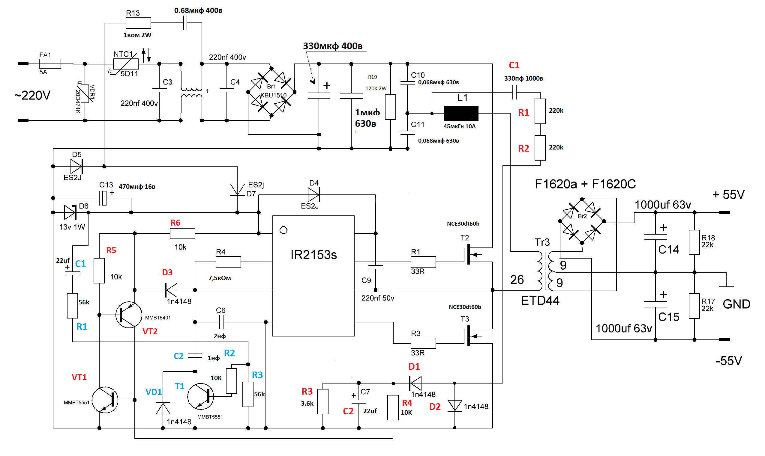
Старт на пониженной может приводить к небольшому завышению выходного напряжения в момент старта по все той же причине. К примеру: трансформатор рассчитан на частоту работы 46 кГц, поэтому при старте на частоте 31 кГц ток холостого хода выше номинального, что приводит к небольшому завышению выходного напряжения (на холостом ходу и при малой нагрузке) на время старта (примерно секунда, можно изменять подбором номинала конденсатора С1 на схеме (синий цвет)). Завышение происходит исходя из коэффициента трансформации трансформатора. при номинальном вторичном напряжении 120в. При отсутствии нагрузки подскакивает примерно до 125-130в. но только на момент, когда выходные конденсаторы уже полностью зарядились, а блок всё ещё в режиме старта. То есть, это дело можно отстроить, (если это критично).

Отдельной строит написать про-то, что зазор в трансформаторе не нужен.

Я не запрещаю, если хотите и знаете зачем — флаг в руки! Но стоит понимать, зазор станет дополнительной переменной при расчёте трансформатора и всего блока в целом. (описанный в данной статье способ расчета зазор не учитывает). И для справки — в трансформаторах Park Audio зазора нет, в SDY Power — есть. Короче, знаете зачем, готовы к приключениям — дерзайте. Но я не советую.))

Дроссель.

Дроссель рассчитывается исходя из амплитуды тока, который выдаст программа. Материал дросселя — либо кольцо смесь 2 (красное), либо феррит с зазором. Но если требуется высокая индуктивность, феррит с зазором предпочтительнее (мотать меньше) и меньше потерь в меди. Также можно использовать кольца из материала сендаст, но стоит учитывать, что стабильность величины индуктивности (а вместе с ней частота резонанса) под нагрузкой и без будет страдать. И при расчете стоит это учитывать.

А если точнее, нужно учитывать ситуацию, когда теоретически величина индуктивности дросселя на ХХ (при малой нагрузке) может оказаться достаточной для того, чтобы резонансная частота контура совпала с рабочей. Ситуация опасная и чревата бабахом. Но вероятность этого существует в основном только в случае использования сендаста с проницаемостью 125, у которого индуктивность сильно проседает под нагрузкой и, соответственно, резонансная частота будет сильно меняться в диапазоне нагрузок. Но тем не менее, если понимать и считать/проверять, это допустимо. К примеру, на самом верхнем фото можно видеть дроссель на кольце CS2314125, идеальной работы в плане КПД ждать не стоит, так как значение индуктивности выбрано компромиссным, чтобы при максимальной нагрузке сильно не проседало, а при минимальной не позволяло совпасть частотам резонанса и рабочей. Короче, работает, но рекомендовать не могу. Кольца с проницаемостью от 75 и ниже (60, 40, 26) теоретически подойдут гораздо лучше.

После того как все посчитали и собрали, в том числе вторичную силовую цепь (диоды, конденсаторы), включаем в сеть и пользуемся. Всё, конец.

нет..

Включаем через лампочку 220в. 60-100Вт, зажмуриваемся, подаем сетевое питание. Если не бахнуло, лампа не светится и на выходе БП есть +- ожидаемое напряжение, выключаем, убираем лампочку, включаем в сеть и смотрим в осциллограф. Смотрим форму тока в первичной обмотке под нагрузкой 20% (или больше, но не меньше). Хотим увидеть примерно вот это:

-7

Синий луч — ток первичной обмотки, жёлтый — напряжение на затворе нижнего ключа. Видим: полки тока дед тайма горизонтальные, до включения транзистора тока ещё нет, в момент выключения тока уже нет. (Самый большой ток проходит в области, когда транзистор полностью открыт.) Если видим — ликуем: ура! ZCS! Если нет — грустим. (Но этот вариант не рассматриваем.)

Далее опять смотрим на ту же картинку и считаем по клеткам, сколько по времени ток в контуре протекает. Видим — примерно 1,6 клетки. 5 мкс — одна клетка, итого — 8 микросекунд. И что это даёт? Если перевести это дело в частоту и разделить на два, мы узнаем частоту резонанса получившегося контура. Итого: 1 / 0,000008 = 125 000 Гц / 2 = 62,5 кГц — частота резонанса. А рабочая — это 8 мкс + время дедтайма. Смотрим наверх и видим — примерно 2,3 клетки. Умножаем на 5 мкс на клетку = 11,5 мкс, и считаем: 1 / 0,0000115 ≈ 86 956,5 Гц / 2 = 43,4782 кГц — рабочая частота. Расчёт примерный по фото, но всё равно получилось достаточно точно. Далее 62/43=1,44 в диапазоне 1,3–1,8, значит, ОК. Если меньше и хотим увеличить, уменьшаем величину индуктивности; если больше и надо уменьшить, номинал индуктивности увеличиваем. Вот и вся премудрость. (Можно ничего не считать, просто посмотреть на пропорции: если время, когда ток протекает, примерно в два раза больше времени ДТ, — значит, норм.)

Далее, если осциллограф позволяет, смотрим, что там с током в момент запуска и зарядки выходных электролитов. Если осциллограф не позволяет — не смотрим. Должно быть примерно так :

-8

Старт и зарядка выходных емкостей БП на начальном этапе — по сути, режим КЗ. Частота запуска в данном случае — 31 кГц. Амплитуда тока не превышает 10 А. Видим: ток в контур ушел и вернулся за один период. Все кругленькое, больших выбросов тока нет. Значит, ОК.

Далее смотрим, что происходит на разделительном конденсаторе. На ХХ (без нагрузки) хотим увидеть примерно 150 В постоянного (половину от того, что на входной ёмкости БП) и небольшую синусоиду пульсаций амплитудой несколько вольт (2–5 В). Выглядит так:

-9

Нас интересует только амплитуда пульсаций, она — жёлтым. Вот:

-10

Эта «амплитуда» приплюсовывается к выходному напряжению БП с учетом коэффициента трансформации трансформатора. Если амплитуда будет слишком большой, произойдет видимое завышение напряжения питания относительно расчетного, и значит, где-то ошибка и, скорее всего, в трансформаторе: повышенный ток ХХ либо частота или емкость конденсатора ниже расчетных значений. Но если все подобрано +-точно, проблем быть не должно. Просто проверяем, что все ок, и идем дальше.

(на этом фото синим отображается ток первичной обмотки на холостом ходу — практически треугольник; при увеличении нагрузки он будет принимать форму, сначала ближе к квадрату, затем примерно с 10–20 Вт нагрузки выходит на режим ZCS и принимает характерную форму с "полусинусоидами" и дт.)

Примечание.

Для совсем мнительных, а также рассеянных (ну в общем нас), если использовать приведенную выше схему, перед тем как тыкать блок в сеть, можно провести испытания в миниатюре. Т.е. запустить весь блок целиком от 12 В. Для этого потребуется всего лишь одна перемычка между + питания IR2153 и + на входном электролите (который на 400 В). Само собой, стоит проверить — нет ли на нем остаточного напряжения (разрядить чем-нибудь). Паяем перемычку, подаем на + и - сетевого электролита 12 В и смотрим, есть ли напряжение на выходе, рабочую частоту, форму сигналов, в общем все, что хотим. В том числе и форму тока первичной цепи (но потребуется чем-то подгрузить блок). Самое сложное в этом деле, после проверки не забыть данную перемычку убрать.

Настройка защиты

Амплитуда синусоиды на конденсаторе (про которую проверяли чуть выше) изменяется во всех режимах нагрузки на БП — от условно 5 В на холостом ходу до примерно ±150 В. при полной нагрузке и начале ограничения. Именно это напряжение отслеживает защита. Конденсатор небольшой ёмкости отсекает постоянную составляющую, а дальше — делитель на резисторах, чтобы при амплитуде140-150 В на входе получить примерно 0,6в. на выходе для срабатывания триггерной защиты. Также в цепи есть конденсатор для затягивания времени перед срабатыванием защиты. (все элементы защиты обозначены на схеме красным цветом)

Токи в блоке достаточно часто могут приближаться к максимальному значению (и соответственно амплитуда на конденсаторе к ±150 В) при старте, например, но стать выше физически не могут. Блок нормально относится к таким режимам, (с пониманием) поэтому логично ставить задержку 1–5 с: если ток долго находится в максимуме — скажем, 2-3 с, — значит, КЗ, и пора отключаться. (если следовать схеме задержка примерно 0,5-1с.) изменять номиналы делителя большого смысла не имеет, защита отслеживает амплитуду, амплитуда зависит от частоты, емкости и мощности. те. для всех блоков построенных по этому принципу, и если нужна максимальная мощность, номиналы делителя практически неизменны.

ну и в связи с ±150 В амплитуды на рабочей частоте в десятки килогерц и больших токах конденсатор должен быть достаточно суровым: синий К73-17 сгодится, но Epcos интереснее (номер я скидывал выше). минимум 630в. больше-лучше.

про конденсаторы следует добавить, существует два варианта включения. либо один конденсатор одним концом к минусовой шине, либо два образующих среднюю точку между плюсом и минусом питания. (как на схеме выхе 2х 0,068мкф 630в.) С двумя картинки при старте красивше. Но и один вполне допустимо использовать. Если конденсатора два, то их емкость суммируется. К примеру, программа выдала необходимый номинал 0.1мкф. это означает, что нужно ставить либо один конденсатор в минусовую щину номиналом 0.1мкф. либо два образующих среднюю точку но по 0,05мкф каждый.

Испытания.

Защиту по току для проведения тестов пришлось отключить.

результаты тестов под нагрузкой следующие:

115в. ХХ 22кОм.

112в. ~8 Вт.

107в. 229 Вт. (50ом нагрузка)

104в. 348 Вт. (31 ом )

100в. 500 Вт. (20 ом)

97в. 671 Вт. (14ом)

93. 720 Вт. ( 12ом)

79в. 709 Вт. (8.8ом)

На точность в плане реальной мощности данный тест не претендует, так как в качестве нагрузок выступали фен, обогреватель и резистор 20 Ом. в той или иной комбинации, и их сопротивления очевидно изменялись от нагрева. Но несмотря на это, всё получилось довольно точно — блок был рассчитан на ограничение в 600 Вт. На момент теста, общая емкость входных конденсаторов составила 480 мкФ. на выходе — 940 мкФ.

Как можно видеть, после 14 Ом нагрузки сохраняется некое плато, дальше мощность идет на спад. Лишние 100 Вт, скорее всего, нагрев спиралей (ток при нагрузке я не контролировал ориентировался на значения в "холодном" виде). То есть, в реальности отдаваемая блоком мощность была ниже и все примерно сошлось с ожиданием. Трансформатор рассчитан на частоту 46 кГц. Это не совсем ETD44 (хотя каркас от etd44). Первичка — 25 или 26 витков. (точно не помню) программа по расчету выдает 25. То есть в любом случае существенного завышения числа витков для уменьшения тока холостого хода в данном случае нет.

P.S.

В этом опусе я описываю только самый простой, "прямолинейный" способ изготовления и расчёт рабочего варианта блока. Не претендую на истину в последней инстанции и допускаю, что могу ошибаться в каких-то частностях, но в целом, думаю, всё так. Если есть другие точки зрения, отличные от моих выводов, и они чем-то обоснованы, с удовольствием почитаю (в комментах).

P.P.S

Строго не судите: я считаю, что рассказать об этом нужно. Ведь, судя по форуму ссылку на который я оставил ниже, интерес к теме есть, а каких-то реальных руководств очень мало, или они противоречат друг другу. Я описал свой опыт — мало ли, кому пригодится. Вот.

Ссылка на ветку про подобные (и не только) блоки:

https://forum.cxem.net/topic/153830-резонансные-и-квазирезонансные-иип/page/28/#comments

На 7-й странице можно найти архив с программой "Resonans.rar"

(для скачивания придется зарегистрироваться).

Ветка посвящена такого рода блокам (и другим), поэтому советую ознакомиться. Большая часть информации взята оттуда.

(Правда, сам я осилил только примерно от 1-й до 33-й страницы и со 120-й до 130-й. (этого хватило, чтобы понять суть), но может, там ещё что-нибудь любопытное есть.

Ссылка на обсуждение блока построенного по этой топологии в группе Ильи Стельмаха в ВК "[Nem0] Аудиотехника и электроника" https://vk.com/wall-133622382_233336 там могут быть какие-то дополнения.

Если есть вопросы, спрашивайте, чем смогу, помогу. На этом, пока — пока. :)