Добавить в корзинуПозвонить
Найти в Дзене

✍ Численные методы обыкновенного дифференциального уравнения 2-го порядка ОДУ, задача Коши 2025-26 уч год

Всем привет! 🖐🖐🖐 Данный материал предназначен:
✅ Для студентов 1 курса НГТУ им. Р.Е. Алексеева
✅ Только непрофильные специальности ~~~~~~~~~~~~~~~~~~~~~~~~~~~~~~~ 📢📢📢 Подборка Численные методы 2025-26 смотри здесь ~~~~~~~~~~~~~~~~~~~~~~~~~~~~~~~ Возникают вопросы? Смотри Введение в ЧМ: ~~~~~~~~~~~~~~~~~~~~~~~~~~~~~ 🤗 Будет время - запишу все видео по лаб работе 🤗 ◽ метод Эйлера простой
◽ метод Эйлера с усреднением
◽ метод Эйлера с центрированием
◽ метод Эйлера по правому краю
◽ метод Рунге-Кутта (только через встроенную функцию rkfixed() в Mathcad)
◽ решение с помощью встроенной функции Odesolve() в Mathcad 📢📢📢 Как строить графики в Excel/Calc учились тут: ⚜⚜⚜⚜⚜⚜⚜⚜⚜⚜⚜⚜⚜⚜⚜⚜⚜⚜⚜⚜⚜⚜⚜⚜⚜⚜⚜⚜⚜ ✔ Подборка Численные методы 2025-26 здесь ✍ Введение в ЧМ Лекции 2 семестр здесь ✍ Лабораторная работа ЧМ решения определенного интеграла здесь
✍ Лабораторная работа ЧМ решения обыкновенного дифференциального уравнения 2 порядка (задача Коши) здесь
✍ Лабораторная работа ЧМ решения н
Оглавление

Всем привет! 🖐🖐🖐

Данный материал предназначен:
✅ Для студентов 1 курса
НГТУ им. Р.Е. Алексеева
✅ Только
непрофильные специальности

~~~~~~~~~~~~~~~~~~~~~~~~~~~~~~~

📢📢📢 Подборка Численные методы 2025-26 смотри здесь

~~~~~~~~~~~~~~~~~~~~~~~~~~~~~~~

Возникают вопросы? Смотри Введение в ЧМ:

~~~~~~~~~~~~~~~~~~~~~~~~~~~~~

🤗 Будет время - запишу все видео по лаб работе 🤗

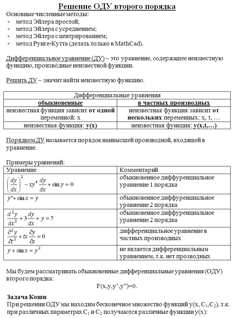
📌 1 Теория - Численные методы решения ОДУ 2-го порядка

◽ метод Эйлера простой
◽ метод Эйлера с усреднением
◽ метод Эйлера с центрированием
◽ метод Эйлера по правому краю
◽ метод Рунге-Кутта (только через встроенную функцию rkfixed() в Mathcad)
◽ решение с помощью встроенной функции Odesolve() в Mathcad

ФОТО ЛЕКЦИЙ - теория, ручной счет:

-2
-3
-4
-5

-6

Ручной счет из лекций

-7
-8
-9
-10

📌 2 Методы Эйлера, встроенные функции Mathcad

Задание данных для всех методов

-11

Метод Эйлера простой Mathcad

-12

Метод Эйлера с усреднением Mathcad

-13

Метод Эйлера с центрированием Mathcad

-14

Метод Эйлера по правому краю Mathcad

-15

Метод Рунге-Кутта, функция rkfixed() Mathacd

-16

Решение с помощью функции Odesolve() Mathcad

-17

Совмещение графиков при n=5

-18

Совмещение графиков при n=100

-19

📌 3 Методы Эйлера OO Calc/MS Excel

Весь лист в режиме чисел

-20
📢📢📢 Как строить графики в Excel/Calc учились тут:

Все расчеты в режиме чисел

-21

Все расчеты в режиме формул

-22

Построение графиков y(x)

-23

Построение графиков y'(x)

-24

📌 4 Методы Эйлера C++

Метод Эйлера простой С++

-25

Метод Эйлера с усреднением С++

-26

Метод Эйлера с центрированием С++

-27

Метод Эйлера по правому краю С++

-28

📝 Задание на Лабораторную работу

📝 Задание на Контрольную работу

-29
-30
-31
-32
-33
-34
-35
-36
-37
-38

⚜⚜⚜⚜⚜⚜⚜⚜⚜⚜⚜⚜⚜⚜⚜⚜⚜⚜⚜⚜⚜⚜⚜⚜⚜⚜⚜⚜⚜

✅ Оглавление:

✔ Подборка Численные методы 2025-26 здесь

✍ Введение в ЧМ Лекции 2 семестр здесь

✍ Лабораторная работа ЧМ решения определенного интеграла здесь
✍ Лабораторная работа ЧМ решения обыкновенного дифференциального уравнения 2 порядка (задача Коши)
здесь
✍ Лабораторная работа ЧМ
решения нелинейного уравнения здесь
✍ Лабораторная работа ЧМ решения системы линейных уравнений
здесь
✍ Лабораторная работа ЧМ аппроксимации и интерполяции
здесь

✍ РГР для ТМЭН, ПЭ здесь
✍ Что будет на экзамене или зачете 2 семестр
здесь

👉 Информатика НГТУ им. Р.Е.Алексеева здесь

🧭 Путеводитель по каналу Подслушано по Математике здесь