Добавить в корзинуПозвонить
Найти в Дзене
Недвижимость Сочи

Апартаменты в Сочи или Анапе. Куда лучше инвестировать? Анализ доходности апартаментов.

В этой статье разберем инвестиционную составляющую 4-звездочных гостиничных комплексов в Сочи и 5-звездочных... но в Анапе...
✔️ Номер в готовом апартаментном комплексе в Сочи (под управлением локального Отельера) с доходностью 1,2 млн рублей в год (доход начнется сразу после покупки)... Или...
✔️ Номер в гостиничном комплексе в Анапе (под управлением сетевого отельера), который начнет работать с
Оглавление

В этой статье разберем инвестиционную составляющую 4-звездочных гостиничных комплексов в Сочи и 5-звездочных... но в Анапе...

❗️ Предположим, что бюджет на покупку составляет 14,5 млн ₽.

Что выгоднее купить:

✔️ Номер в готовом апартаментном комплексе в Сочи (под управлением локального Отельера) с доходностью 1,2 млн рублей в год (доход начнется сразу после покупки)... Или...

✔️ Номер в гостиничном комплексе в Анапе (под управлением сетевого отельера), который начнет работать с января 2028 года с доходностью 2,5 млн рублей в год.

❗️При этом за апартамент в Сочи нужно будет расплатиться сразу (14,5 млн рублей).

❗️❗️ В Анапе номер стоит столько же, но можно приобрести его в рассрочку с первоначальным взносом 30%, а остаток до февраля 2027 года.

Финансовый анализ инвестиций проведем по двум самым важным параметрам (доход от аренды и капитализация):

◾️ Сколько будет заработок за 10 лет с апартамента в Сочи (с учетом индексации (повышение стоимости проживания) 5% в год).

◾️ И сколько за эти же 10 лет можно заработать с гостиничного номера в Анапе с такой же индексацией.

◾️ Сколько будут стоить номера в этих отелях при условии, что рост стоимости апартамента в Сочи 5% в год... Рост стоимости номера в Анапе - 20% в год до конца 2027 года... и затем по 5% в год...

Исходные данные:

Сравниваем доходность за 10 лет

Для Сочи: с момента покупки до 2036 года.

Для Анапы: до 2036 года, но доход только с 2028 года.

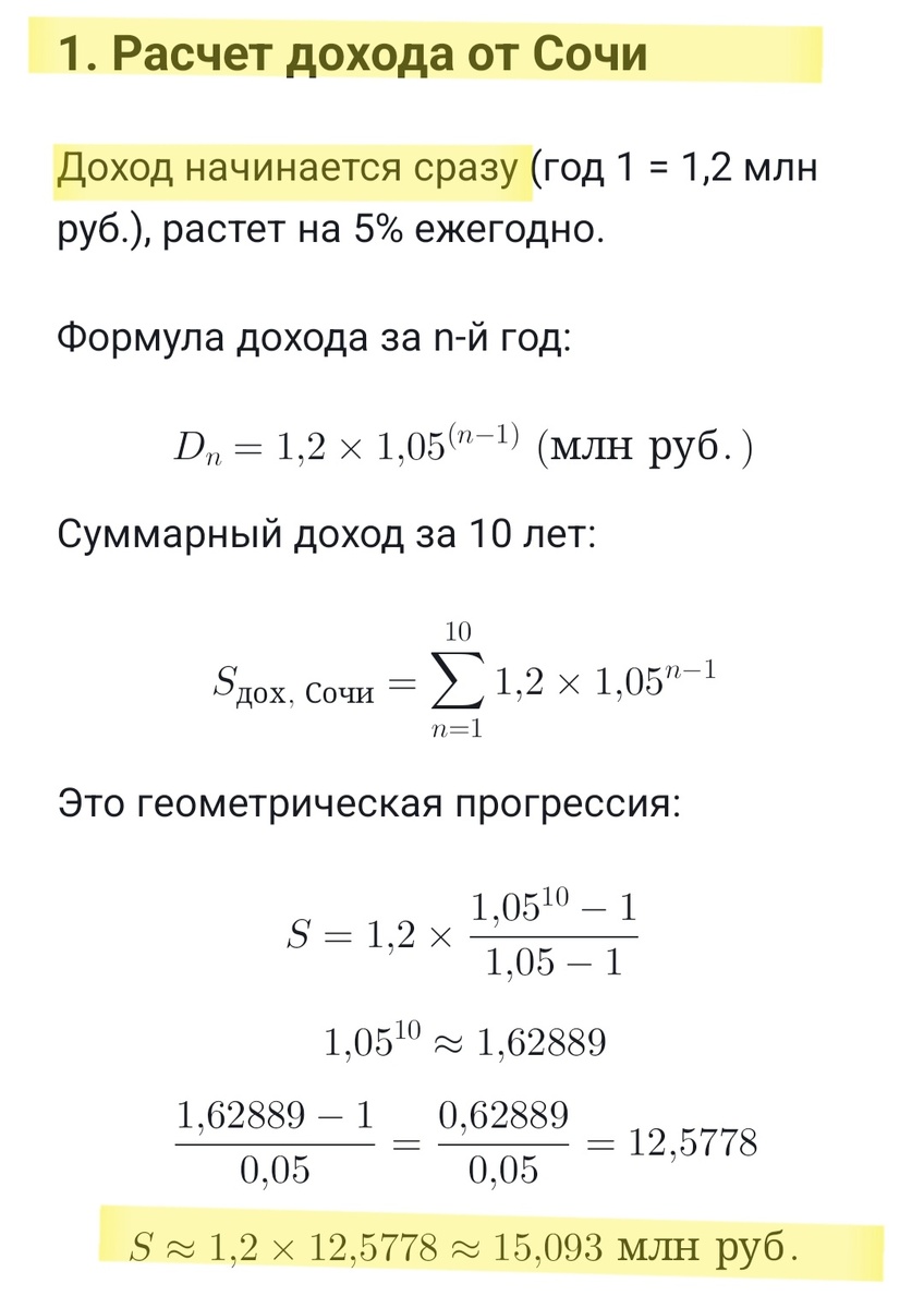
◾️ Инвестировав в апартамент в Сочи мы получим за 10 лет следующий доход 👇:

-2

👆 Таким образом, если купить готовый апартамент в Сочи за 14,5 млн рублей через 10 лет суммарный доход от аренды составит 15 млн ₽.

❗️ Но здесь есть нюанс: несетевые отельеры редко включают в договор пункт о ежемесячных отчислениях на ремонт и замену оборудования (~3% от чистой выручки в месяц)... поэтому за 10 лет нужно быть готовым 2 раза вложиться в ремонт/замену оборудования...

◾️ Расчёт доходности гостиничного номера в Анапе начнёт действовать только с 2028 года и тогда расчёты будут такими 👇:

-3

Таким образом, за 10 лет суммарный доход от Анапы будет более чем на 5 млн рублей выше, чем от Сочи (на 34%).

❗️❗️❗️ В договорах аренды с сетевыми отельерами (Cosmos, Alean, Azimut, Lavikon) есть пункт, по которому ежемесячно УК удерживает ~ 3% от прибыли и эти деньги идут на постоянное обновление интерьеров номеров... То есть и через 10 и через 20 лет (на такой срок обычно заключаются договора)... номера собственников остаются в идеальном состоянии. Поэтому здесь закладывать затраты на ремонт не нужно ❗️❗️❗️

Однако, финансовый результат инвестиций рассчитывается не только от арендного дохода, но и от роста стоимости актива.

Поэтому, рассчитаем какая стоимость через 10 лет будет у апартамента в Сочи и какая цена будет за номер в Анапе:

✔️ По статистике готовые объекты растут на 5% в год.

✔️ За период стройки объекты в Краснодарском крае показывают рост ~20% за год.

-4

Рассчитаем Финансовый результат за 10 лет по каждому из вариантов:

Сочи:

Доход: 15,1 млн руб.

Стоимость в 2036 г.: 23,6 млн руб.

Итого = 38,7 млн руб.

Вычитаем первоначальную покупку 14,5 млн руб. → чистый заработок = 24,2 млн руб.

Анапа:

Доход: 20,3 млн руб.

Стоимость в 2036 г.: 37 млн руб.

Сумма = 57,3 млн руб.

Вычитаем 14,5 млн руб.

Чистый заработок = 57,3 – 14,5 = 42,8 млн руб.

Выводы:

1. Анапа дает чистый суммарный заработок почти в 2 раза выше, несмотря на то, что доход начинается позже.

2. При покупке апартамента в Сочи (под управлением локального отельера) нужно закладывать затраты на ремонт ~ 2 млн ₽ раз в 5 лет... при покупке номера под управлением сетевого отельера в Анапе - таких затрат нет...

3. Покупка готового апартамента в Сочи - это 100% наличный расчёт. Если рассматривается переуступка, то ещё и неполная стоимость в договоре (со всеми вытекающими рисками и проблемами с ФНС).

Покупка номера в Анапе происходит по ДДУ (ФЗ-214 с эскроу-счетами) и с рассрочкой...

👆 При комбинировании рассрочки и банковского депозита (даже с сегодняшними скромными процентами) выгода от покупки составит более 600 000 рублей 👇:
-5

❗️ Так же, несомненным плюсом приобретения строящегося гостиничного комплекса является следующий факт 👇:

-6

👆 Что это значит? Сейчас поясню 👇:

Все расчёты между отельером и собственниками рассчитываются от Валовой выручки без НДС (22%).

То есть, для примера: стоимость проживания стоит 10 000 рублей. НДС 2 200 рублей. Значит расчёты: 8 800 ₽ - 50% (вся расходная часть и доля отельера) = 4 400 рублей на руки собственнику номера.

❗️❗️❗️ Но!!! Новые отели имеют налоговую льготу в течении 5 лет после открытия (когда НДС остаётся нулевым).

👆 Поэтому, если Вы рассматриваете готовый отель (который, например работает уже 3 года... нужно понимать, что осталось всего 2 года пока данная льгота будет действовать... далее доход сократится (от тех цифр, которые были описаны выше). Для нового отеля - ставка 0% НДС будет действовать 5 лет.

🧐 - "Роман, но Сочи то самый известный курорт в России. Здесь и загрузка выше... да и более обеспеченные люди едут отдыхать в Сочи... А те у кого бюджет скромнее... едут отдыхать в Анапу... А зимой в Анапе вообще никого нет..."

👨‍🏫 -"Только факты смогут дать нам ответ на эти 👆 вопросы: поэтому, давайте посмотрим как дела обстоят на самом деле 👇":

-7

👆 Это цены на проживание в марте в лучших 4-звездочных отелях Сочи. А это цены на размещение на такие же даты в 5-звездочных отелях Анапы 👇:

-8

И по поводу загрузки: в сезон загрузку свыше 90% показывают практически все отели побережья... а не в сезон бытует мнение, что Анапа полностью "умирает"... Давайте посмотрим так ли это 👇:

-9

1 млн туристов Сочи и всего 65 тысяч в Анапе за первые два месяца года... Казалось бы всё предельно просто... но!!! 👇

-10

А теперь уже, принимая во внимание эти данные 👆... Мы можем математически рассчитать где загрузка выше:

-11

👆 Таким образом, те отели в Анапе, которые работают круглогодично показывают загрузку намного выше, чем в Сочи... хотя визуально Анапа пустая, а в Сочи огромное количество туристов... Такой вот пародокс 🤷‍♂️.

❗️❗️❗️ И ещё важный момент : многие отели в Сочи раньше продавались без ремонта, мебели и техники под ключ... Застройщики разрешали собственникам делать ремонты самостоятельно и сдавать их в частном порядке... Многие такие собственники сейчас стремятся выйти из проекта (зачастую с большим демпингом) по причине того, что их номера Отельер в управление не берет (потому что ремонт там не выполнен по стандартам отеля).... К чему приведёт покупка такого апартамента (который не возьмёт в управление Отельер) можно понять из закона о Классификации гостиниц 👇:

-12

👆 То есть, уже очень скоро номер сдать будет невозможно. Использовать его можно будет только для собственного отдыха, либо сделать демонтаж существующего ремонта и заказать у Застройщика ремонт по стандартам отеля (200 т.р с квадрата).

Надеюсь, данная информация поможет сделать правильный выбор.

Нужен совет или уже готовы инвестировать в недвижимость курортных городов - напишите/позвоните... проконсультирую, а так же предложу самые выгодные цены и условия покупки.

С уважением,

Литовка Роман

Тел. +7 966 770 36 17

-13