Добавить в корзинуПозвонить
Найти в Дзене

Если в компании есть встречи — значит, должен быть процесс

В компаниях, которые продают сложные продукты, встреча с клиентом — это не опция, а обязательный этап процесса.
Девелопмент, проектные продажи, производство под заказ, сложные B2B-услуги — везде, где продукт нельзя просто «положить в корзину», без встречи продажа не происходит. На примере девелопмента это особенно заметно: без встречи невозможно зафиксировать потребность, обсудить ограничения, варианты, сроки и деньги. Но при этом именно встречи чаще всего оказываются самым слабым звеном процесса. На аудитах я регулярно вижу одну и ту же картину: Почему так происходит? Её провели — и на этом всё.
Она не меняет статус сделки, не запускает следующий шаг, не фиксируется в системе как логическое событие. Формулировки уровня «познакомиться», «обсудить», «посмотреть» — это не цели процесса.
Цель встречи должна отвечать на вопрос: что должно измениться после неё? Договорённости не фиксируются, задачи не ставятся, сроки не определяются.
Через пару часов каждый помнит встречу уже по-своему. Вст
Оглавление

В компаниях, которые продают сложные продукты, встреча с клиентом — это не опция, а обязательный этап процесса.
Девелопмент, проектные продажи, производство под заказ, сложные B2B-услуги — везде, где продукт нельзя просто «положить в корзину», без встречи продажа не происходит.

На примере девелопмента это особенно заметно: без встречи невозможно зафиксировать потребность, обсудить ограничения, варианты, сроки и деньги.

Но при этом именно встречи чаще всего оказываются самым слабым звеном процесса.

Почему встречи не дают результата

На аудитах я регулярно вижу одну и ту же картину:

  • встречи есть;
  • календарь забит;
  • менеджеры постоянно на созвонах;
  • но сделки не двигаются.

Почему так происходит?

1. Встреча существует как событие, а не как этап процесса

Её провели — и на этом всё.
Она не меняет статус сделки, не запускает следующий шаг, не фиксируется в системе как логическое событие.

2. У встречи нет чёткой цели

Формулировки уровня «познакомиться», «обсудить», «посмотреть» — это не цели процесса.
Цель встречи должна отвечать на вопрос:
что должно измениться после неё?

3. Результаты остаются в головах

Договорённости не фиксируются, задачи не ставятся, сроки не определяются.
Через пару часов каждый помнит встречу уже по-своему.

4. Нет ответственности за «после»

Встреча закончилась — и процесс как будто тоже закончился.
Контроля следующего шага нет.

Рис. 1: классический пример процесса с проблемами
Рис. 1: классический пример процесса с проблемами

Что не так на схеме 1:

  1. Нет фиксации цели проведения встречи на системном уровне по типу встречи - влияет на понимание исполнителя, что делать с клиентом и выясняется только в процессе диалога, также, влияет на прозрачность аналитики;
  2. Нет разделения процесса на дополнительные этапы, такие как: проведение самой встречи, показа и отправки КП - почему это важно, банально не отследить полную конверсию на каждом из этапов, не поставить KPI сотрудникам и т.д.;
  3. Ручные создания задач для проведения встреч - в идеале задачи должны создаваться автоматически по разным триггерам;
  4. Нет процесса подтверждения/напоминания клиенту о встрече - снижает конверсию по проведению встреч;
  5. Нет процесса подготовки ко встрече - важный момент, чтобы не терять время на самой встрече, на основании входящего запроса можно подобрать 2-3 доп. варианта;
  6. Нет чек-листа проведения встречи - облегчает сам процесс коммуникации и фиксации данных;
  7. Для онлайн встреч нет автоматизированных инструментов для фиксации встречи и ее транскрибации в осмысленный итог в CRM - инструменты снижают трудозатраты на ручную транскрибацию и фиксацию итогов встречи;
  8. Процесс показа никак не фиксируется в CRM системе - нет прозрачности процесса в передаче информации между разными исполнителями, нет планирования специалиста по показу;
  9. Отправка КП хаотична - нет централизованного подхода и инструментов для отправки КП клиенту.

Как может работать встреча как часть бизнес-процесса

Если перестать воспринимать встречу как «созвон или болтовню ни о чем», а начать воспринимать как этап процесса, логика становится простой.

1. Подготовка к встрече

Перед встречей должно быть понятно:

  • на каком этапе находится сделка;
  • зачем именно нужна эта встреча;
  • какие вопросы нужно закрыть;
  • какой результат ожидается.

Для сложных продаж это особенно критично.
Без подготовки встреча превращается в разговор «ни о чём».

В системе (CRM / календаре) у встречи должны быть:

  • тип встречи (первичная, презентация, согласование);
  • цель;
  • ожидаемый результат.

2. Проведение встречи

Во время встречи важно не «обсудить всё», а:

  • двигаться по цели, чек-листу;
  • фиксировать ключевые решения;
  • обозначать варианты и ограничения.

Не нужен многостраничный протокол.
Достаточно:

  • что решили;
  • какие варианты выбрали;
  • какие вопросы остались.

3. Фиксация результата

Это самый важный этап, который чаще всего отсутствует.

После встречи в системе должно появиться:

  • краткое резюме;
  • список задач;
  • сроки;
  • ответственные;
  • следующий этап сделки.

Если после встречи ничего не изменилось в CRM, значит, для бизнеса встречи как будто и не было.

4. Следующий шаг

Каждая встреча должна заканчиваться ответом на вопрос:
«Что дальше?»

Например:

  • подготовка КП;
  • доработка проекта;
  • согласование условий;
  • повторная встреча;
  • пауза с чётким дедлайном.

И этот шаг должен быть:

  • зафиксирован;
  • назначен;
  • проконтролирован.

Как автоматизировать встречи в CRM

CRM должна быть не календарём, а процессным инструментом.

Что важно автоматизировать:

  • связь встречи со сделкой;
  • тип встречи и её цель;
  • автоматическое создание задач до после встречи;
  • переход сделки на следующий этап;
  • напоминания и контроль сроков.

Например:

  • встреча проведена → автоматически создаётся задача «Подготовить КП»;
  • встреча без результата → сделка переводится в «Ожидание решения»;
  • нет активности после встречи → система напоминает менеджеру.

Как связать встречи с этапами воронки

Встреча должна быть логически встроена в воронку, а не жить отдельно.

Пример:

  1. Обработка заявки
  2. Назначение встречи
  3. Проведение встречи
  4. Подготовка КП
  5. Получение решения

В таком подходе встреча:

  • двигает сделку;
  • влияет на аналитику;
  • становится измеряемым этапом.
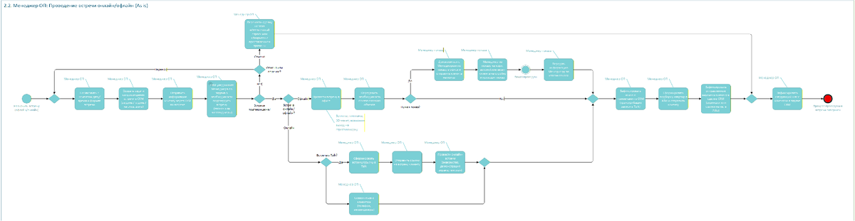
Рис. 2: как может выглядеть автоматизированный процесс
Рис. 2: как может выглядеть автоматизированный процесс

Как анализировать эффективность встреч

Когда встречи встроены в процесс, появляется нормальная аналитика.

Можно увидеть:

  • сколько встреч нужно до сделки;
  • на каком этапе встречи «обрываются»;
  • сколько встреч не дают следующего шага;
  • какие менеджеры проводят встречи эффективнее;
  • где клиенты чаще уходят в паузу;
  • B т.д.

Без этого встречи остаются «чёрной дырой» времени.

Главный вывод

В сложных продажах встреча — это не просто разговор и не запись в календаре.
Это
ключевой этап бизнес-процесса, у которого должен быть:

  • вход;
  • цель;
  • результат;
  • следующий шаг;
  • контроль.

Если встреча не меняет состояние сделки — она существует только формально, а не как часть бизнеса.