Найти в Дзене
Веб-студия 12ia

Разработка и продвижение сайта логистической компании «Международные контейнерные мультимодальные грузоперевозки».

Перейти на сайт О компании Ситуация на старте проекта Запрос заказчика Задача проекта Целевая аудитория ЗАО «Д2Д Логистика» оказывает полный спектр услуг по организации и таможенному оформлению перевозок коммерческих грузов, осуществляемых в различные страны мира по схеме «от двери до двери». Старый ресурс не отражал масштаб бизнеса и положение компании на рынке, структура сайта была запутанная, рассчитать стоимость услуг было невозможно, а дизайн сайта не отвечал современным стандартам. Он имел низкую конверсию в поисковой выдаче, а затраты на рекламу не окупались. разработать сайт с чёткой структурой, рассказать обо всех услугах, внедрить калькуляторы и сделать версию на английском языке. Разработать сайт для транспортно-логистической компании на двух языках для российских и зарубежных партнеров. Представить все услуги компании, отразить её опыт и экспертизу. Дать пользователям возможность самим рассчитать ставки фрахта. ориентация на сектор B2B. Крупный и средний биз
Оглавление
  • Заказчик: «Д2Д Логистика»
  • Сфера : Логистика
  • Регион : Россия, г. Новороссийск
  • Тип сайта: Многостраничный корпоративный сайт
  • CMS: WordPress
  • Сроки разработки: 1,5 месяца
  • Язык: Русский, английский

Перейти на сайт

О компании Ситуация на старте проекта Запрос заказчика Задача проекта Целевая аудитория

ЗАО «Д2Д Логистика» оказывает полный спектр услуг по организации и таможенному оформлению перевозок коммерческих грузов, осуществляемых в различные страны мира по схеме «от двери до двери».

Старый ресурс не отражал масштаб бизнеса и положение компании на рынке, структура сайта была запутанная, рассчитать стоимость услуг было невозможно, а дизайн сайта не отвечал современным стандартам. Он имел низкую конверсию в поисковой выдаче, а затраты на рекламу не окупались.

разработать сайт с чёткой структурой, рассказать обо всех услугах, внедрить калькуляторы и сделать версию на английском языке.

Разработать сайт для транспортно-логистической компании на двух языках для российских и зарубежных партнеров. Представить все услуги компании, отразить её опыт и экспертизу. Дать пользователям возможность самим рассчитать ставки фрахта.

ориентация на сектор B2B. Крупный и средний бизнес, ведущий торговлю с Китаем и другими странами через порт Новороссийск. Страны аудитории: Россия, Беларусь, Китай, Турция и др.

Этапы работы над проектом

Исследования

Изучение целевой аудитории, выявление её болевых точек: соблюдение сроков, точный расчет стоимости, сохранность груза и его страхование, помощь с таможенным оформлением, возможность получить полный спектр услуг, есть ли доставка по схеме «от двери до двери».

Анализ рынка и конкурентов – крупных компаний в нише грузоперевозок

5

дней

Проектирование сайта

Разработка структуры, включая навигацию, определение функционала, проработка юзабилити и пути пользователя, составление прототипа сайта

15

дней

Веб-дизайн

Подбор референсов, определение стилистики, создание дизайн-концепции и её воплощение в макетах веб-страниц

10

дней

Верстка

Верстка с адаптацией под экраны любых устройств, выбор и настройка CMS, техническая оптимизация и установление доступов

12

дней

Работа с семантикой

Поиск и отбор ключевых слов и выражений для каждой страницы, оптимальной частоты их употребления

3

дня

Наполнение сайта контентом с семантикой

Копирайтинг, размещение иллюстраций, оформление веб-страниц. Перелинковка

10

дней

Внутренняя СЕО-оптимизация и подключение сервисов обработки данныхсайта контентом с семантикой

Копирайтинг, размещение иллюстраций, оформление веб-страниц. Перелинковка

7

дней

Тестирование и запуск

Контрольная вычитка и тестирование сайта, финальное согласование, передача всех файлов и доступа к ресурсу

3

дня

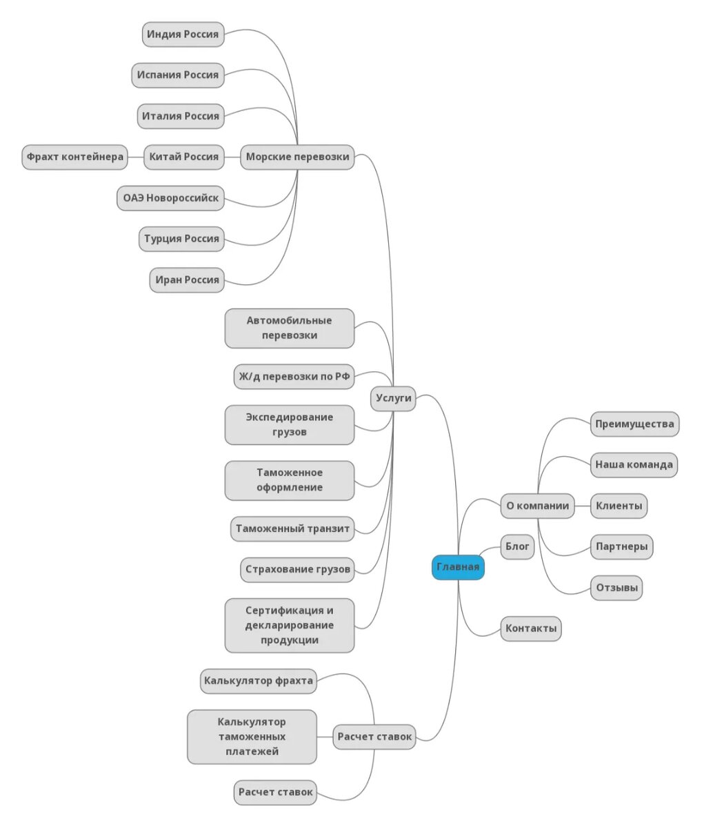
Задачи и решения

Разработать структуру сайта, отражающую деятельность компании

«Д2Д Логистика» занимается сразу разными видами грузоперевозок (морские, ж/д, автомобильные), включая мультимодальные перевозки, а также оказывает услуги по таможенному оформлению, экспедированию и страхованию грузов, помогает получить сертификаты задекларировать продукцию. Поэтому перед нами стояла задача создать чёткую и понятную структуру сайта, чтобы пользователь не запутался в обилии услуг. Каждой услуге мы посвятили отдельную страницу. Раздел о компании также разбили на несколько страниц.

Предоставить полную информацию пользователям: подробно рассказать о каждой услуге, маршруте, порте

Нами были составлены экспертные тексты об особенностях каждого способа перевозки грузов, о правилах транспортировки, процедуре прохождения таможенного контроля, наступлении страховых случаев, задачах экспедитора и т. п. Мы описали каждый порт для морских перевозок в Китае, Индии, Турции, ОАЭ, Испании и Италии. Подробно рассказали о маршрутах. Таким образом мы дали пользователям полезную информацию и продемонстрировали экспертность компании заказчика.

-2

Визуализировать географию присутствия и маршруты

На главной странице мы разместили карту с точками представительств в ключевых странах мира, а на страницах услуг – карты маршрутов в Новороссийск. Такое применение принципа наглядности облегчает восприятие информации и привлекает внимание.

Визуализировать географию присутствия и маршруты

На этапе брифования заказчика было решено дать возможность посетителям сайта самим рассчитывать затраты. Поэтому мы подготовили калькулятор фрахта для расчета стоимости в зависимости от порта отправления и типа контейнера. А также более сложный калькулятор с расчетом стоимости мультимодальной грузоперевозки контейнеров и калькулятор таможенных платежей.

Рассказать о преимуществах, выделить компанию среди конкурентов

После анализа деятельности компании мы смогли выделить её основные конкурентные преимущества.

Вызвать доверие пользователей и подчеркнуть надёжность компании

Нами были размещены несколько видов социальных доказательств:

  • сертификат гражданской ответственности и свидетельство на товарный знак
    фото команды с указанием должности, образования и опыта работы сотрудников
    отдельные страницы с логотипами клиентов и партнёров
    страница с рекомендательными письмами клиентов, с печатями и подписями руководителей
    все контакты, включая номер офиса, а также данные о компании

Наладить взаимодействие с пользователями

Чтобы установить контакт с потенциальными клиентами компании, мы внедрили такой функционал, как личный кабинет на сайте, удобные формы заявок и живой чат.

Создать современный дизайн

Мы отрисовали уникальный дизайн-макет, сдержанный, не отвлекающий от основной тематики сайта. Использовали традиционные для сферы логистики цвета: морской волны и жёлтый. Акцентный – красный. Шрифт выбрали легкочитаемый, без засечек.

Предусмотреть мобильные и планшетные версии

При вёрстке мы уделили большое внимание адаптации сайта подо все экраны. Он корректно отображается на любых устройствах.

Сделать версию сайта на английском языке

Поскольку «Д2Д Логистика» международная компания, было важно сделать сайт доступным для партнёров из других стран. Мы перевели тексты на английский язык.

Генерировать больше трафика и удерживать посетителей

Нам удалось улучшить позиции сайта в поисковой выдаче по ключевым словам. Для генерации трафика мы завели блог с тематическими статьями. Так мы охватили околоцелевые запросы. Количество отказов уменьшилось, пользователи стали больше времени проводить на сайте, глубина просмотров возросла.

Увеличить конверсию и поток клиентов компании

Соотношение просмотров и обращений через формы заявок изменилось в сторону увеличения заявок. Количество клиентов логистической компании возросло.

Результаты

Мы разработали качественный продукт, отвечающий всем требованиям заказчика. Сайт отражает масштаб бизнеса, интерфейс воспринимается логично и просто. Увеличился трафик на сайт, улучшились показатели поведения пользователей. Выросла узнаваемость бренда компании, укрепилось доверие к ней. Сайт стал эффективным инструментом продаж и средством коммуникации с потенциальными клиентами компании.

Сопровождение и реклама

В дальнейшем мы оказывали услуги по сопровождению и технической поддержке сайта. Писали статьи в блог, анализировали трафик, размещали внешние ссылки, составляли рекламные объявления для Директа и настраивали таргетированную рекламную кампанию.

Кейс SEO

D2D Логистика — морские перевозки

d2d-l.com • Продвижение: ноябрь 2023 — март 2025

1 197

ключевых слов
в продвижении

61

запрос
на 1 месте

499

в TOP-10
Яндекс

150

в TOP-10
Google

Было — ноябрь 2023

Ключевых слов28

С позициями (Яндекс)20

TOP-10 Яндекс11

TOP-10 Google2

Средняя позиция20.1

Стало — март 2025

Ключевых слов1 197

С позициями (Яндекс)958

TOP-10 Яндекс499

TOP-10 Google150

Средняя позиция17.6

Рост

Ключевых слов×42

Видимость Яндекс×48

TOP-10 Яндекс×45

TOP-10 Google×75

Средняя позиция+12%

Запрос Было Стало Рост д2д логистика — 1 NEW д2д логистика Новороссийск — 1 NEW ООО д2д логистика — 1 NEW Джебель Али Новороссийск маршрут — 1 NEW контейнерные грузоперевозки Индия Россия Новороссийск 73 11 +62 морские перевозки Индия Россия Новороссийск 64 9 +55 морские перевозки ОАЭ Россия Новороссийск 51 4 +47 морские перевозки Турция Россия 92 61 +31Рост позиций по оригинальным запросам
Яндекс Россия
Запрос Было Стало Рост морские грузоперевозки ОАЭ — Новороссийск — 1 NEW морские грузоперевозки Италия — Новороссийск — 1 NEW морские контейнерные перевозки Италия — Новороссийск — 1 NEW морские перевозки Китай Новороссийск — 1 NEW д2д логистика — 1 NEW грузы из Китая в Новороссийск — 1 NEW морские перевозки Испания Россия 49 10 +39 морские перевозки Турция Россия 40 5 +35 контейнерные грузоперевозки Индия Россия 42 16 +26Google Россия

Данные Topvisor • Регион: Россия • Яндекс + Google • Актуально на март 2025

Подробная статистика продвижения на Topvisor →

Читайте также

Сайт логистической компании: как показать сложные услуги просто — Разбираем, как сделать B2B-сайт понятным для клиентов.

Услуги: Разработка сайта · Продвижение сайта