Добавить в корзинуПозвонить
Найти в Дзене
Старые схемы...

Выключатель с задержкой на MC34063, MC33063.

Данную микросхему можно использовать не только по ее прямому назначению. На рисунке показана схема таймера, который включает светодиоды на заданное время после нажатия кнопки SW1. При первом включении начинается зарядка конденсатора C2 и включаются светодиоды. После того как напряжение на конденсаторе достигнет значения около 1,25В, светодиоды выключаются. При нажатии на кнопку происходит разряд конденсатора C2 и после ее отпускания начинается заряд конденсатора. При указанных номиналах элементов R2 и С2 время включения составляет около одной минуты. Схема испытывалась при токе нагрузки около 50мА. При большем токе нагрузки следует уменьшить сопротивление резистора R1. Значение сопротивления R1 подбирается таким образом, чтобы при включенной нагрузке напряжение на выводе 1 микросхемы, измеренное относительно минуса питания, было не более 0,6 – 1В. Микросхема выдерживает ток 1А.
Фото 1.
Фото 1.

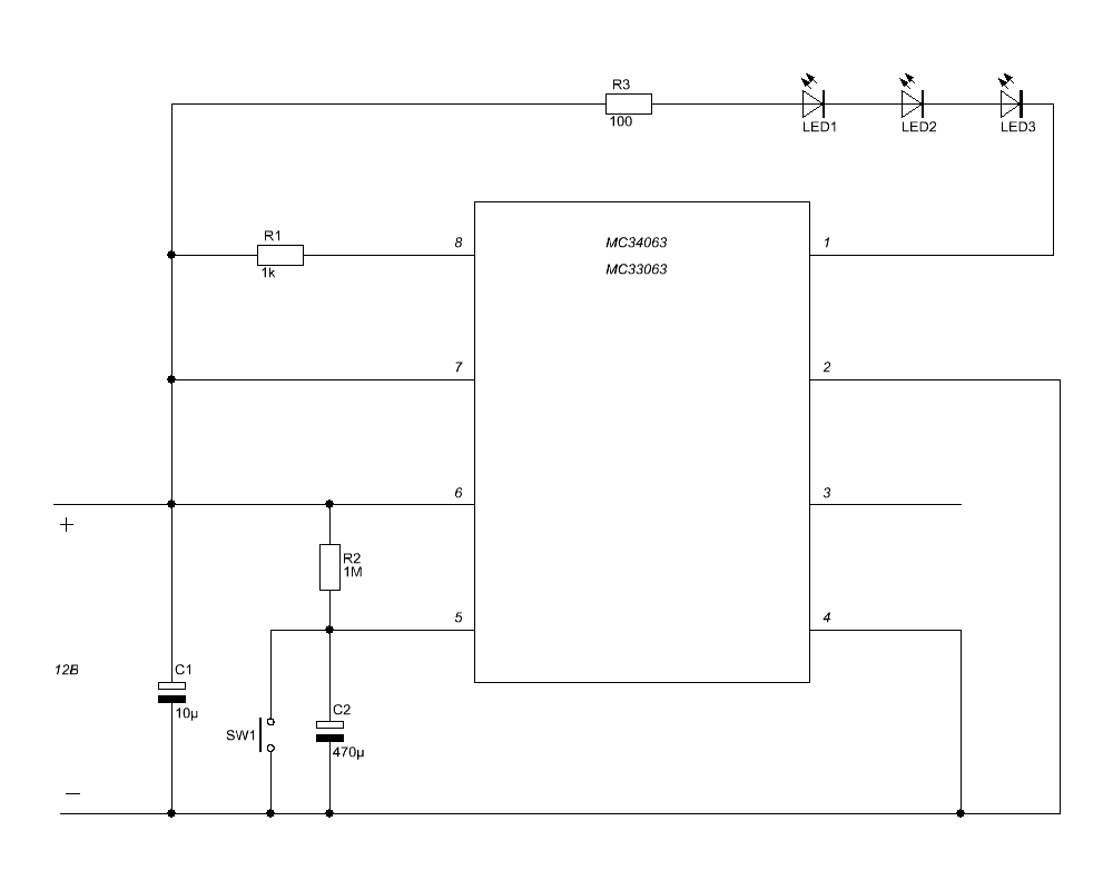
Данную микросхему можно использовать не только по ее прямому назначению.

Рисунок 1.
Рисунок 1.

На рисунке показана схема таймера, который включает светодиоды на заданное время после нажатия кнопки SW1. При первом включении начинается зарядка конденсатора C2 и включаются светодиоды. После того как напряжение на конденсаторе достигнет значения около 1,25В, светодиоды выключаются. При нажатии на кнопку происходит разряд конденсатора C2 и после ее отпускания начинается заряд конденсатора.

При указанных номиналах элементов R2 и С2 время включения составляет около одной минуты. Схема испытывалась при токе нагрузки около 50мА. При большем токе нагрузки следует уменьшить сопротивление резистора R1. Значение сопротивления R1 подбирается таким образом, чтобы при включенной нагрузке напряжение на выводе 1 микросхемы, измеренное относительно минуса питания, было не более 0,6 – 1В. Микросхема выдерживает ток 1А.