Добавить в корзинуПозвонить
Найти в Дзене

✍ Численные методы решения задачи аппроксимации и интерполяции 2025-26 уч год

Всем привет! 🖐🖐🖐 Данный материал предназначен:
✅ Для студентов 1 курса НГТУ им. Р.Е. Алексеева
✅ Только непрофильные специальности ~~~~~~~~~~~~~~~~~~~~~~~~~~~~~~~ 📢📢📢 Подборка Численные методы 2025-26 смотри здесь ~~~~~~~~~~~~~~~~~~~~~~~~~~~~~~~ Возникают вопросы? Смотри Введение в ЧМ: ~~~~~~~~~~~~~~~~~~~~~~~~~~~~~~ Возникают вопросы по работе в программах C++, Mathcad, MS Excel, OO Calc? Тогда смотри лекции по 1 семестру: ~~~~~~~~~~~~~~~~~~~~~~~~~~~~~ 🤗 Будет время - запишу все видео по лаб работе 🤗 ◽ метод наименьших квадратов
◽ метод неопределенных коэффициентов Далее разбираем как делать все эти методы для конкретной задачи по аналогии с вариантами для лабораторной работы 1) нажать левой кнопкой мыши на любую ячейку; в меню выбрать Вставка - Диаграмма - Диаграмма ХY - Только точки (первый вид этой диаграммы) - Готово 2) нажать правой кнопкой по заготовке графика - Диапазоны данных - Вкладка Ряды данных; нажать кнопку Добавить: Название - нажать кноп
Оглавление

Численные методы решения задачи аппроксимации и интерполяции 2025-26 уч год
Численные методы решения задачи аппроксимации и интерполяции 2025-26 уч год

Всем привет! 🖐🖐🖐

Данный материал предназначен:
✅ Для студентов 1 курса
НГТУ им. Р.Е. Алексеева
✅ Только
непрофильные специальности

~~~~~~~~~~~~~~~~~~~~~~~~~~~~~~~

📢📢📢 Подборка Численные методы 2025-26 смотри здесь

~~~~~~~~~~~~~~~~~~~~~~~~~~~~~~~

Возникают вопросы? Смотри Введение в ЧМ:

~~~~~~~~~~~~~~~~~~~~~~~~~~~~~~

Возникают вопросы по работе в программах C++, Mathcad, MS Excel, OO Calc? Тогда смотри лекции по 1 семестру:

~~~~~~~~~~~~~~~~~~~~~~~~~~~~~

🤗 Будет время - запишу все видео по лаб работе 🤗

📌 1 Теория - Численные методы решения задачи аппроксимации и интерполяции

◽ метод наименьших квадратов
◽ метод неопределенных коэффициентов

ТЕОРИЯ - ВИДЕО:

1 Теория Аппроксимация Интерполяция Метод наименьших квадратов МНК, неопределенных коэффициентов

ФОТО ЛЕКЦИЙ - теория, ручной счет:

Теория - Что тако задача аппроксимации и интерполяции
Теория - Что тако задача аппроксимации и интерполяции
Теория - Интерполяция
Теория - Интерполяция
Теория - Интерполяция
Теория - Интерполяция
Теория - Метод неопределенных коэффициентов - Интерполяция
Теория - Метод неопределенных коэффициентов - Интерполяция

Ручной счет из лекций - Метод неопределенных коэффициентов - Интерполяция: линейная, квадратичная, кусочно-линейная

Ручной счет из лекций - Метод неопределенных коэффициентов - Интерполяция
Ручной счет из лекций - Метод неопределенных коэффициентов - Интерполяция
Ручной счет из лекций - Метод неопределенных коэффициентов - Интерполяция
Ручной счет из лекций - Метод неопределенных коэффициентов - Интерполяция
Ручной счет из лекций - Метод неопределенных коэффициентов - Интерполяция
Ручной счет из лекций - Метод неопределенных коэффициентов - Интерполяция
Ручной счет из лекций - Метод неопределенных коэффициентов - Интерполяция
Ручной счет из лекций - Метод неопределенных коэффициентов - Интерполяция
Ручной счет из лекций - Метод неопределенных коэффициентов - Интерполяция
Ручной счет из лекций - Метод неопределенных коэффициентов - Интерполяция
Теория - Аппроксимация
Теория - Аппроксимация
Теория - Аппроксимация
Теория - Аппроксимация
Теория - Метод нименьших квадратов - Аппроксимация
Теория - Метод нименьших квадратов - Аппроксимация

Ручной счет из лекций - Метод наименьших квадратов - Аппроксимация: линейная, квадратичная

Ручной счет из лекций - Метод наименьших квадратов - Аппроксимация
Ручной счет из лекций - Метод наименьших квадратов - Аппроксимация
Ручной счет из лекций - Метод наименьших квадратов - Аппроксимация
Ручной счет из лекций - Метод наименьших квадратов - Аппроксимация
Ручной счет из лекций - Метод наименьших квадратов - Аппроксимация
Ручной счет из лекций - Метод наименьших квадратов - Аппроксимация
Ручной счет из лекций - Метод наименьших квадратов - Аппроксимация
Ручной счет из лекций - Метод наименьших квадратов - Аппроксимация
Ручной счет из лекций - Метод наименьших квадратов - Аппроксимация
Ручной счет из лекций - Метод наименьших квадратов - Аппроксимация

Далее разбираем как делать все эти методы для конкретной задачи по аналогии с вариантами для лабораторной работы
-19

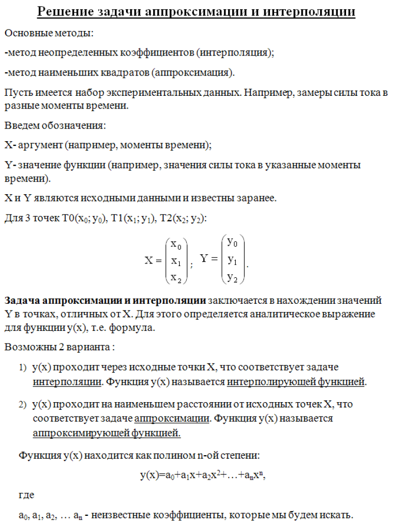
📌 2 Интерполяция

ИНТЕРПОЛЯЦИЯ Mathcad

Исходные точки Mathcad

-20

Кусочная интерполяция (степени 1, 3, 2) - метод неопределенных коэффициентов - Mathcad

-21

Кусочная интерполяция (степени 1, 3, 2) - метод Лагранжа - только Mathcad

-22

Интерполяция полиномом максимально высокой степени - метод неопределенных коэффициентов - Mathcad

-23

Значения интерполирующих функций в точке х=0.87 - Mathcad

-24

ИНТЕРПОЛЯЦИЯ OO Calc

Исходные точки OO Calc

-25

Как построить график в Calc:

1) нажать левой кнопкой мыши на любую ячейку; в меню выбрать Вставка - Диаграмма - Диаграмма ХY - Только точки (первый вид этой диаграммы) - Готово

2) нажать правой кнопкой по заготовке графика - Диапазоны данных - Вкладка Ряды данных; нажать кнопку Добавить:

Название - нажать кнопку Выберите диапазон данных справа от строки Диапазон для названия:

-26

нажать на ячейку с текстом Исходные точки, строка Название должна заполниться

Значения Х - опять нажать на кнопку Выберите диапазон данных, выделить мышкой все числа х

Значения Y - опять нажать на кнопку Выберите диапазон данных, выделить мышкой все числа y

Нажать ОК:

-27

Теперь нужно убрать соединяющие линии, если они остались.

Если вы уже вышли из графика (мышкой нажали на любую ячейку), то сначала надо зайти в график обратно: 2 раза нажать левой кнопкой мыши.

Нажать правой кнопкой мыши на любую точку построенного ряда - Формат рядов данных - Свойства линий - Стиль - выбрать Нет.

Кусочная интерполяция (степени 1, 3, 2) - метод неопределенных коэффициентов - OO Calc

Используем встроенные функции MMULT() и MINVERSE(), которые ранее использовали в лаб работе "Численные методы решения системы линейных уравнений". Описание как делать смотри в той лаб работе:

При построении таблиц значений функций f1234(x) и f456(x) берем шаг по х такой, чтобы в таблице на данном участке интерполяции получилось бы около 10 точек для построения графика: в моем примере второй участок интерполяции был от 0,2 до 0,7, т.о. длина участка = 0,7-0,2 = 0,5. Делим эту длину на 10 разбиений, получается шаг 0,05. На третьем участке шаг получился 0,04.

При построении своего графика ориентируйтесь по вашим участкам интерполяции - сколько участков интерполяции, столько и будет рядов данных + один ряд данных для исходных точек (его строим первым!!!)

В самом конце нужно построить график кусочной функции, записанной через IF().

В режиме чисел:

-28

В режиме формул:

-29

Весь лист расчетов в режиме чисел:

-30

Весь лист расчетов в режиме формул:

-31

Построение графика кусочной функции через IF() в режиме чисел:

При построении таблицы значений функции шаг выбирайте так, чтобы получилось около 20-25 точек. НО при этом проследите, чтобы линия f(х) шла строго через исходные точки, а не мимо них - из-за неудобного шага.

-32

Построение графика кусочной функции через IF() в режиме формул:

-33

Интерполяция полиномом максимально высокой степени - метод неопределенных коэффициентов - OO Calc

Все рассуждения по аналогии с кусочной интерполяцией в Calc, только промежуток один.

При построении таблицы значений функции шаг выбирайте так, чтобы получилось около 20-25 точек.

В режиме чисел:

-34

В режиме формул:

-35

ИНТЕРПОЛЯЦИЯ MS Excel - линия тренда

Исходные точки MS Excel

-36

Как построить график в Excel:

1) нажать левой кнопкой мыши на любую ячейку; в меню выбрать Вставка - Диаграмма - Точечная - Точечная диаграмма с маркерами

-37

2) по заготовке графика нажать правой кнопкой мыши, нажать Выбрать данные, нажать кнопку Добавить. Появится окошко для заполнения данных ряда.

Имя - выбрать мышкой ячейку А1, в которой написано "Исходные точки"

Значения Х - выделить мышкой числа х от всех точек

Значения Y - стереть стандартную надпись, выделить мышкой числа у от всех точек

-38

Нажать ОК, ОК.

Если что-то не получилось, то попробуйте еще раз, внимательно!

Интерполяция - кусочная интерполяция (степени 1, 3, 2) - линия тренда - MS Excel

-39

Как построить график в Excel с линией тренда:

1) Точки строятся так же, как мы строили исходные точки в Excel.

НО! Нужно построить не все точки сразу, а три ряда данных:

  • первый участок для линейной функции - 2 точки Т0-Т1
  • второй участок для кубической функции - 4 точки Т1-Т2-Т3-Т4
  • третий участок для квадратичной функции - 3 точки Т4-Т5-Т6

Имя ряда - мышкой выделять соответствующие названия точек.

2) Добавляем линии тренда - для каждого построенного участка точек своя линия тренда.

  • нажать правой кнопкой мыши на любую точку ряда
  • выбрать Добавить линию тренда
  • в параметрах линии тренда выбрать Линейная или Полиномиальная и выбрать нужную степень
  • внизу поставить галку Показывать уравнение на диаграмме

Интерполяция полиномом максимально высокой степени - линия тренда - MS Excel

-40

📌 3 Аппроксимация

АППРОКСИМАЦИЯ Mathcad

Исходные точки Mathcad

-41

Линейная аппроксимация - метод наименьших квадратов - Mathcad

-42

Квадратичная аппроксимация - метод наименьших квадратов - Mathcad

-43

Аппроксимация полиномом 5 степени - метод наименьших квадратов - Mathcad

-44

Значения аппроксимирующих функций в точке х=0.87 - Mathcad

-45

АППРОКСИМАЦИЯ OO Calc

Линейная аппроксимация - метод наименьших квадратов - OO Calc

В режиме чисел:

-46
-47

В режиме формул:

-48
-49

Квадратичная аппроксимация - метод наименьших квадратов - OO Calc

В режиме чисел:

-50
-51

В режиме формул:

-52
-53

Аппроксимация полиномом 5 степени - метод наименьших квадратов - OO Calc

В режиме чисел:

-54
-55

В режиме формул:

-56
-57

АППРОКСИМАЦИЯ MS Excel - линия тренда

Линейная аппроксимация - линия тренда - MS Excel

-58

Квадратичная аппроксимация - линия тренда - MS Excel

-59

Аппроксимация полиномом 5 степени - линия тренда - MS Excel

-60

📝 Задание на Лабораторную работу

📝 Задание на Контрольную работу

-61
-62
-63
-64
-65
-66

⚜⚜⚜⚜⚜⚜⚜⚜⚜⚜⚜⚜⚜⚜⚜⚜⚜⚜⚜⚜⚜⚜⚜⚜⚜⚜⚜⚜⚜

✅ Оглавление:

✔ Подборка Численные методы 2025-26 здесь

✍ Введение в ЧМ Лекции 2 семестр здесь

✍ Лабораторная работа ЧМ решения определенного интеграла здесь
✍ Лабораторная работа ЧМ решения обыкновенного дифференциального уравнения 2 порядка (задача Коши)
здесь
✍ Лабораторная работа ЧМ
решения нелинейного уравнения здесь
✍ Лабораторная работа ЧМ решения системы линейных уравнений
здесь
✍ Лабораторная работа ЧМ аппроксимации и интерполяции
здесь

✍ РГР для ТМЭН, ПЭ здесь
✍ Что будет на экзамене или зачете 2 семестр
здесь

👉 Информатика НГТУ им. Р.Е.Алексеева здесь

🧭 Путеводитель по каналу Подслушано по Математике здесь