Найти в Дзене
С БМВ по Жизни....

Гидродинамические подшипники скольжения

В автомобильных двигателях гидродинамические подшипники скольжения представлены в коленчатом вале и распредвалах. Что такое гидродинамический подшипник скольжения объясняется в этом учебном ролике.
Из этого, учебного, фильма мы узнали, что гидродинамические подшипники скольжения довольно прочные узлы и способны выдерживать ударные и вибрационные нагрузки. Так же в таких подшипниках, при работе, валы НЕ ДОЛЖНЫ соприкасаться со ВКЛАДЫШАМИ. Их должна разделять плёнка из рабочей жидкости - моторного масла. Для подшипников разных размеров и условий работы условия, при которых это происходит, тоже разные. НО!!!! Единственным и неизменным остаётся одно при соблюдении нужных условий эксплуатации таких подшипников ВАЛ никогда не будет СОПРИКАСАТЬСЯ со вкладышами. Поэтому если вы услышите от каких-то горе-мастеров, что у вас в моторе плохие вкладыши или прочие разговоры на эту тему, то можете сразу бежать от туда. Ни конструкция, ни материалы вкладышей практически не изменились с момента и

В автомобильных двигателях гидродинамические подшипники скольжения представлены в коленчатом вале и распредвалах. Что такое гидродинамический подшипник скольжения объясняется в этом учебном ролике.

Из этого, учебного, фильма мы узнали, что гидродинамические подшипники скольжения довольно прочные узлы и способны выдерживать ударные и вибрационные нагрузки. Так же в таких подшипниках, при работе, валы НЕ ДОЛЖНЫ соприкасаться со ВКЛАДЫШАМИ. Их должна разделять плёнка из рабочей жидкости - моторного масла. Для подшипников разных размеров и условий работы условия, при которых это происходит, тоже разные.

НО!!!! Единственным и неизменным остаётся одно при соблюдении нужных условий эксплуатации таких подшипников ВАЛ никогда не будет СОПРИКАСАТЬСЯ со вкладышами. Поэтому если вы услышите от каких-то горе-мастеров, что у вас в моторе плохие вкладыши или прочие разговоры на эту тему, то можете сразу бежать от туда. Ни конструкция, ни материалы вкладышей практически не изменились с момента их изобретения. И даже через 140 лет алюминиево-оловянные сплавы баббита способны выдерживать огромные нагрузки которые и не снились подавляющему большинству серийных автомобилей. А причиной ЛЮБОЙ поломки такого подшипника является не выполнение условий для создания жидкостного трения в данном подшипнике.

На форуме БМВклуб создалась целая секта свидетелей заговора концерна БМВ ( и прочих) которые ставят на автомобили "слабые" вкладыши. Возглавляет эту секту довольно хороший слесарь из Калининграда Алексей. Но вот одна незадача. У Алексея большой опыт в работе с моторами БМВ, но совсем отсутствуют знания по физике. И он этого ни разу не скрывал, что про физику слышал, что в школе есть предмет такой. Но зато он с лёгкостью делает выводы о "слабых" вкладышах . И совсем не находит ответа на вопрос, почему на одних и тех же вкладышах одни моторы ездят до 1 000 000 км, а другие моторы умирают через 100-150 тыс км пробега. Естественно никаких, научных, выводов они слушать и не хотят, а просто переходят на оскорбления и прочий срач.

При чём тут вязкость..... ?

Когда инженеры проектируют двигатели, то они используют некии формулы, знания накопленные ранее. Вполне естественно, что для расчёта подшипников скольжения тоже есть формулы. Именно такую формулу мы рассмотрим ниже.

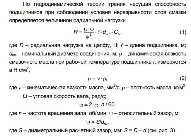
Формула для рсчёта максимальной нагрузки на подшипник.
Формула для рсчёта максимальной нагрузки на подшипник.

Формула для вычисления максимально возможной нагрузки на цапфу - R. В переводе на понятный язык, мы вычисляем максимальную силу с которой газы в цилиндре будут давить на поршень , а он в свою очередь через шатун на коленвал, при условии, что сплошная плёнка в подшипниках не разорвётся. То есть используя эту формулу, инженеры подбирают параметры самого подшипника( диаметр, ширина) и параметры рабочей жидкости - моторного масла.

Исходя из данного уравнения можно сделать следующий вывод. Максимальная нагрузка на подшипник прямо пропорциональна:

динамической вязкости масла,

угловой скорости вала(оборотам двигателя),

длине подшипника

диаметру вала.

То есть . Увеличивая данные параметры подшипника скольжения, мы сможем УВЕЛИЧИТЬ максимальную нагрузку на поршень без потери жидкостного трения в подшипнике. А значит наш мотор может выдать бОльшую мощность.

Максимальная нагрузка обратно пропорциональна

величине зазора в подшипнике.

Причём не просто величине зазора, а величине в квадрате. То есть, если зазор увеличивается вдвое, то максимальная нагрузка (при остальных равных параметрах) уменьшается в 4 !!! раза . Чтобы было наглядно. Если изначальный зазор во вкладышах 0.04мм с течением времени увеличится до 0.08мм, то такой подшипник сможет безболезненно переварить нагрузку в ЧЕТЫРЕ раза меньше чем это было вначале.
Подведём некоторые, итоги по данной формуле приблизив их к реальной жизни.

1. Из формулы видно, что нагрузка, которую может "переварить" ваш двигатель без ущерба для своего здоровья, напрямую зависит от ВЯЗКОСТИ той жидкости которую вы туда нальёте. Возьмём два продукта. У одного вязкость заявленная производителем будет 10 единиц, а у другого 14 единиц. Это значит, что на втором масле ваш мотор способен выдержать нагрузку на 40% больше чем на первом. Соответственно бывают ситуации, когда либо производитель завышает параметры, либо в процессе эксплуатации в силу разного рода причин вязкость масла падает до 9 единиц ( а у некоторых масел она такая у новых) . Соответственно ваш двигатель становится уязвим для нагрузок всё больше. И вы имеете очень хорошие шансы, в основном на трассе в дальнем путешествии , остаться на дороге без двигателя. ( почему именно на трассе будет дальше).

2. Из формулы следует, что максимальная нагрузка очень сильно снижается при увеличении зазора в подшипниках коленвала и распредвала. Как известно этот зазор увеличивается с пробегом авто. Особенно если в нём использовалась жидкость с низкой вязкостью и тяжёлыми условиями эксплуатации.

Соответственно чтобы хоть как-то нивелировать увеличение зазора и снижение максимальной нагрузки, мы должны залить в этот мотор рабочую жидкость с БОЛЬШЕЙ вязкостью. Поэтому в американских автомобильных журналах как и у нас во времена СССР рекомендовалось увеличивать вязкость моторного масла по мере увеличения пробега автомобиля.. Хотя сейчас со всех сторон можно услышать мнение "экспердов" , что нельзя этого делать. Если вы услышали такое, то можете смело отключать этого "эксперта". Я вам не сам придумал, а анализирую формулу для расчёта гидродинамического подшипника , обосновал почему это жизненно важно делать.