Добавить в корзинуПозвонить
Найти в Дзене
Изучаю с НОЛЯ.

Усилитель для динамического микрофона

Для студийного или обычного динамического микрофона нужен специальный
предусилитель, так как большинство современной аудиотехники
предназначены для работы совместно с электретными микрофонами.
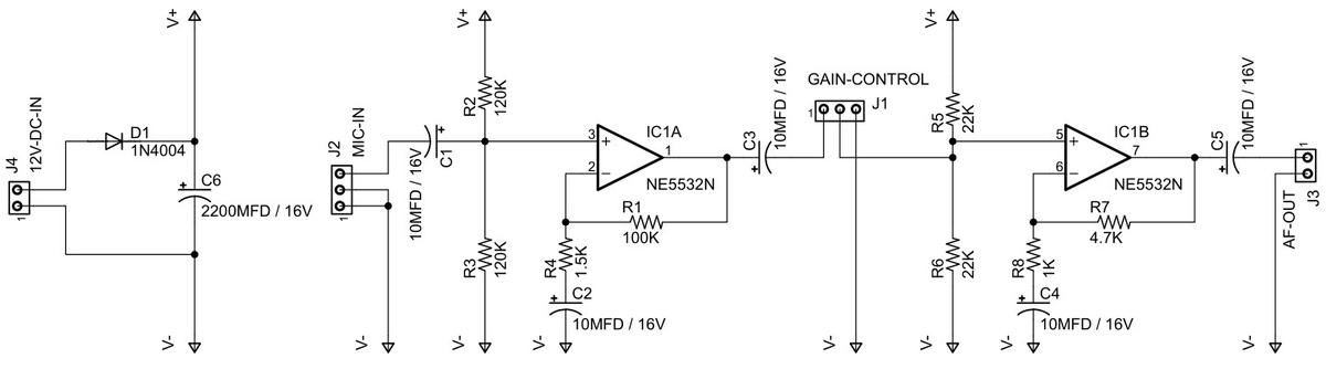
Предусилитель по этой схеме собирается на базе популярной микросхемы
ne5532 — двойной операционный усилитель с низким уровнем шума. В общем
этот предварительный усилитель сконструирован специально для усиления
сигнала с профессиональных 600 Омных микрофонов. Усилитель состоит из двух каскадов усиления: 36 дБ и 16 дБ. Регулятор
уровня усиления предусилителя установлен между этими двумя каскадами и
такое разделение позволяет уменьшить шумы в выходном сигнале. После сборки проводилось тестирование предусилителя с несколькими 600 Ом
микрофонами совместно с фирменным УМЗЧ Marantz. По результатам, УНЧ
отлично звучит со всеми микрофонами. Чтобы получить ещё более
качественные результаты по шумам и искажениям, используйте этот
предварительный усилитель с 12 В аккумулятором (потребление тока в

Для студийного или обычного динамического микрофона нужен специальный
предусилитель, так как большинство современной аудиотехники
предназначены для работы совместно с электретными микрофонами.
Предусилитель по этой схеме собирается на базе популярной микросхемы
ne5532 — двойной операционный усилитель с низким уровнем шума. В общем
этот предварительный усилитель сконструирован специально для усиления
сигнала с профессиональных 600 Омных микрофонов.

Схема принципиальная УНЧ

-2

Усилитель состоит из двух каскадов усиления: 36 дБ и 16 дБ. Регулятор
уровня усиления предусилителя установлен между этими двумя каскадами и
такое разделение позволяет уменьшить шумы в выходном сигнале.

-3

После сборки проводилось тестирование предусилителя с несколькими 600 Ом
микрофонами совместно с фирменным УМЗЧ Marantz. По результатам, УНЧ
отлично звучит со всеми микрофонами. Чтобы получить ещё более
качественные результаты по шумам и искажениям, используйте этот
предварительный усилитель с 12 В аккумулятором (потребление тока всего
пару миллиампер) и хорошими экранированными проводами для входа и
выхода.

-4

Схема и рисунок печатной платы преампа для микрофона доступны для скачивания всем пользователям — ссылка на файл.

🔔 Поделитесь мнением после просмотра!👍

Поставьте лайк и поделитесь с друзьями – это будет огромной поддержкой!
Ваша активность помогает каналу развиваться. Это несложно для вас, но приятно для меня! 💪

💌 По вопросам сотрудничества и рекламы: Fetch74@mail.ru

🎥 Не забывайте подписаться на канал: @Gerich174 – тут много интересного! 📲

💰 Если хотите поддержать развитие канала:

💳 Донат: https://yoomoney.ru/to/4100117056657007
🔧 Ваш вклад помогает улучшать контент!

👨‍👧‍👦 Канал для своих и для тех, кто в теме!

Подписывайтесь и становитесь частью моей маленькой, но дружной аудитории! 😎