Добавить в корзинуПозвонить
Найти в Дзене
Изучаю с НОЛЯ.

Схема усилителя звука с предусилителем, блоком питания и реле защиты АС

Хотим представить новую конструкцию усилителя, который содержит в
себе не только саму микросхему УМЗЧ (чем часто и ограничиваются при
сборке простых УНЧ) — но и предусилитель, блок реле коммутации АС и
качественный блок питания. Этот усилитель мощностью 22 Ватта на канал —
чего с головой хватает для небольшой комнаты (да и не только небольшой,
всё-же почти пол сотни ватт). Лицевую панель корпуса проектировали в
программе FrontDesign. Сам корпус пластиковый, черный, с вентиляционными
отверстиями. Дорожки печатной платы были нарисованы толщиной 1,2 мм.
Отверстия для элементов — сверлом 1 мм. Блок питания стандартный, на
сетевом трансформаторе. Трансформатор с мощностью примерно 100 Вт. Мощность, потребляемая от
сети в режиме максимальной громкости усилителя — 70 Вт. Мощность в
режиме standby и mute это 5 Вт. Сначала планировалось экранировать
трансформатор, но гула переменного тока даже при максимальном положении
РГ совсем нет. Скорее всего это влияние заземления сердечника
Оглавление

Хотим представить новую конструкцию усилителя, который содержит в
себе не только саму микросхему УМЗЧ (чем часто и ограничиваются при
сборке простых УНЧ) — но и предусилитель, блок реле коммутации АС и
качественный блок питания. Этот усилитель мощностью 22 Ватта на канал —
чего с головой хватает для небольшой комнаты (да и не только небольшой,
всё-же почти пол сотни ватт). Лицевую панель корпуса проектировали в
программе FrontDesign. Сам корпус пластиковый, черный, с вентиляционными
отверстиями. Дорожки печатной платы были нарисованы толщиной 1,2 мм.
Отверстия для элементов — сверлом 1 мм. Блок питания стандартный, на
сетевом трансформаторе.

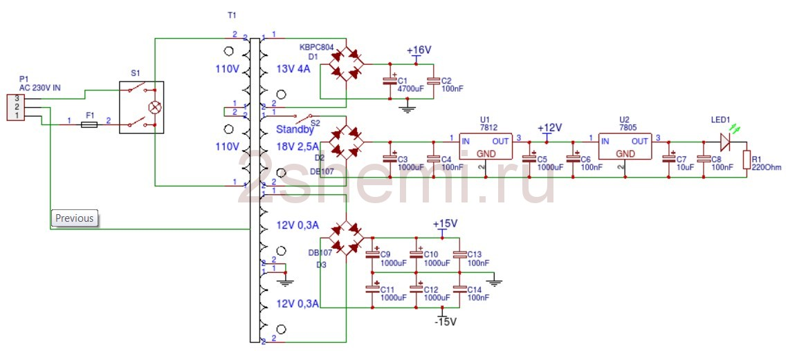
Схема блока питания и выпрямителя

-2

Трансформатор с мощностью примерно 100 Вт. Мощность, потребляемая от
сети в режиме максимальной громкости усилителя — 70 Вт. Мощность в
режиме standby и mute это 5 Вт. Сначала планировалось экранировать
трансформатор, но гула переменного тока даже при максимальном положении
РГ совсем нет. Скорее всего это влияние заземления сердечника
трансформатора.

Схема входного предусилителя

-3

Предусилитель построен на дешёвой и распространённой микросхеме
TL072. Это операционный усилитель. Потенциометрами R1 и R2 регулируется
коэффициент усиления каждого канала (для баланса).

Схема усилители мощности ЗЧ

-4

Выходной усилитель мощности построен на также дешёвой микросхеме
TDA1552Q и особенностей не имеет, о ней уже написаны целые повести.

Схема задержки включения динамиков

-5

Система задержки включения динамиков обязательна, поскольку при
включении усилителя будет слышен щелчок в колонках. Уменьшая емкость
конденсатора C1 или уменьшая сопротивление резистора R1 можно уменьшить
время включения реле. При таком подборе элементов время включения реле
составляет 7 секунд.

-6

В качестве АС используются колонки 25 Вт 4 Ома. Усилитель отлично
подходит для озвучивания комнаты. Так как оборудования для измерения
искажений и реальной АЧХ нет (а у кого оно есть?) то о качестве звука
приходится судить на слух. Оно устраивает на 100%

-7
-8

🔔 Поделитесь мнением после просмотра!👍

Поставьте лайк и поделитесь с друзьями – это будет огромной поддержкой!
Ваша активность помогает каналу развиваться. Это несложно для вас, но приятно для меня! 💪

💌 По вопросам сотрудничества и рекламы: Fetch74@mail.ru

🎥 Не забывайте подписаться на канал: @Gerich174 – тут много интересного! 📲

💰 Если хотите поддержать развитие канала:

💳 Донат: https://yoomoney.ru/to/4100117056657007
🔧 Ваш вклад помогает улучшать контент!

👨‍👧‍👦 Канал для своих и для тех, кто в теме!

Подписывайтесь и становитесь частью моей маленькой, но дружной аудитории! 😎