Найти в Дзене
Мнение людей о кино

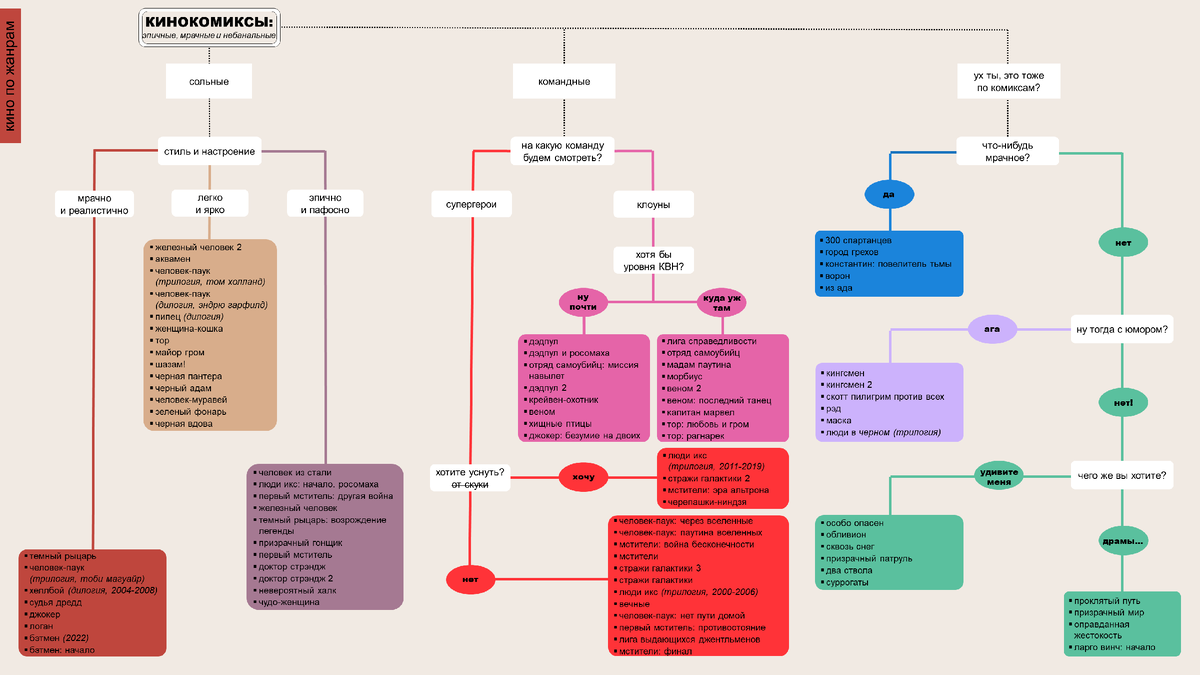
Подборка кинокомиксов. Схема выбора из 100 лучших фильмов

Любовные помидоры к кинокомиксам уже давно завяли, поэтому здесь никакой жалости, даже было желание сделать отдельную группу "откровенно плохого и халтурного кино"... В общем, делюсь подборкой кинокомиксов с блок-схемой, иди по настроению и надеюсь найдешь что-нибудь интересное для просмотра. Выбирай, сохраняй картинку, делись с друзьями и пиши в комментариях - что в итоге выпало и зашел ли фильм?

Любовные помидоры к кинокомиксам уже давно завяли, поэтому здесь никакой жалости, даже было желание сделать отдельную группу "откровенно плохого и халтурного кино"...

В общем, делюсь подборкой кинокомиксов с блок-схемой, иди по настроению и надеюсь найдешь что-нибудь интересное для просмотра.

Выбирай, сохраняй картинку, делись с друзьями и пиши в комментариях - что в итоге выпало и зашел ли фильм?