Найти в Дзене
Hi-Tech Mail

Реликтовый ген лягушек заживляет раны у млекопитающих: доказано учеными

Российские ученые обнаружили, что древний ген амфибий ag1 способен ускорять заживление кожных ран у млекопитающих. Эксперимент показал: если перенести этот ген в геном мышей, их раны затягиваются быстрее, а в тканях активируются молекулярные механизмы регенерации. Работа была выполнена исследователями из Института биоорганической химии имени М.М. Шемякина и Ю.А. Овчинникова РАН совместно с учеными РНИМУ имени Н.И. Пирогова. Результаты исследования опубликованы в журнале Frontiers in Cell and Developmental Biology. Ученые изучали ген ag1, который регулирует регенерацию у амфибий. В процессе эволюции млекопитающие его утратили, что считается одной из причин их ограниченной способности к восстановлению тканей. Рыбы и земноводные могут не только заживлять раны без рубцов, но и восстанавливать утраченные конечности, тогда как у млекопитающих повреждения обычно сопровождаются образованием шрамов. Чтобы проверить влияние гена, исследователи создали трансгенную линию мышей с активируемой экспр
Оглавление

Российские ученые обнаружили, что древний ген амфибий ag1 способен ускорять заживление кожных ран у млекопитающих. Эксперимент показал: если перенести этот ген в геном мышей, их раны затягиваются быстрее, а в тканях активируются молекулярные механизмы регенерации.

Работа была выполнена исследователями из Института биоорганической химии имени М.М. Шемякина и Ю.А. Овчинникова РАН совместно с учеными РНИМУ имени Н.И. Пирогова. Результаты исследования опубликованы в журнале Frontiers in Cell and Developmental Biology.

Ученые изучали ген ag1, который регулирует регенерацию у амфибий. В процессе эволюции млекопитающие его утратили, что считается одной из причин их ограниченной способности к восстановлению тканей. Рыбы и земноводные могут не только заживлять раны без рубцов, но и восстанавливать утраченные конечности, тогда как у млекопитающих повреждения обычно сопровождаются образованием шрамов.

Чтобы проверить влияние гена, исследователи создали трансгенную линию мышей с активируемой экспрессией ag1 гладкой шпорцевой лягушки Xenopus laevis. Эксперименты показали, что при активации этого гена кожные раны у животных закрывались примерно на 20% быстрее, чем у обычных мышей.

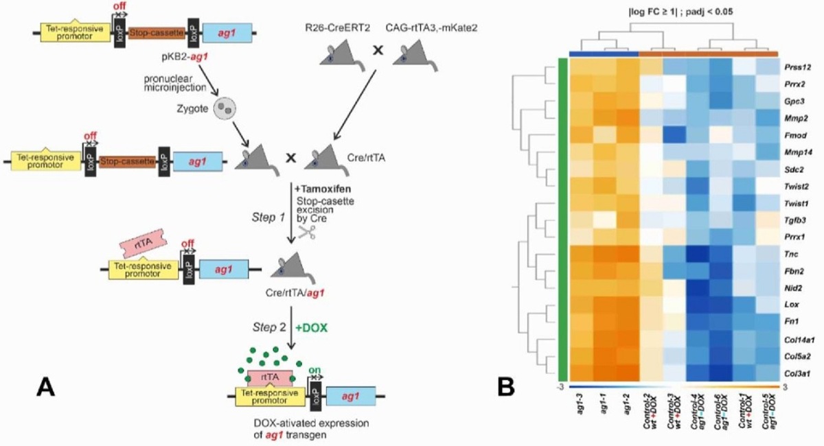
   Создание ag1-трансгенных мышей и активация генов, характерных для эмбриональной программы бесшрамового заживления кожи. (A) Схема создания трансгенной линии мышей и индукции у этих мышей экспрессии гена ag1 шпорцевой лягушки Xenopus laevis. (B) Тепловая карта, показывающая активацию набора генов, специфичных для бесшрамового заживления кожи у эмбрионов мышей, при заживлении кожных ран у взрослых мышей трансгенной линии с авктивированным геном ag1
Создание ag1-трансгенных мышей и активация генов, характерных для эмбриональной программы бесшрамового заживления кожи. (A) Схема создания трансгенной линии мышей и индукции у этих мышей экспрессии гена ag1 шпорцевой лягушки Xenopus laevis. (B) Тепловая карта, показывающая активацию набора генов, специфичных для бесшрамового заживления кожи у эмбрионов мышей, при заживлении кожных ран у взрослых мышей трансгенной линии с авктивированным геном ag1

Гибридная программа заживления

Анализ активности генов показал, что ag1 запускает целый набор молекулярных сигналов, характерных для безрубцового заживления. Среди них — гены, связанные с формированием коллагена III, TGF-β3, Prrx1/2 и Tenascin-C, которые обычно активны при регенерации тканей у амфибий или у эмбрионов млекопитающих.

При этом полностью «амфибийного» восстановления у взрослых мышей не происходило. Вместе с регенеративными процессами продолжали работать и механизмы, формирующие рубцовую ткань. Это позволило ученым предположить, что в организме возникла гибридная программа заживления, сочетающая регенерацию и фиброз.

По мнению исследователей, результаты показывают: даже гены, утраченные сотни миллионов лет назад, могут оставаться совместимыми с молекулярными сетями млекопитающих. Это открывает перспективы для разработки новых подходов в регенеративной медицине и лечения хронических ран.

Интересные факты из смежных исследований

   Редкая лягушка-альбинос
Редкая лягушка-альбинос

У амфибий и рыб способность к регенерации намного выше, чем у млекопитающих: они могут восстанавливать конечности, плавники и другие ткани практически без образования рубцов.

У млекопитающих похожие механизмы наблюдаются только на ранних стадиях развития — например, у эмбрионов раны заживают почти без шрамов.

В других исследованиях ученые показали, что активация древних генетических механизмов может восстанавливать ткани у мышей, включая хрящи и нервные окончания.

Белки-регуляторы роста, такие как факторы роста фибробластов, играют ключевую роль в процессах регенерации и заживления тканей у позвоночных.

Недавно мы рассказали, как лягушки и осы независимо друг от друга выработали ядовитую защиту от хищников.