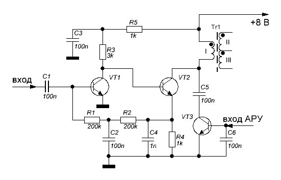
Решил я собрать простой приемник из имеющихся у меня блочков. Есть готовые ПДФ, два кольцевых смесителя, ГПД, опорный генератор, УНЧ, а вот готового УПЧ не нашлось. Вот я попробовал сделать простой УПЧ с АРУ. Требования к нему были простые: Кус не менее 100 в диапазоне 4 - 10 МГц, выход трансформаторный, для подключения кольцевого смесителя. За основу взял общеизвестный усилитель с непосредственными связями. Отрицательная связь по постоянному току с эмиттера VT2 в цепь базы VT1 стабилизирует режимы транзисторов. Конденсатор C4 осуществляет частотную коррекцию, поднимая усиление на высокочастотном участке рабочего диапазона. Нагрузкой первого каскада является резистор R3, а второго - первичная обмотка фазовращающего трансформатора балансного смесителя. Возник вопрос о схеме системы АРУ. Не люблю я менять режимы транзисторов по постоянному току, лучше регулировать ООС. Но я уже знал, что в этой схеме изменении ООС позволяет регулировать сигнал в диапазоне 15 - 20 дБ, а этого было мало.
Узелки на память. Простой УПЧ длясупергеродина с кварцевым фильтром.
14 марта14 мар
372
1 мин
