Найти в Дзене

Еще одна жизнь «Веги-106». БП и фонокорректор

Начать проект по доработке этого проигрывателя меня в большей степени подвигла ностальгия и нехватка средств на приобретение чего-то лучшего. До этого у меня был опыт ремонта и прослушивания куда более качественных LP-проигрывателей зарубежного производства вкупе с хорошими головками звукоснимателей и фонокорректорами. Плюс к этому когда-то сам я владел проигрывателем Technics SL-Q2 с весьма неплохой головкой от Ortofon. Поэтому в начале проекта особых иллюзий по поводу звучания «Веги» я не питал. Потенциал этого проигрывателя мне был известен, т.к. ранее я уже ремонтировал аналогичные модели на основе ЭПУ G-602 («Вега-106-стерео», «Вега-108-стерео», «Вега-109-стерео», «Вега-ЭП-110-стерео»). Задача была получить простой, надежный и недорогой аппарат, чтобы иногда послушать старенькие пластинки фирмы «Мелодия» без претензий на качество. Свои общие соображения по доработке я написал в первой части этого цикла статей, ссылка на которую будет в конце. После доработки проигрыватель выглядит

Начать проект по доработке этого проигрывателя меня в большей степени подвигла ностальгия и нехватка средств на приобретение чего-то лучшего. До этого у меня был опыт ремонта и прослушивания куда более качественных LP-проигрывателей зарубежного производства вкупе с хорошими головками звукоснимателей и фонокорректорами. Плюс к этому когда-то сам я владел проигрывателем Technics SL-Q2 с весьма неплохой головкой от Ortofon. Поэтому в начале проекта особых иллюзий по поводу звучания «Веги» я не питал. Потенциал этого проигрывателя мне был известен, т.к. ранее я уже ремонтировал аналогичные модели на основе ЭПУ G-602 («Вега-106-стерео», «Вега-108-стерео», «Вега-109-стерео», «Вега-ЭП-110-стерео»). Задача была получить простой, надежный и недорогой аппарат, чтобы иногда послушать старенькие пластинки фирмы «Мелодия» без претензий на качество. Свои общие соображения по доработке я написал в первой части этого цикла статей, ссылка на которую будет в конце. После доработки проигрыватель выглядит так.

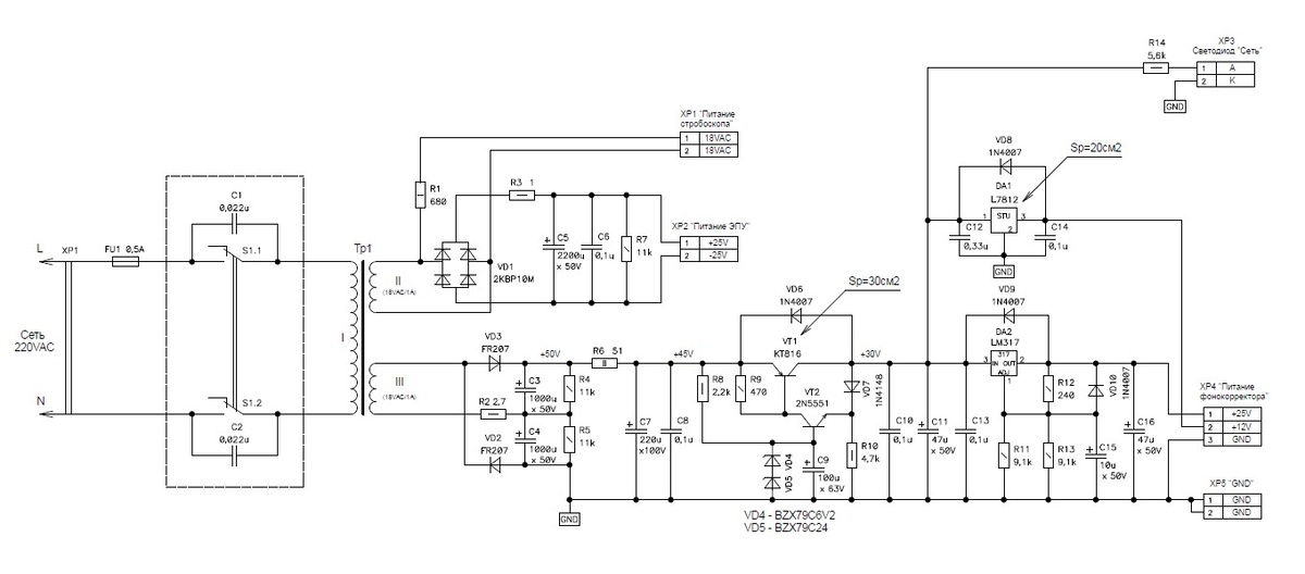
В этой части я расскажу о доработке фонокорректора и создании нового блока питания (БП). Блок питания, несмотря на рекомендации в различных источниках по вынесению его в отдельный корпус, размещен на месте штатного БП. Для снижения его влияния на сигнальный тракт, он выполнен на основе стандартного тороидального трансформатора с двумя вторичными обмотками с напряжением 18В, рассчитанными на ток 1А.

-2

Напряжение первой вторичной обмотки подается на мостовой выпрямитель с емкостным фильтром, на выходе которого формируется напряжение питания ЭПУ величиной 25В. Зачем он нужен, ведь ЭПУ G-602 питается от переменного напряжения? Питание ЭПУ постоянным током позволяет снизить помехи на сигнальные цепи от цепей переменного тока. Все цепи переменного тока оказываются максимально отдалены от сигнальный цепей. От этой же обмотки питается светодиодный стробоскоп. Резистор R1 не только ограничивает ток через него, но и служит защитой этой цепи от КЗ.

Напряжение второй вторичной обмотки подается на выпрямитель с удвоением напряжения. Казалось бы, а этот «огород» зачем? Просто выпрямить и подать 25В на стабилизатор, а уж с него взять 20В для корректора. Такой подход не учитывает колебаний напряжения сети. При изменении напряжения в сети на 10%, т.е. от 207В до 253В, напряжение на выходе обычного мостового выпрямителя с емкостным фильтром будет изменяться примерно от 22,8В до 27,9В. Для линейного стабилизатора напряжения (ЛСН) на микросхеме LM317 минимальное падение напряжения составляет 3В. Т.е. при выходном напряжении 20В, на входе ЛСН должно быть не менее 23В. Нарушение этого требования может привести к появлению пульсаций на выходе ЛСН. Поэтому и установлен выпрямитель с удвоением напряжения, а следом и нормирующий стабилизатор на VT1, VT2, который снижает напряжение с выхода выпрямителя до безопасного значения для ЛСН на основе интегральных стабилизаторов, а заодно и дополнительно сглаживает пульсации. ЛСН на микросхеме LM317 формирует напряжение питание (25В) фонокорректора и особенностей не имеет. ЛСН на L7812 формирует напряжение питания сигнальных реле, о которых я расскажу чуть позже.

Фото готовой платы БП показано ниже. Все платы, ввиду ограниченного бюджета на этот проект и простоты схем, выполнены без травления, при помощи резака. Для многих я даже не делал каких-либо эскизов и не использовал САПР (для плат, не для схем). Размечал положение компонентов и вырезов непосредственно на заготовках из стеклотекстолита. Поэтому особой эстетикой платы не отличаются.

-3

Все сделано в «винтажном стиле», преимущественно на устаревшей элементной базе. Запасы устаревших, на сегодняшний день, компонентов у меня еще весьма обширны. Вот они и пригодились.

-4

Долго я думал, какую использовать схему фонокорректора для доработки. Штатную оставлять не захотел, и дорабатывать ее не захотел. Переходить на двухполярное питание и делать слишком сложный проект в планы не входило. Почитал форумы, книги, журналы. В итоге остановился на фонокорректоре Алексея Никитина, статья о котором была опубликована в журнале «Радиохобби» №3 за 1999 год. Эта схема на 5 транзисторах для своей простоты обладает отличными параметрами. И более того, ее можно собрать на плате от «родного» фонокорректора «Веги-106». Схему я позволил себе незначительно изменить: увеличил спад на НЧ для снижения рокота, немного переделал выходной каскад, немного поднял напряжение питания (для снижения тепловыделения ЛСН БП).

-5

Теперь, глядя на схему, думаю вы уже поняли, зачем нужны сигнальные реле. Конечно же я не смог спокойно смотреть на то, как сигнал от головки коммутируется через переключатели П2К на передней панели и всю коммутацию сигнала я перенес внутрь самого корректора, сделав ее на миниатюрных слаботочных сигнальных реле фирмы Hongfa. Заодно и реализовал блокировку выхода в момент включения проигрывателя в сеть, чтобы избежать щелчков. Ключи на транзисторах, которые установлены на плате ЭПУ, были отсоединены. Процесс сборки фонокорректора выглядел так.

Фонокорректор был проверен на соответствие техническим характеристикам, заявленных автором. Для этого использовался вот такой комплекс приборов.

-7

АЧХ снимал по точкам, в соответствии с кривой RIAA-78, без всяких Anti-RIAA-цепочек. Данные внес в MS Excel и построил график. Результат получился такой.

-8

Отклонение АЧХ УК от кривой RIAA-78 в диапазоне частот от 10Гц до 20кГц не превышает 0,38Дб. Уровень гармоник при тесте в программе Spectra Lab, при номинальном выходном напряжении 0,5В, был чрезвычайно низким (менее 0,01%). Коэффициент усиления около 100, уровень шумов порядка -60Дб. Получился весьма неплохой корректор для старенькой «Веги».

Блок выходных разъемов выполнен в отдельном экранированном корпусе (Gainta B037).

-9

А что же стало с платой блока коммутации выхода, где расположены переключатели П2К? А вот что:

-10

Эта плата была полностью переделана. На ней размещена схема задержки включения реле блокировки выхода. Эта схема с небольшими изменениями заимствована мной из схемы предварительного усилителя Yamaha C-2.

-11

Вот, в общем-то и все. Про доработку корпуса и ЭПУ расскажу в следующей части.

Забегая вперед, напишу пару слов про звук. Головку звукоснимателя я купил самую дешевую, а именно Audio-Technica AT3600L (естественно, не оригинал). Выставил по шаблону, прижимная сила – 3гр. Тонарм с доработанным рычагом антискейтинга. Не ждал ничего хорошего в плане звука. Каково же было мое удивление, когда я сел слушать музыку. Не хочу писать громких эпитетов, но звучание было ну очень приличное! По крайней мере раньше ничего подобного от проигрывателей «Вега» я не слышал.

Ссылка на первую часть статьи: https://dzen.ru/a/aW6W9g0V_Ujf71J2