Найти в Дзене

калифорнийский стартап Eon Systems продемонстрировал первые результаты своей работы (видео); как они сами пишут, ничего нового они не

сделали, но собрали из существующих кусков - но колеса и педали тоже были до изобретения велосипеда конкретно они взяли оцифрованную версию мозга мухи-дрозофилы (картинка 1), которая умеет предсказывать движения (к. 2) и соединили с моделью тела мухи (к. 3) на мой взгляд мимокрокодила получилось весьма похоже на настоящую муху #биология стоит отметить, что китайские товарищи над близкими задачами тоже работают ну и мое любимое - про фантастику, сама идея оцифровки мозга целиком высказывалась очень много где, если верить этой книжке, первым был Артур Кларк в романе "Город и звезды", из последнего можно порекомендовать первый сезон сериала Upload (начиная со второго пошли какие-то сопли с сахаром, дальше я уже не смотрел) @valuableai

калифорнийский стартап Eon Systems продемонстрировал первые результаты своей работы (видео); как они сами пишут, ничего нового они не сделали, но собрали из существующих кусков - но колеса и педали тоже были до изобретения велосипеда

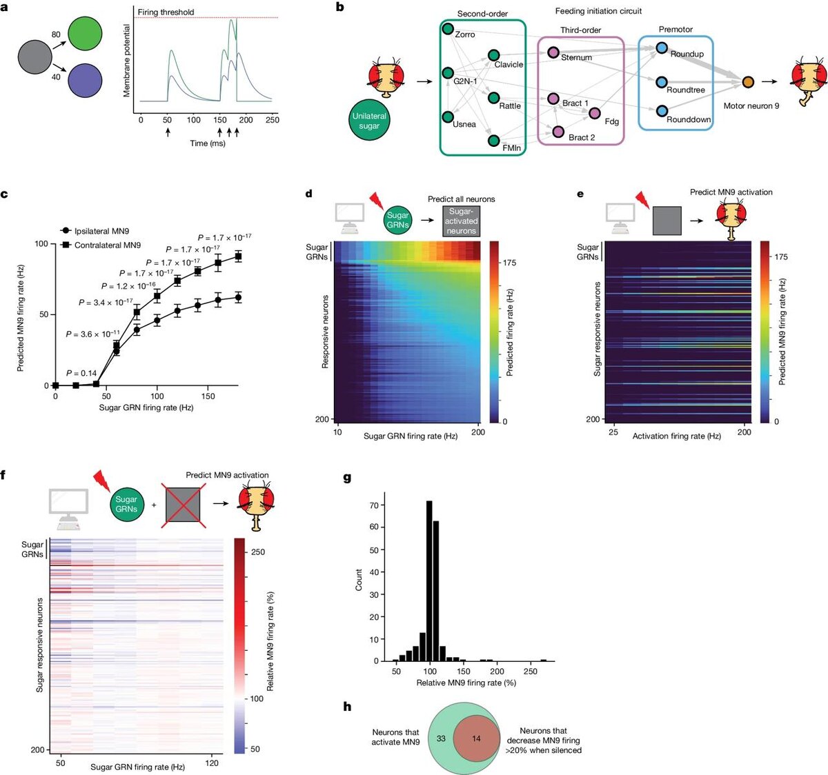
конкретно они взяли оцифрованную версию мозга мухи-дрозофилы (картинка 1), которая умеет предсказывать движения (к. 2) и соединили с моделью тела мухи (к. 3)

на мой взгляд мимокрокодила получилось весьма похоже на настоящую муху #биология

стоит отметить, что китайские товарищи над близкими задачами тоже работают

ну и мое любимое - про фантастику, сама идея оцифровки мозга целиком высказывалась очень много где, если верить этой книжке, первым был Артур Кларк в романе "Город и звезды", из последнего можно порекомендовать первый сезон сериала Upload (начиная со второго пошли какие-то сопли с сахаром, дальше я уже не смотрел)

@valuableai

-2
-3