Найти в Дзене
ФАБРИКА ДАННЫХ

«Безопасность не должна тормозить бизнес»: Как мы ускорили проверку контрагентов с 7 дней до 1 часа и сэкономили бюджет на API

Рыбная отрасль не прощает простоев. Рыба портится, логистика сложная, контракты — крупные. Когда служба безопасности тратит неделю на проверку нового поставщика, бизнес теряет деньги. Но если пропустить сомнительного подрядчика — пострадает репутация. К нам обратилась Федеральная рыбопромышленная группа (Москва + филиалы в регионах). У них была классическая проблема роста: бизнес требовал скорости, служба безопасности (СБ) задыхалась от рутины, а головной офис не понимал, что на самом деле происходит в регионах. Мы внедрили модуль проверки на базе ELMA365 за 4 месяца. Результат: проверка контрагента занимает 1 час вместо 3–7 дней, а бюджет на внешние сервисы (СПАРК, Контур, Глобас) перестал «утекать» на повторы. Рассказываем, как мы превратили службу безопасности из «узкого горлышка» в прозрачный сервис и при чем здесь умное кэширование данных. Ситуация у клиента — типовая для любого растущего холдинга с распределенной структурой: До нашего вмешательства это был классический конфликт:
Оглавление

Рыбная отрасль не прощает простоев. Рыба портится, логистика сложная, контракты — крупные.

Когда служба безопасности тратит неделю на проверку нового поставщика, бизнес теряет деньги. Но если пропустить сомнительного подрядчика — пострадает репутация.

К нам обратилась Федеральная рыбопромышленная группа (Москва + филиалы в регионах). У них была классическая проблема роста: бизнес требовал скорости, служба безопасности (СБ) задыхалась от рутины, а головной офис не понимал, что на самом деле происходит в регионах.

Мы внедрили модуль проверки на базе ELMA365 за 4 месяца. Результат: проверка контрагента занимает 1 час вместо 3–7 дней, а бюджет на внешние сервисы (СПАРК, Контур, Глобас) перестал «утекать» на повторы.

Рассказываем, как мы превратили службу безопасности из «узкого горлышка» в прозрачный сервис и при чем здесь умное кэширование данных.

Коротко о главном (для тех, кто спешит)

  • Проблема: Ручные проверки в Excel, потеря данных в филиалах и неэффективный бюджет. Головной офис не видел реальной картины.
  • Решение: Единый модуль в ELMA365 с интеграцией API (СПАРК, Контур, Ирбис, Глобас) и система Smart Cache, которая отсеивает дублирующиеся запросы.
  • Результат:
    Скорость:
    1 час на проверку (ускорение в десятки раз).
    Бюджет: Исключены повторные оплаты за API.
    Контроль: Полная прозрачность для головного офиса в режиме реального времени.

Контекст: Почему СБ стала врагом бизнеса

Ситуация у клиента — типовая для любого растущего холдинга с распределенной структурой:

  1. Головной офис в Москве хочет тотального контроля.
  2. Филиалы на местах должны быстро находить поставщиков и нанимать людей.
  3. Служба безопасности находится между ними.

До нашего вмешательства это был классический конфликт:

  • Бизнес кричал: «Сделки горят! Найм срывается! Почему СБ так долго копается?»
  • СБ оправдывалась: «Мы не копаемся, мы собираем данные из 5 систем вручную. Это объективно требует времени».

Наша задача звучала не как «усилить тотальный контроль», а именно «снять напряжение». Сделать так, чтобы служба безопасности стала помощником для бизнеса, а не тормозом.

Диагностика: 4 боли, которые съедали прибыль

Мы часто слышим жалобы на «медленных безопасников». Но когда мы заглянули в процессы клиента, оказалось, что проблема не в людях, а в инструментах.

1. Адская рутина для экспертов

Сотрудники СБ тратили до 40% своего рабочего времени на механическую работу: зайти в СПАРК, скопировать данные, зайти в Ирбис, проверить судимости, вставить всё в Excel, потом в Контур.Фокус... На реальный анализ рисков времени уже не оставалось.

2. Неизбежные задержки

Физически нельзя собрать данные из 4–5 источников быстрее, чем за 3 дня. А если документы где-то зависли в филиале — то и за неделю. Бизнес простаивал.

3. «Черная дыра» бюджета

Самый больной пункт. В компании не было единой базы знаний.

Представьте: в январе менеджер из Владивостока проверил ООО «Море», заплатил за API-запрос. В марте менеджер из Москвы получает заявку от ООО «Море» и... платит снова. Система не подсказывает, что этот контрагент уже проверен.

Деньги просто сгорали, а риски оставались теми же.

4. Эффект «Черного ящика» для руководства

Головной офис не мог найти ответ на простые вопросы: «Кто и на каком основании согласовал этого поставщика полгода назад?». Отчеты приходили постфактум, а история решений терялась в личных папках сотрудников.

Решение: Интеллект вместо рутины

Мы решили не писать новые инструкции и не умножать количество согласований. Мы просто встроили безопасность в среду ELMA365, где сотрудники и так работали.

1. Единое окно

Сотрудник (или сам кандидат) вводит только ИНН или паспортные данные. Система сама понимает: это компания или физлицо — и запускает нужный сценарий проверки.

2. Робот вместо копипаста

ELMA365 через API сама летит во все внешние сервисы (СПАРК, Ирбис, Контур, Фокус, Глобас). На выходе сотрудник получает готовый сводный отчет, а не 5 разных выписок. Человеческий фактор исключен: нельзя «забыть» проверить судимость или долги.

3. «Умный» фильтр дублей (Smart Cache)

Это фишка, которая спасла бюджет.

Перед тем как отправить платный запрос в СПАРК, система заглядывает во внутренний архив и думает:

— Эта компания проверялась 2 месяца назад. С тех пор в ЕГРЮЛ ничего не менялось? Отлично! Отдаем старый отчет, деньги не тратим.

Система сама следит за сроками актуальности данных. Для высокорисковых контрагентов — повтор через 3 месяца, для надежных — через год.

4. Железобетонная безопасность

  • Роли: Кандидат видит только свою анкету, менеджер — только своих подрядчиков, СБ — всё.
  • Данные: Всё хранится в защищенном контуре компании. Внешние сервисы получают только необходимые запросы.

5. Прозрачность для бога

Руководство видит дашборд в реальном времени. Не нужно ждать пятничной сводки — вот статус проверки, вот история согласований, вот экономия бюджета.

Технический стек

  • BPM-платформа: ELMA365 (Low-code платформа).
  • Интеграции: REST API (СПАРК, Ирбис, Контур.Фокус, Глобас).
  • Данные: PostgreSQL (внутренний контур ELMA).
  • Безопасность: HTTPS, ролевая модель доступа, логирование всех действий.
  • Аналитика: Встроенный дэшборд в Elma365 - typescript + html

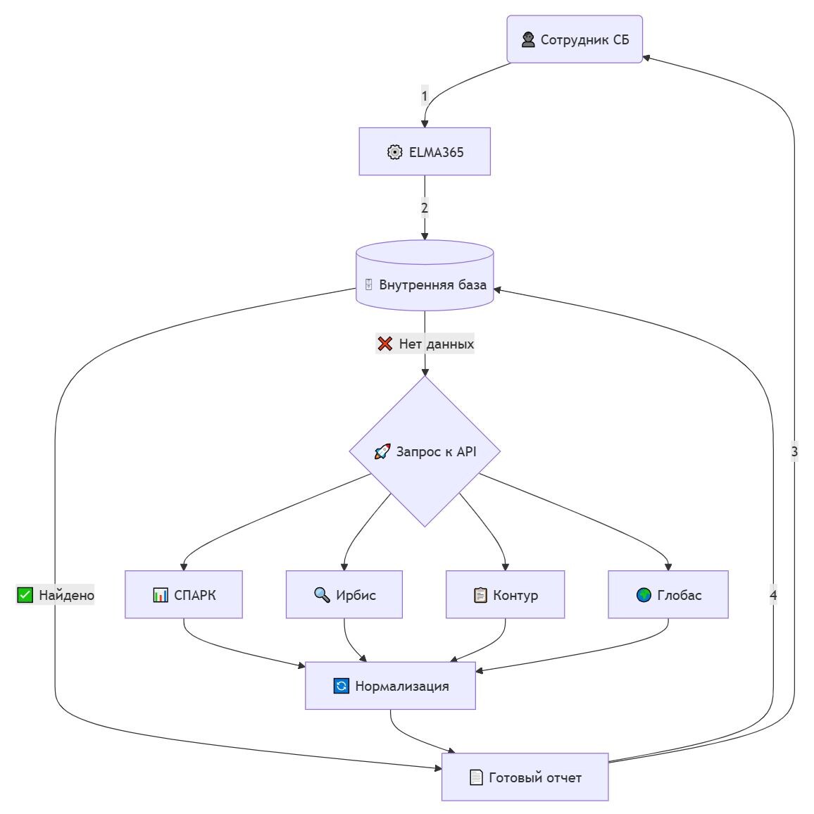
Архитектура решения

Мы построили слой абстракции между пользователем и внешними провайдерами.

-2

Сложности: Честно о том, что пошло не по плану

Мы не любим рассказывать только слащавые истории успеха. Вот где пришлось попотеть:

1. Вавилонское столпотворение API

У каждого провайдера — своя структура ответов. В СПАРКе адрес в одной строке, в Контуре — разбит на поля.

Решение: Мы написали слой нормализации, который приводит все данные к единому стандарту внутри ELMA365. Это заняло время, но спасло отчеты от хаоса.

2. «Мой Excel надежнее!»

Опытные сотрудники СБ боялись автоматизации. Их можно понять: они годами вели таблицы и боялись потерять контроль.

Решение: Мы не давили админресурсом. Мы показали пилотной группе, как система экономит их личное время.

«Вместо 3 часов копипаста — 15 минут на проверку. А вечером я ухожу домой вовремя».

Сопротивление быстро сменилось интересом, а потом и требованием масштабировать систему на всех.

Результаты: Цифры и смыслы

Мы изменили экономику службы безопасности.

-3

И что в итоге?

Главное, что мы сделали, — изменили отношение к безопасности. Раньше это был тормоз, который все ненавидели. Теперь — это сервис, который быстро дает добро и помогает бизнесу зарабатывать.

Сотрудники СБ выдохнули. Они перестали заниматься ерундой и начали реально анализировать риски.

Этот кейс лишний раз доказал нам простую истину: роботов нужно запускать, чтобы людям жилось легче, а не чтобы их контролировать. Когда система помогает, а не надзирает — её внедряют с удовольствием.

А у вас в компании служба безопасности — это помощь или барьер? Делитесь в комментариях! 👇