В эпоху цифровизации аналоговые устройства, такие как ламповые усилители, не теряют своей актуальности среди аудиофилов и радиолюбителей.
Данная схема - отличный пример классического лампового УНЧ, сочетающего простоту конструкции и высокое качество звука. Она подойдёт как для прослушивания музыки, так и для использования в радиограммофонах или гитарных комбоусилителях. При грамотной сборке и
В эпоху цифровизации аналоговые устройства, такие как ламповые усилители, не теряют своей актуальности среди аудиофилов и радиолюбителей.
Данная схема - отличный пример классического лампового УНЧ, сочетающего простоту конструкции и высокое качество звука. Она подойдёт как для прослушивания музыки, так и для использования в радиограммофонах или гитарных комбоусилителях. При грамотной сборке и
...Читать далее
В эпоху цифровизации аналоговые устройства, такие как ламповые усилители, не теряют своей актуальности среди аудиофилов и радиолюбителей.
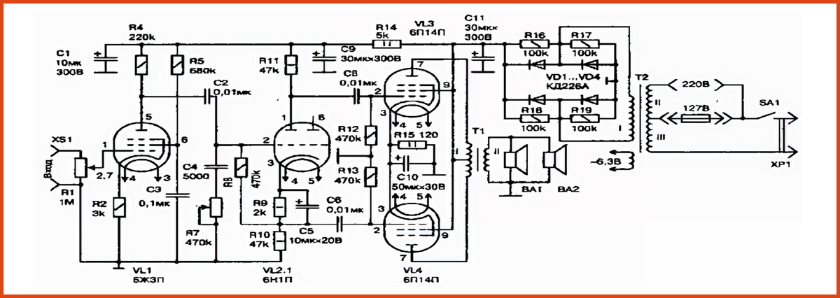
- Предварительный каскад усиления (на лампе 6Ж3П) - усиливает входной сигнал.
- Фазоинвертор (на лампе 6Н1П) - создаёт два равных по величине, но сдвинутых по фазе на 180° сигнала для работы двухтактного выходного каскада.
- Выходной каскад (на лампах 6П14П) - обеспечивает основную мощность, подавая сигнал на громкоговоритель через выходной трансформатор.
Разбор
1. Входная часть
- Входной сигнал поступает через регулятор громкости (переменный резистор R1) на сетку предварительного каскада (лампа VL1 - 6Ж3П).
- Резистор R4 (220 кОм) служит нагрузкой для лампы VL1. На нём выделяется усиленное напряжение звуковой частоты.
- Конденсатор C2 (0,01 мкФ) - разделительный, передаёт усиленное напряжение на сетку фазоинвертора (лампа VL2 - 6Н1П).
2. Фазоинвертор (лампа VL2 - 6Н1П)
- Преобразует входной сигнал в два противофазных сигнала.
- Резистор R15 (120 Ом) формирует напряжение смещения на сетках ламп выходного каскада.
- Электролитический конденсатор C10 (50 мкФ × 30 В) шунтирует резистор R15, сглаживая пульсации.
3. Выходной каскад (лампы VL3 и VL4 - 6П14П)
- Получает противофазные сигналы через разделительные конденсаторы C6 и C8.
- Выходной трансформатор T1 согласует высокое выходное сопротивление ламп с низким сопротивлением громкоговорителя (4 Ом).
- Средняя точка трансформатора T1 обеспечивает подачу постоянного напряжения на аноды ламп.
4. Блок питания
- Двухполупериодный выпрямитель на диодах VD1-VD4 (КД226А), включённый по мостовой схеме, обеспечивает питание анодных цепей.
- Силовой трансформатор T2 преобразует сетевое напряжение (220 В) в необходимые для питания лампы значения (например, 6,3 В для накала).
5. Дополнительные элементы
- Резисторы R7, R12, R13 (470 кОм) - задают режимы работы ламп, формируют смещения.
- Конденсаторы C3, C4, C5 - фильтруют и разделяют постоянные и переменные составляющие сигнала.
- Переменный резистор R18 (100 кОм) - регулирует тембр в области высших частот.
Характеристики:
- Выходная мощность: около 10 Вт.
- Полоса воспроизводимых частот: 10-12 000 Гц.
- Коэффициент нелинейных искажений: менее 5%.
- Чувствительность: 100 мВ.
- Потребляемая мощность: около 60 Вт.
Особенности конструкции:
- Двухтактная схема позволяет эффективно использовать мощность ламп, снижая искажения.
- Использование выходных трансформаторов критически важно для согласования параметров ламп и акустической системы.
- Качество конденсаторов напрямую влияет на звук - рекомендуется использовать высококачественные элементы.
Данная схема - отличный пример классического лампового УНЧ, сочетающего простоту конструкции и высокое качество звука. Она подойдёт как для прослушивания музыки, так и для использования в радиограммофонах или гитарных комбоусилителях. При грамотной сборке и настройке такой усилитель порадует чистым, насыщенным звучанием, характерным для ламповой техники.