Найти в Дзене
СМК-консультант

Алгоритм управления технологическим оборудованием

Целью практически любого алгоритма является наглядное отображение последовательности действий той или иной процедуры. Наличие алгоритма в стандарте организации необязательно, но – для обеспечения нужного уровня компетентности и осведомленности персонала – весьма полезно. Да и любит нынешнее поколение весёлые картинки, чего уж там... Сегодня – алгоритм управления технологическим оборудованием. Вспомним, что такое технологическое оборудование. технологическое оборудование: Средства технологического оснащения, в которых для выполнения определенной части технологического процесса размещают материалы или заготовки, средства воздействия на них, а также технологическая оснастка. Примечание – Примерами технологического оборудования являются литейные машины, прессы, станки, печи, гальванические ванны, испытательные стенды и т.д. [ГОСТ 3.1109–82, статья 93] Для полного понимания термина, вспомним ещё один: средства технологического оснащения: Совокупность орудий производства, необходимых для осу

Целью практически любого алгоритма является наглядное отображение последовательности действий той или иной процедуры. Наличие алгоритма в стандарте организации необязательно, но – для обеспечения нужного уровня компетентности и осведомленности персонала – весьма полезно. Да и любит нынешнее поколение весёлые картинки, чего уж там...

Сегодня – алгоритм управления технологическим оборудованием.

Вспомним, что такое технологическое оборудование.

технологическое оборудование: Средства технологического оснащения, в которых для выполнения определенной части технологического процесса размещают материалы или заготовки, средства воздействия на них, а также технологическая оснастка.
Примечание – Примерами технологического оборудования являются литейные машины, прессы, станки, печи, гальванические ванны, испытательные стенды и т.д.
[ГОСТ 3.1109–82, статья 93]

Для полного понимания термина, вспомним ещё один:

средства технологического оснащения: Совокупность орудий производства, необходимых для осуществления технологического процесса.
[ГОСТ 3.1109–82, статья 92]

Целями реализации процедуры управления технологическим оборудованием организации являются:

  • - обеспечение бесперебойного функционирования процесса производства продукции и других процессов для решения задач по выпуску продукции, соответствующей установленным требованиям и в установленные сроки;
  • - обеспечение безопасной эксплуатации технологического оборудования.

Процедура управления технологическим оборудованием организации включает следующие этапы:

  • - идентификация (назначение идентификатора и (или) опознавание объекта по идентификатору);
  • - учет и закрепление;
  • - эксплуатация (в том числе организация проведения технического надзора, осмотров, освидетельствований и проверок), обеспечение сохранности;
  • - техническое обслуживание;
  • - ремонт;
  • - контроль выполнения установленных требований по эксплуатации, обслуживанию и ремонту;
  • - прекращение эксплуатации, списание и утилизация;
  • - планирование модернизации и замены технологического оборудования;
  • - модернизация и замена технологического оборудования.

Для закупаемого технологического оборудования процедура дополняется следующими этапами:

  • - проведение договорной работы;
  • - верификация (входной контроль);
  • - пуско-наладочные работы (при необходимости) и ввод в эксплуатацию.

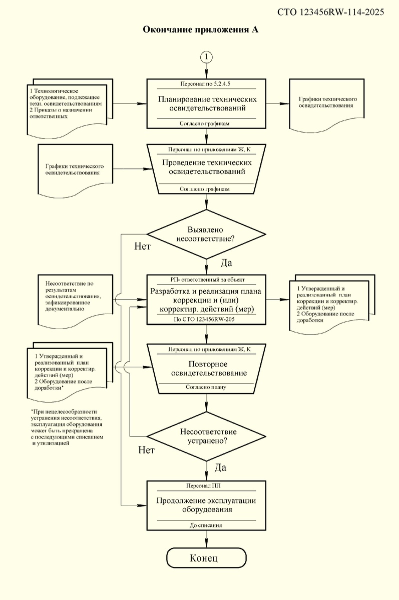
Реализацию вышеуказанной процедуры иллюстрирует предлагаемый алгоритм. Естественно, приведенный алгоритм не является догмой.

Условные обозначения на рис.1 использованы из ГОСТ 19.701–90 "Единая система программной документации. Схемы алгоритмов, программ, данных и систем. Условные обозначения и правила выполнения".

Использованные ссылки и сокращения:

  • СТО 123456RW-115 "Система менеджмента качества. Технологическое оборудование. Техническое обслуживание и ремонт"
  • СТО 123456RW-205 "Система менеджмента качества. Управление коррекцией и корректирующими действиями (мерами)"
  • НД – нормативная документация;
  • ОГМех – отдел главного механика;
  • ОГЭ – отдел главного энергетика;
  • ПП – производственное подразделение;
  • РП – руководитель подразделения;
  • ТО – техническое обслуживание;
  • ЭД – эксплуатационная документация.
  • Персонал по 5.2.4.5 – ответственные за планирование проведения проверок оборудования, установленных требованиями ЭД и НД: технических освидетельствований и диагностирований, ревизий, осмотров.
  • Приложение Ж: порядок работ при планировании и реализации технических освидетельствований подъёмных сооружений.
  • Приложение К: Порядок работ при планировании и реализации технических освидетельствований оборудования, работающего под избыточным давлением.

Посмотреть содержание типовых СТО по управлению технологическим оборудованием можно:

- для военной продукции ЗДЕСЬСТО 123456RW-114-2025 Управление инфраструктурой. Технологическое оборудование. Общие положения;

- для гражданской продукции ЗДЕСЬСТО 8765RISO-114-2025 Управление инфраструктурой. Технологическое оборудование. Общие положения

Кстати, в премиальном разделе "Мастер-класс" на прошлой неделе было совместное написание СТО по управлению технологическим оборудованием. При написании пошагово вместе разбираемся не только ЧТО пишем, но и ЗАЧЕМ и на основании ЧЕГО мы это пишем. Присоединиться – ЗДЕСЬ.

На канале "СМК-консультант" уже 642 публикации. Чтобы быстро отыскать нужный Вам материал, пользуйтесь Перечнем опубликованного – ЗДЕСЬ.

11.03.2026